Propuesta metodológica para la implementación de un observatorio de patrimonio cultural inmaterial: el caso de la comuna de Vicuña, Chile *
Methodological Proposal for the Implementation of an Intangible Cultural Heritage Observatory: The Case of the Commune of Vicuña, Chile
Camila Javiera Flores Galleguillos
, Vanesa Fernanda Molina Escobar
, Carolina Inés Henríquez Gutiérrez
Propuesta metodológica para la implementación de un observatorio de patrimonio cultural inmaterial: el caso de la comuna de Vicuña, Chile *
Apuntes: Revista de estudios sobre patrimonio cultural, vol. 38, 2025
Pontificia Universidad Javeriana
Camila Javiera Flores Galleguillos a camila.flores@ucentral.cl
Universidad Central de Chile , Chile
Vanesa Fernanda Molina Escobar
Universidad Central de Chile, Chile
Carolina Inés Henríquez Gutiérrez
Municipalidad de Vicuña, Chile
Recibido: 10 octubre 2024
Aceptado: 04 septiembre 2025
Publicado: 30 diciembre 2025
Resumen: El desarrollo de centros de investigación territoriales especializados en patrimonio cultural inmaterial (PCI) sigue siendo limitado, tanto en Chile como en otros contextos latinoamericanos. Esta situación contrasta con el notable aumento de publicaciones que destacan la importancia del PCI en los últimos años, lo que refuerza la necesidad de impulsar metodologías interdisciplinarias, participativas y culturalmente pertinentes. Este artículo propone una metodología participativa y exploratoria, sustentada en el análisis crítico de textos teóricos y normativos, con el objetivo de revisar los conceptos de cultura, patrimonio, patrimonialización, y las tendencias metodológicas asociadas, desde enfoques propios de la antropología y la sociología. La investigación combina una revisión bibliográfica en bases de datos especializadas con la sistematización de documentos locales de la comuna de Vicuña (Chile), lo que permite contextualizar la propuesta desde una perspectiva territorial. Los resultados permiten formular un modelo orientado a futuros estudios participativos sobre PCI, promoviendo la participación activa de las comunidades portadoras en los procesos de identificación, documentación y salvaguarda. Asimismo, el artículo advierte sobre los riesgos de la instrumentalización del patrimonio con fines políticos, comerciales o turísticos, y propone, en su lugar, fomentar su valorización como un espacio de aprendizaje colectivo que refuerce la cohesión comunitaria y resguarde la diversidad cultural y biológica frente a las tendencias homogeneizadoras contemporáneas.
Palabras clave:cultura, patrimonio cultural inmaterial, patrimonialización, diagnóstico participativo.
Abstract: The development of territorial research centers specialized in intangible cultural heritage (ICH) remains limited in Chile as well as in other Latin American contexts. This situation contrasts with the notable increase in publications highlighting the importance of ICH in recent years, which reinforces the need to promote interdisciplinary, participatory, and culturally relevant methodologies. This article proposes a participatory and exploratory methodology, grounded in the critical analysis of theoretical and normative texts, with the aim of revisiting the concepts of culture, heritage, patrimonialization, and associated methodological trends from anthropological and sociological perspectives. The research combines a bibliographic review using specialized databases with the systematization of local documents from the commune of Vicuña (Chile), allowing the methodological proposal to be contextualized from a territorial perspective. The results enable the formulation of a model aimed at guiding future participatory studies on ICH, fostering the active involvement of heritage-holding communities in the processes of identification, documentation, and safeguarding. Furthermore, the article warns of the risks of heritage being instrumentalized for political, commercial, or touristic purposes, and instead proposes promoting its value as a space for collective learning that strengthens community cohesion and safeguards cultural and biological diversity in the face of contemporary homogenizing trends.
Keywords: Culture, Intangible Cultural Heritage, Heritage-making, Participatory Diagnosis.
Introducción
La Unesco (2011) define el patrimonio cultural inmaterial (PCI) como las
tradiciones o expresiones vivas heredadas de nuestros antepasados y transmitidas a nuestros descendientes, como tradiciones orales, artes del espectáculo, usos sociales, rituales, actos festivos, conocimientos y prácticas relativos a la naturaleza y el universo, y saberes y técnicas vinculadas a la artesanía tradicional. (p. 3)
Este enfoque plantea el desafío de adaptar directrices universales a realidades locales con características heterogéneas, constituyéndose como un constructo global sustentado en orientaciones internacionales que no desestima su anclaje a contextos territoriales y comunitarios.
En Chile, la implementación de la Convención para la salvaguardia del patrimonio cultural inmaterial (Unesco, 2003) ha impulsado una serie de instrumentos institucionales que se han mantenido constantes desde su ratificación en el 2009. Entre ellos, destaca el Sistema de Información para la Gestión del Patrimonio Cultural Inmaterial (SIGPA), una plataforma digital desarrollada por el Ministerio de las Culturas, las Artes y el Patrimonio que permite registrar, documentar y difundir manifestaciones culturales inmateriales (Servicio Nacional del Patrimonio Cultural, s. f.). En su propuesta, la plataforma SIGPA ofrece participación principalmente en la carga inicial de datos, pero sin acompañamiento comunitario continuo y dejando en manos de expertos la decisión sobre el nombramiento de los patrimonios. Frente a este tipo de hechos, la literatura muestra tensiones en otros países, como es el caso de Colombia con la Lista Representativa del Patrimonio Cultural Inmaterial de la Nación (LRPCIN), que ha generado un debate crítico sobre las prácticas y actores que quedan efectivamente visibilizados (Andrade, 2013).
A nivel local, persiste un déficit de participación y gobernanza, atribuible a la ausencia de mecanismos participativos reales para las comunidades, lo que convierte al patrimonio en un espacio de confrontación y disputa de poder entre diversos actores del territorio (Escalera y Guerrero, 2019). En el caso de Chile, los procesos participativos suelen limitarse a trámites formales, sin impacto real en la toma de decisiones públicas (Escalera y Guerrero, 2019). Del mismo modo, el desarrollo de centros de investigación descentralizados sigue siendo limitado, lo que tensiona la necesidad de articular enfoques interdisciplinarios, participativos y con pertinencia sociocultural, que integren los saberes de las comunidades portadoras en los procesos de investigación y salvaguarda. A modo de ejemplo, el modelo de patrimonialización colaborativa de la Unidad de Patrimonio de la Municipalidad de Chillán (Chile) confirma que la participación sostenida y vinculante con los colectivos es clave para proteger y valorizar el patrimonio, superando la lógica de mero cumplimiento de requisitos formales (Escalera y Guerrero, 2019).
La demanda local-territorial, desde donde nace nuestro estudio, surge como respuesta a los requerimientos expresados por la Secretaría Comunal de Planificación (Secplan) y la Unidad Agenda 2030 para el Desarrollo Sostenible de la Ilustre Municipalidad de Vicuña (Chile).
Según resultados de la consulta ciudadana de patrimonio realizada en 2023, el 88 % de participantes manifestó la alta relevancia del patrimonio, particularmente aquel vinculado con la historia y el PCI local. Asimismo, tanto el Plan Municipal de Cultura 2022-2025 como el Plan de Desarrollo Comunal 2021-2025 han planteado la necesidad de crear un observatorio patrimonial que permita sistematizar saberes, fortalecer la identidad local y orientar políticas públicas con enfoque cultural-territorial.
Propósito de la investigación
La presente investigación propone una metodología exploratoria y con diseño participativo que posibilite la implementación de un observatorio especializado en patrimonio cultural inmaterial en la comuna de Vicuña. Al integrar revisión bibliográfica, marcos normativos y diagnóstico comunitario, la propuesta metodológica no solo apunta a documentar las manifestaciones culturales locales, sino también a fortalecer los procesos de patrimonialización desde una perspectiva crítica, participativa y contextualizada, en línea con las metas de sostenibilidad cultural en las ciudades planteadas por la Agenda 2030 (ODS 11.4.1).
Igualmente, este artículo propone mediar para que el patrimonio no se instrumentalice con fines políticos, comerciales o turísticos, sino que promueva actividades que operen como espacios de aprendizaje colectivo, refuercen la cohesión comunitaria y resguarden la diversidad cultural y biológica ante las tendencias homogeneizantes de la actualidad (Carrera, 2021).
Relevancia histórica y cultural de la comuna de Vicuña
Situada en la Región de Coquimbo en el norte de Chile, la comuna de Vicuña se asienta al pie de la cordillera de los Andes y está rodeada por cordones montañosos transversales que enmarcan tres valles de origen glaciar —Elqui, Limarí y Choapa—, exclusivos de esta región. Vicuña ocupa el corazón del valle del río Elqui, a una altitud media de 650 m s. n. m. La cuenca del Elqui marca la transición entre los climas árido y semiárido, lo que, unido a la baja contaminación lumínica, brinda algunos de los cielos más prístinos del mundo, ideales para la observación astronómica.
Por su parte, este mismo lugar vio nacer a Gabriela Mistral, Premio Nobel de Literatura en 1945, quien se ha convertido en una figura fundamental de la tradición literaria y cultural de Chile. No solo se trata de una influencia poderosa en el desarrollo de la poesía chilena, sino de una ensayista cuya obra ha sido decisiva en el ámbito educacional e intelectual del país.
A nivel turístico, la región se ha convertido en un foco de atracción gracias a la mezcla de patrimonio cultural, astronomía y misticismo. Vicuña es considerada puerta de entrada a espacios energéticos que incluso atraen visitas de monjes tibetanos y otros peregrinos en busca de experiencias espirituales.
En tiempos precolombinos, el territorio estuvo habitado por la cultura diaguita, un pueblo que aún pervive y cuenta con reconocimiento oficial por parte del Estado chileno. Antes de la llegada de los conquistadores europeos, la zona fue incorporada al Imperio incaico, dejando como legado vestigios arqueológicos notables, entre ellos tramos del Qhapaq Ñan, sistema vial andino declarado Patrimonio de la Humanidad. Sin duda, Vicuña constituye un destino turístico de alto interés, aunque la promoción se concentra en ciertos patrimonios más visibles o comercializables, relegando elementos tradicionales menos visibles, aunque igualmente valiosos. Este desequilibrio plantea el desafío de visibilizar aquellas manifestaciones culturales de la comuna que no necesariamente estén alineadas con la demanda turística.
Metodología
Revisión de la literatura
El presente estudio contempla la revisión de fundamentos teóricos, marcos normativos y literatura especializada que otorga soporte metodológico a la implementación de PCI. A su vez, se persigue que esta propuesta pueda replicarse en futuros estudios, particularmente en aquellos vinculados a la implementación de observatorios territoriales del patrimonio.
La revisión de literatura se realizó en diversas bases de datos académicas, incluyendo Scopus, Arts & Humanities Databases, Latin America & Iberia Database, Social Science Database, Sociology Database y Google Académico. Se priorizaron investigaciones provenientes de la antropología y la sociología, disciplinas que han jugado un papel central en la problematización del concepto de cultura y en la construcción teórica del patrimonio como categoría analítica y política. La revisión se restringió a las dimensiones de patrimonio y herencia cultural, identidad, patrimonialización, participación y bienes culturales, por considerarse ejes fundamentales que enmarcan el desarrollo de la presente investigación. Para visualizar esto último, se presentan a continuación dos tablas que comunican las definiciones conceptuales y tendencias metodológicas mencionadas.


Es interesante considerar cómo la tabla 1 refleja un campo en expansión que ha pasado de definir y regularizar el patrimonio cultural a problematizar su gestión y diseñar instrumentos participativos para la salvaguardia. Mientras los textos tempranos proporcionan la base conceptual y normativa, los más recientes introducen metodologías colaborativas, cartográficas y curatoriales que dialogan con enfoques exploratorios.
Considerando el rango cronológico de los textos seleccionados, si entre 1998 y 2008 se agrupan las obras fundacionales que definen el patrimonio cultural y sientan bases de gestión (Andueza, 2008; García, 1998), entre los años 2009 y 2015 hubo una irrupción de la mirada normativa-institucional (Convenciones Unesco, Consejo de Monumentos, Prats). En adelante, desde el 2016 al 2023, surgen los enfoques críticos, participativos, cartográficos y curatoriales. La presencia de obras centradas en derechos humanos y ética subraya la necesidad de evitar la instrumentalización político-turística del PCI, reflexión ética que es transversal a este estudio.

La tabla 2 recoge un conjunto de textos claves que permiten identificar tendencias metodológicas emergentes en los procesos de patrimonialización, particularmente en lo que respecta a la salvaguardia y gestión del PCI con enfoque participativo. Entre otros aspectos, la diagramación de los datos muestra que hay autores que se repiten en ambas tablas, en parte por la importancia de involucrar a las comunidades en todas las etapas del reconocimiento patrimonial, desde la identificación y el registro hasta la elaboración de planes de promoción como un proceso de diálogo permanente.
De manera complementaria, se indagó en la normativa vigente del país para observar las orientaciones institucionales y legales que enmarcan la acción patrimonial en Chile, así como las recomendaciones que enfatizan la importancia de que los procesos de patrimonialización se inicien a partir del reconocimiento otorgado por los propios colectivos portadores.
Sistematización de documentación local, un paso necesario
La segunda fase metodológica consistió en la recopilación, organización y análisis de documentos oficiales emitidos por entidades municipales de la comuna de Vicuña. Esta revisión documental se orientó a contextualizar la propuesta de trabajo desde una perspectiva territorial situada, permitiendo articular los hallazgos de la revisión bibliográfica con las dinámicas locales de gestión cultural.
Entre los documentos sistematizados se incluyen el Diagnóstico para la Gestión Cultural Municipal de Vicuña 2021, el Informe de la Consulta Ciudadana de Patrimonio 2023, el Plan Municipal de Cultura de Vicuña 2022-2025, el Plan de Turismo, los informes del Instituto Nacional de Estadísticas y el Plan de Desarrollo Comunal 2021-2025.
El trabajo de sistematización implicó tanto una lectura analítica de los textos, como su organización y clasificación temática. Para ello, se construyó una base de datos en Excel que permitió estructurar la información en categorías pertinentes para el estudio. Este procedimiento facilitó la identificación de prácticas, actores, políticas e instrumentos que configuran el campo patrimonial a nivel local.
En conjunto, esta fase permitió construir un diagnóstico participativo preliminar sobre el estado del patrimonio cultural en Vicuña, revelando tanto sus potencialidades como las amenazas que lo afectan. Esta información resultó fundamental para ajustar la propuesta metodológica a las realidades locales, así como para orientar el diseño de futuras estrategias de salvaguarda, formación y documentación desde un enfoque comunitario e interdisciplinario. Además, sienta las bases para la planificación de un observatorio de patrimonio cultural inmaterial en Vicuña.
Fundamentos teóricos y marcos normativos para el estudio del PCI
Patrimonio y proceso de patrimonialización
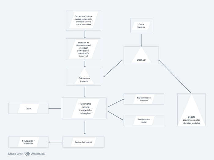
El patrimonio, en sentido estricto, es la herencia identitaria que constituye un legado invaluable para una familia, sociedad o nación (Maillard, 2021). Si bien esta es una definición preliminar, las nociones de herencia y legado ya nos permiten visualizar el valor que los patrimonios pueden alcanzar para las comunidades encargadas de su preservación y perpetuación (Cortés, 2022).
De manera más amplia, el patrimonio abarca elementos preexistentes, tanto culturales como naturales que, al ser reconocidos y valorados en la actualidad, se convierten en bienes preciados para su conservación en el tiempo. Mientras el patrimonio natural se concentra en elementos de la biodiversidad que posean significado para las comunidades, el legado conformado por constructos, creaciones o intervenciones de los grupos humanos se define como patrimonio cultural.
Tanto la distinción entre patrimonio natural y cultural, como la subdivisión de este último en tangible e intangible, provienen de profundos debates en el ámbito de la antropología y las ciencias sociales, cuya influencia se deja ver en organismos internacionales como la Unesco, que basan sus definiciones en evidencias científicas y contribuciones académicas (Cortés, 2022).
Maillard (2021) menciona que la diferencia de perspectivas con las que se ha abordado el patrimonio contribuye a su actual condición polisémica, en la que muchos de sus significados también coexisten en conflicto. Es común, por ejemplo, identificar como patrimonio objetos de valor que son propiedad de grupos de poder y que, en ocasiones, han sido objeto de saqueos en tiempos de guerra. Sin ir más lejos, cabe recordar lo que sucedía con los centros coloniales que acumulaban colecciones pertenecientes a los grupos colonizados, en parte como un símbolo de poder y estatus. Para Maillard, bajo esta misma lógica se estableció una distinción entre la alta cultura, proveniente de las élites, y el folclore, que pasaba a ser una patrimonialización de las expresiones populares. No obstante, el mismo autor destaca que después del proceso de independencia y descolonización, surgió una visión del patrimonio que resalta su importancia como parte del legado nacional, considerándolo un elemento primordial en la identidad de un país.
Las definiciones de patrimonio, en efecto, varían según la época. Recientemente, el papel de organismos internacionales como la Unesco ha sido innegable en su interpretación. Desde los años noventa, esta entidad ha promovido el patrimonio como un recurso y motor de desarrollo que, a pesar de sus aspectos positivos, ha generado desafíos importantes a nivel de gestión. En la práctica, las nociones de recurso y desarrollo promueven la participación de variados actores con intereses y visiones propias que, aunque contribuyan al proceso de patrimonialización, a menudo lo hacen mediante un enfoque de ensayo y error que incentiva la búsqueda de herramientas más eficaces para analizar y comprender en profundidad dichos procesos (Rebollo, 2017).
Lo interesante es que el ámbito patrimonial no se limita a los estudiosos de la cultura, sino que abarca una diversidad de profesiones capaces de contribuir a este campo. Por lo mismo, se vuelve imprescindible establecer una normativa ética unificada que regule estas prácticas y que sea común para las distintas disciplinas profesionales (Maillard y Marsall, 2021).
Patrimonio, identidad y cultura
Partiendo de la premisa antropológica de que los seres humanos somos biológicamente incompletos, nuestra evolución se basa en la habilidad de adaptarnos a diferentes climas, asignando significado a nuestro entorno y realizando innovaciones que nos permitan vivir en la llamada naturaleza humana. Si de este modo construimos la cultura, esta se entiende como un esquema de significaciones que se transmite a lo largo de la historia. Por medio de nuestros símbolos, se facilita la comunicación y conservación de estos significados para perpetuarlos y posibilitar el conocimiento (Geertz, 2006).
Es a través de los símbolos que aprendemos y actuamos, de forma que cada grupo pueda adaptarse a su entorno y a las tradiciones que hereda según su época y pertenencia a un sector de la sociedad. La cultura transmitida emerge de un proceso de socialización en el que las nuevas generaciones participan, primero como receptoras y luego modificando los elementos heredados de sus predecesores (Berger y Luckmann, 2019). La realidad se construye y renueva a través de la actividad humana, de forma que la función cognitiva de los sistemas simbólicos pueda reactivarse y revitalizarse, describiendo, ordenando y clasificando la experiencia humana (Maillard, 2021). Se trata de una actividad compartida por todas las personas gracias a su capacidad de interpretación, lo que permite dar sentido a vivencias individuales o compartidas en sociedad.
Si el concepto de cultura proviene de esta base, ¿cómo se relaciona con el patrimonio tanto material como inmaterial? Para responder a esta interrogante, es necesario considerar que los símbolos facilitan la transformación del entorno, y que los grupos humanos contemporáneos suelen modificar un hábitat ya forjado por sus ancestros. En su vida diaria, emplean y hasta mejoran la tecnología que les ha sido heredada.
Es frecuente que los productos materiales de la cultura tiendan a ser más estáticos, por lo que a menudo se consideran obras de arte o monumentos históricos y luego adquieren un gran valor como patrimonio. El PCI, en cambio, engloba expresiones con significado individual y colectivo que se transmiten corporalmente, pero sin que exista una necesaria regularidad en sus contenidos. Al ser más plásticos o moldeables a las circunstancias, pueden desaparecer y resurgir según sean las condiciones sociales. No obstante, esta distinción no invalida que la cultura inmaterial esté intrínsecamente ligada a su dimensión material, pues casi todos los objetos que forman parte de nuestra vida cotidiana no son más que la materialización física de ritos y prácticas extendidas a nivel social.

García (1998) señala que el patrimonio no siempre aparece vinculado al concepto de cultura en su sentido más estricto. Para que ciertos elementos se conviertan en patrimonio, se lleva a cabo una selección de materialidades simbólicas que pasan a convertirse en bienes, así adquieren una identidad que los distancia de lo estrictamente cultural. Para ello son necesarios los debates entre organizaciones gubernamentales y no gubernamentales involucradas en el proceso de patrimonialización (Cortés, 2022), cuya gestión contribuye de manera significativa a la preservación de la memoria, en especial cuando dicho proceso es reconocido y valorado a nivel social (Prats, 2005).
Es habitual que los bienes de orden inmaterial sean cuestionados por su naturaleza, pues quedan restringidos a aquellos de orden creativo (García, 1998). En Chile, esta limitación se refleja en la legislación y normativa actual, incluyendo la Ley 17.288 de Monumentos Nacionales promulgada en 1970, ley que refuerza una normativa instaurada en 1925 y que no ha experimentado cambios hasta la fecha. En rigor, tanto la Dirección de Bibliotecas, Archivos y Museos como el Consejo de Monumentos Nacionales no han contemplado la protección del PCI (Bustos, 2021).
Definiendo el patrimonio cultural inmaterial
Al analizar diversos documentos de la Unesco, Cortés (2022) se detiene en la noción de folklore y su evolución histórica. Originalmente, este concepto se relaciona con tradiciones rurales o populares, a menudo teñidas de romanticismo y una cierta urgencia por preservar lo que se consideraba en peligro de extinción. Hoy, el ámbito del folclore se ha ampliado para abarcar tanto a las culturas urbanas como a las de los pueblos indígenas, lo que marca la transición hacia expresiones vinculadas al concepto de patrimonio cultural inmaterial, un término más inclusivo, que no limita las expresiones culturales a un grupo específico y permite abarcar una gama más amplia de manifestaciones antes excluidas.
La tabla 3 a continuación proporciona una representación clara del PCI, con algunas distinciones conceptuales para comprender lo que lo constituye.
Rebollo (2017) proporciona una orientación clara para identificar elementos susceptibles de patrimonialización, los cuales suelen estar arraigados a un profundo sentido de identidad que incide en una comprensión colectiva de la vida. Entre las características de tales elementos, se destacan los siguientes:
Poseer dinamismo y capacidad adaptativa en el tiempo, en sus significados, valoraciones y revaloraciones.
Ser expresiones representativas que se han decidido conservar a través del tiempo.
Constituir prácticas que se transmitan a través de la corporalidad, bajo expresiones y códigos propios del grupo cultural que lo reproduce.
Poseer un componente antropológico que afiance los vínculos sociales internos y guíe las relaciones sociales con miembros de otros grupos, generando un sentimiento de identidad y pertenencia.
Tener un componente estético proporcionado por el grupo cultural que lo reproduce, de acuerdo con valoraciones simbólicas y apreciaciones de armonía correspondientes a las nociones de belleza de cada grupo.
Poseer un componente lúdico, pues la expresión cultural también provoca una actitud de diversión, de algarabía, de esparcimiento y risa entre sus practicantes.
A partir de estas consideraciones, podemos señalar que la patrimonialización de los bienes inmateriales involucra su estudio, protección, preservación y difusión, subrayando el carácter distintivo del conocimiento, los sentimientos y las prácticas humanas. A diferencia de los bienes materiales, estos se mantienen a través de la memoria, la historia, las emociones y la transmisión cultural, por lo que el objetivo de estos procesos es preservar y perpetuar el núcleo viviente de la humanidad, abarcando recuerdos, significados e innovaciones con el fin de nutrir el espíritu de una cultura.

Tendencias metodológicas para el estudio del PCI
Una de las etapas iniciales en el proceso de patrimonialización es la puesta en valor de los bienes mediante su identificación, registro y descripción. Si bien se ha mencionado el carácter interdisciplinario del proceso, para esta fase es crucial que el estudio sea dirigido por investigadores con experiencia en el área de las culturas y en el manejo de metodologías cualitativas.
La revisión bibliográfica permitió identificar ciertas tendencias metodológicas en los estudios sobre PCI, entre las que destaca la incorporación de enfoques participativos, el uso de cartografías y el método etnográfico. Este último ha sido tradicionalmente empleado en el trabajo de campo junto a técnicas como observación participante, entrevistas e historias de vida, entre otras. En conjunto, los textos confirman una transición metodológica que va, desde la documentación unidireccional, a la cogestión patrimonial basada en la participación de la comunidad.
Estas coincidencias refuerzan la apreciación de que la investigación contemporánea integra investigación y acción, produce conocimiento mientras habilita decisiones colectivas, enfatiza la gobernanza colaborativa, apunta al entendimiento de la patrimonialización como un proceso político que debe gestionarse con transparencia y busca resultados aplicables como protocolos, mapas y modelos de intervención transferibles a otros territorios. Por lo mismo, conviene apostar por diseños metodológicos que combinen investigación-acción participativa de carácter comparativo, cartografías sociales participativas, etnografía e historia oral en articulación con grupos de discusión y entrevistas en profundidad. Asimismo, una sostenibilidad del modelo requiere instaurar mecanismos de diálogo permanente y producir resultados tangibles —mapas, inventarios, guías— que aporten beneficios inmediatos a las comunidades involucradas.
Dentro de las principales tendencias observadas, se encuentra el uso de metodologías colaborativas y una orientación ética hacia el diálogo de saberes, como forma de disminuir la brecha entre los patrimonios aceptados por expertos, bajo mecanismos institucionales centralizados, y los patrimonios que están vivos y reconocidos por los grupos culturales en su cotidianidad, validando así la participación social en la gestión y la producción de un conocimiento ahora comprendido como bien común (Carrera, 2021).
En los últimos años, se ha generado un interés por reconocer a los actores sociales y custodios del patrimonio (Loza, 2021), siempre y cuando se cautele su uso político, económico o turístico. Ante todo, debe privilegiarse la actividad patrimonial como un proceso de aprendizaje colectivo enfocado en proteger la diversidad cultural y biológica de la comunidad frente a los procesos de homogeneización social (Carrera, 2021). Entre otras cosas, esto privilegia la reflexión sobre imaginarios patrimoniales y la construcción de sentido en espacios museales comunitarios, permitiendo el uso de prácticas participativas que resignifiquen el patrimonio desde los mismos territorios (Díaz, 2022).
Marco legislativo
Normativa, legislación y regulación sobre patrimonio cultural en Chile
Este apartado tiene como objetivo sistematizar las acciones implementadas por el Estado chileno para el reconocimiento, la protección, la conservación y la difusión del patrimonio cultural. Estas medidas se fundamentan en una variedad de marcos legales que definen las políticas, programas y proyectos orientados hacia estos fines (Bustos, 2021). Para cumplir con la sistematización de archivos, se han revisado las normativas con el fin de establecer una base actualizada sobre patrimonio cultural en Chile, que abarque tanto las normas históricas como las vigentes.
Entre los documentos normativos y tratados internacionales, está la Convención sobre la Protección del Patrimonio Mundial, Cultural y Natural, la Convención para la Salvaguarda del Patrimonio Cultural Inmaterial y la Convención sobre la Protección y Promoción de la Diversidad de las Expresiones Culturales. Asimismo, se consideraron leyes nacionales como el Decreto Ley 651, las Leyes 17.288, 19.891 y 21.045, junto con otras disposiciones institucionales que han surgido en los últimos años.
Recorrido histórico en materia normativa sobre patrimonio
La legislación chilena en materia de patrimonio cultural tiene sus orígenes en 1925, a partir de la promulgación del Decreto Ley 651 del Ministerio de Instrucción Pública (Diario Oficial de la República de Chile, 1925), como resultado de la conferencia de la Unión Panamericana (actualmente Organización de Estados Americanos), realizada en 1923, en la que se debatió sobre la preservación de los hitos históricos y arqueológicos de la región latinoamericana. Este decreto se enfocó en la regulación de los monumentos del país y condujo a la creación del Consejo de Monumentos Nacionales, organismo hoy adscrito al Ministerio de las Culturas, las Artes y el Patrimonio, y que se encarga de la identificación, protección, supervisión, conservación y valorización del patrimonio cultural y natural de Chile. Sus competencias abarcan los bienes culturales y monumentos nacionales, tanto en sus formas tangibles como intangibles.
En 1929 se creó la Dirección de Bibliotecas, Archivos y Museos (DIBAM), con la finalidad de integrar las principales colecciones bibliográficas, culturales, artísticas y científicas del país que, hasta entonces, operaban de manera independiente. Esta entidad fue la predecesora del actual Servicio Nacional de Patrimonio Cultural, encargado de la gestión del reconocimiento, la protección y el acceso al patrimonio cultural del país.
En 1970 se promulgó la Ley 17.288 sobre Monumentos Nacionales (Diario Oficial de la República de Chile, 1970), derogatoria del Decreto Ley 651, la cual define qué constituye un monumento y establece la creación del Consejo de Monumentos Nacionales, regulando su declaración, protección y conservación. Actualmente, esta ley continúa siendo aplicable para el funcionamiento del Consejo de Monumentos Nacionales.
A nivel internacional, se establecieron tratados que también regulan el patrimonio cultural en nuestro país. En 1972, Chile suscribió la Convención sobre la Protección del Patrimonio Mundial, Cultural y Natural de la Unesco (1972), cuyo propósito es el de definir el patrimonio cultural y natural, instando a los Estados a brindar protección y preservación para transmitir dicho patrimonio a las generaciones futuras.
En el 2003, se confirió reconocimiento y legalidad al PCI por primera vez, mediante la aprobación de la Convención para la Salvaguarda del Patrimonio Inmaterial por la Unesco. Sin embargo, aunque en los años recientes se han registrado avances importantes en esta materia, en Chile aún no se ha asumido a plenitud la relevancia que posee esta noción, un tema que es parte de las discusiones actuales.
Durante ese mismo año ocurrió la conformación del Consejo Nacional de la Cultura y las Artes, mediante la Ley 19.891 (Diario Oficial de la República de Chile, 2003), que además creó el Fondo Nacional de Desarrollo Cultural y las Artes, con el objetivo de respaldar el desarrollo artístico del país, contribuyendo a la conservación y aumento de nuestro patrimonio cultural e incentivando la participación de las comunidades.
El último tratado internacional vigente tuvo lugar en el año 2005 para otorgar reconocimiento e importancia a las culturas mediante la Convención sobre la Protección y Promoción de la Diversidad de las Expresiones Culturales de la Unesco (2005). Esta convención, que aborda una amplia gama de temas relacionados con la protección y promoción de la diversidad cultural en el mundo, reconoce la importancia de la cultura como un elemento central en el desarrollo humano y social. Chile ratificó su adhesión a la misma en el año 2007 y, desde entonces, ha estado comprometido con los principios y objetivos que apuntan a que la diversidad cultural constituya un patrimonio común de la humanidad que debe valorarse y preservarse en provecho de todos (Decreto 82, Diario Oficial de la República de Chile, 2007).
En el 2012 se estableció el Registro de Patrimonio Cultural Inmaterial, una herramienta de gestión orientada a identificar y clasificar los PCI en Chile, de manera que pueda proporcionar información actualizada sobre sus expresiones y actores. La inclusión en este registro está determinada por el Comité Asesor, que evalúa solicitudes ciudadanas según criterios específicos de la convención (Sistema de Información para la Gestión del Patrimonio Cultural Inmaterial, 2023).
En el año 2017 fue promulgada la ley 21.045 (Diario Oficial de la República de Chile, 2017), que dio origen al Ministerio de las Culturas, las Artes y el Patrimonio, con la finalidad de reconocer y promover el respeto a la diversidad cultural, la interculturalidad y los valores fundamentales presentes en el territorio nacional.
El Servicio Nacional del Patrimonio Cultural (SERPAT) representa uno de los últimos cambios significativos en la normativa chilena. Antes conocido como DIBAM, este organismo adquirió su actual denominación y jurisdicción el 28 de febrero del 2018. Esta nueva institucionalidad, aprobada bajo la Ley 21.045, se define como un servicio autónomo y descentralizado, responsable de implementar políticas y planes, así como diseñar y ejecutar programas relacionados con folclore, culturas tradicionales, patrimonio indígena, patrimonio cultural material e inmaterial, infraestructura patrimonial, participación ciudadana en los procesos de memoria colectiva y políticas públicas en torno al patrimonio (Servicio Nacional del Patrimonio Cultural, s. f.).
En la actualidad, se encuentra pendiente el Proyecto de Ley de Patrimonio Cultural, que busca actualizar la Ley 17.288 de Monumentos Nacionales, vigente desde 1970, con el objetivo de proporcionar una protección efectiva al patrimonio cultural en Chile, abordando su identificación, conservación, puesta en valor, gestión y promoción.
Este recorrido histórico en materia normativa evidencia un compromiso continuo del Estado con la preservación y promoción del patrimonio, tomando en cuenta la diversidad cultural del país y la necesidad de adaptarse a los cambios y desafíos actuales para su protección y salvaguarda (San Martín et al., 2020). Pese a estos avances, aún persisten desafíos como la plena incorporación del concepto de PCI y la actualización de la legislación vigente. El Proyecto de Ley de Patrimonio Cultural, que busca modernizar la normativa existente e incorporar distintos ámbitos del patrimonio, es un paso importante para avanzar en esta materia.
Resultados de la sistematización de documentos locales, comuna de Vicuña
La información y los datos presentados derivan de la recopilación y organización de documentos locales, entre los que se incluye el Diagnóstico para la Gestión Cultural Municipal de Vicuña, el Informe de la Consulta Ciudadana de Patrimonio, el Plan Municipal de Cultura de Vicuña, el Plan de Turismo, los informes del Instituto Nacional de Estadísticas y el Plan de Desarrollo Comunal.
Este trabajo implicó tanto un análisis detallado de los textos como una organización y clasificación de la información, valiéndose de una matriz de datos en la plataforma de Microsoft Excel, con el objeto de lograr una organización estructurada de los documentos locales. A partir de este proceso, fue posible identificar prácticas que han ayudado a comprender las diversas situaciones y gestiones municipales relacionadas con el patrimonio cultural. Es importante destacar en este punto que el material fue proporcionado por funcionarios de la Municipalidad de Vicuña, garantizando así la validez y relevancia de la información recopilada.
Antecedentes de la comuna de Vicuña otorgados por el Instituto Nacional de Estadísticas
Según los datos del Censo 2017 proporcionados por el Instituto Nacional de Estadísticas de Chile (INE), la comuna de Vicuña se encuentra en la Provincia de Elqui, dentro de la Región de Coquimbo. Limita al norte con Alto del Carmen; al sur con Paihuano y Río Hurtado; al oeste con La Higuera, La Serena y Andacollo, y al este con la República Argentina. Vicuña se extiende sobre un área de 7610 km² y está situada en las coordenadas 30°02’02” de latitud sur y 70°42’46” de longitud oeste. El acceso principal a la comuna es a través de la Ruta Internacional Gabriela Mistral (Ruta 41). Además, este informe del INE incluye datos demográficos actualizados de la población de Vicuña, los cuales se presentan en la tabla 4.

Esta tabla proporciona datos que indican que en Vicuña, con 27 771 habitantes en total, hay una distribución equilibrada por género en la población de la localidad (49,66 % de hombres contra 50,34 % de mujeres).
Antecedentes otorgados por el Plan de Desarrollo Turístico Vicuña 2021-2025
El Plan de Desarrollo Turístico Vicuña 2021-2025, publicado en julio de 2022 por la Ilustre Municipalidad de Vicuña, destaca varios aspectos de esta comuna que la hacen atractiva para el turismo:
Geografía: Vicuña se distingue por su impresionante geografía, caracterizada por la presencia de la cordillera de los Andes y diversos cordones transversales que crean un paisaje único y cautivador.
Historia: la comuna tiene una profunda identidad rural que se remonta a tiempos precolombinos, reflejando una rica herencia cultural e histórica.
Atractivos turísticos: los visitantes pueden disfrutar de una variedad de atractivos, incluyendo la exuberante naturaleza, las festividades religiosas tradicionales, las prácticas locales de sanación, el astroturismo que propician sus cielos despejados, y las múltiples experiencias de bienestar y relajación.
Festividades: eventos como el Carnaval Elquino y la Pampilla de San Isidro ofrecen una visión colorida y vibrante de la cultura local.
Patrimonio cultural: Vicuña es célebre por ser el lugar de nacimiento de Gabriela Mistral, importante poeta del país que, entre otros reconocimientos, fue laureada con el Premio Nobel de Literatura en 1945. Con el afán de proteger este patrimonio, la comuna alberga museos que celebran tanto su legado como la rica historia y cultura de la región.
La combinación de estos elementos convierte a Vicuña en un excelente destino turístico que atrae tanto a visitantes nacionales como internacionales. Buena parte de los atractivos son bienes patrimoniales (naturales y culturales), profundamente valorados por las comunidades locales, los cuales también capturan el interés y la admiración de visitantes de otras regiones, reflejando el potencial de Vicuña como atractivo turístico y cultural.
Antecedentes patrimoniales inmateriales otorgados por el Plan Municipal de Cultura de Vicuña 2022-2025. Diagnóstico para la gestión cultural municipal
El diagnóstico realizado para el Plan Municipal de Cultura de Vicuña 2022-2025 pone de relieve los principales patrimonios culturales de la comuna, enfatizando especialmente la relevancia del PCI y las problemáticas asociadas a su preservación. Estos antecedentes resultan fundamentales para comprender y resguardar los bienes que constituyen una parte de la identidad y herencia de la comunidad (Tabla 5).

Los patrimonios considerados parte fundamental de la esencia, historia y memoria de Vicuña se enfrentan a una serie de problemas y amenazas que comprometen su preservación, difusión y transmisión. La pérdida de tradiciones y prácticas, incluyendo las de la cultura diaguita, ha provocado la desaparición de oficios artesanales y tradiciones como la crianza de animales, la alfarería, la elaboración de tejidos artesanales y la cocina tradicional, que carecen ahora de reconocimiento y valorización.
Por otro lado, manifestaciones como las fiestas religiosas se ven obstaculizadas por la falta de espacios culturales adecuados y la escasa convocatoria y difusión de actividades, lo que pone en peligro su preservación y transmisión.
La cosmovisión andina, fundamental para comprender la relación con el cielo y la trashumancia, enfrenta desafíos similares, con una escasa visibilidad de la cultura trashumante y problemas socioambientales que amenazan su continuidad.
Ante esta situación, resulta imperativo desarrollar acciones que puedan otorgar reconocimiento y valorización a los patrimonios en riesgo. Esto podría incluir la creación de espacios culturales, la profundización en la historia y memoria de Vicuña, así como la promoción y difusión de actividades que rescaten y fortalezcan estas tradiciones, involucrando a la comunidad en su conservación y revitalización. Es importante que estas acciones se realicen cuidando la naturaleza y sus recursos, en armonía con los principios de sostenibilidad y respeto hacia el entorno ambiental en el que estas tradiciones han prosperado.
Diagnóstico participativo: una propuesta de colaboración
El objetivo central de esta investigación es diseñar una propuesta metodológica de diagnóstico participativo orientada a preservar el PCI de Vicuña, a través de un proceso que se caracteriza, entre otras cosas, por la recolección de información en el contexto de los participantes y un análisis inductivo que posibilite la interpretación de los datos (Creswell, 2009). Dado que el estudio requiere la construcción de un diseño metodológico, se adopta una lógica abductiva que permite acotar y definir progresivamente el campo de investigación. En este marco, las hipótesis no se establecen de forma previa al trabajo empírico, sino que emergen del proceso interpretativo y son posteriormente sometidas a contraste.
La propuesta de un diagnóstico participativo responde a la necesidad de profundizar en el conocimiento de los PCI. A pesar de que Vicuña ha sido objeto de estudios previos sobre patrimonio, se observan escasas investigaciones especializadas en el ámbito de lo inmaterial. Reconociendo esta laguna, uno de nuestros objetivos fue establecer una base para el trabajo con la comunidad, a través de un estudio cualitativo y colaborativo que involucre a los habitantes de todos sus territorios.
Objetivos del diagnóstico participativo
El objetivo general es identificar las áreas y elementos patrimoniales inmateriales significativos para la comuna de Vicuña, mediante la participación de las comunidades locales.
Por su parte, los objetivos específicos son:
- Identificar la ubicación geográfica y los tipos de PCI reconocidos por la comunidad.
- Describir los tipos de PCI, considerando su ámbito, elementos constitutivos, significado cultural y valor para la comunidad.
- Detectar los principales problemas y necesidades relacionados con la gestión del patrimonio inmaterial.
- Proponer líneas de acción específicas para cada zona con el objetivo de proteger y promover el patrimonio inmaterial identificado.
Cartografía social o colectiva
En respuesta a este vacío metodológico y como resultado de la exploración literaria en la primera fase del proyecto, se optó por un diagnóstico participativo basado en la cartografía colectiva, la cual es definida por Vizcaíno (2023) como una metodología de participación colectiva centrada en la producción de conocimientos y de sentidos que, entre otras cosas,
toma el mapa o el plano como herramienta para hacer emerger los relatos sobre el territorio desde el punto de vista de sus habitantes. Se trata, por tanto, de un proceso que aspira a introducir las subjetividades de los agentes que habitan el territorio a partir de sus percepciones, experiencias, saberes y expectativas, entendiendo que su condición de habitantes les legitima para intervenir en la representación y en la toma de decisiones sobre el territorio. (p. 75)
Este tipo de procedimientos tiene su origen en disciplinas como la sociología y la antropología, cuyos enfoques cualitativos producen datos que difieren de las metodologías mixtas o cuantitativas por su carácter narrativo. Según Creswell (2009, p. 11), estas metodologías se consideran “un medio para explorar y comprender el significado individual o grupal adscrito a un problema social o humano”.
Dado que nuestro principal objetivo es documentar y salvaguardar el PCI de Vicuña, se integra a la academia y a las comunidades para asegurar una correcta gestión patrimonial, al tiempo que se usa la cartografía colectiva como un recurso indispensable para facilitar la identificación y selección de elementos culturales que puedan ser susceptibles de patrimonialización (García, 1998).
Considerando que toda metodología debe transparentar sus limitantes, la confusión entre los diferentes tipos de patrimonio representa un desafío al trabajar con las comunidades de manera colaborativa. Para hacer frente a esta dificultad, el presente estudio conecta elementos naturales y culturales materiales, integrándolos a través de los significados atribuidos por las propias comunidades. La dimensión inmaterial de las experiencias culturales pasa a ser un factor integrativo que, entre otras cosas, favorece los lazos comunicantes antes que la separación o distinción categorial de los patrimonios.
Uso de mapas y variables como procedimiento metodológico
En el norte de Chile, dentro de la Región de Coquimbo, la comuna de Vicuña, situada en pleno corazón del valle del río Elqui, se ubica al pie de la cordillera de los Andes y está circundada por cadenas montañosas transversales que delimitan tres valles glaciales únicos en el país —Elqui, Limarí y Choapa—. La mayoría de los asentamientos se encuentran bordeando el río, por lo que la comuna constituye un territorio de gran dispersión territorial.
El mapa que se presenta en la figura 3 fue proporcionado por la Municipalidad de Vicuña y constituye el principal instrumento para el análisis socioterritorial. Su diseño permite que los participantes reconozcan los territorios para incorporar sus memorias, procedencias y vivencias relacionadas con ellos. De este modo, el mapa es el medio para conectar experiencias individuales y colectivas, con el fin de identificar elementos patrimoniales significativos.

La figura 3 está acompañada de la tabla 6 para orientar el diálogo entre los asistentes y conectar el proceso metodológico con la fundamentación teórica. Es importante señalar que estas dimensiones y variables son manejadas por los facilitadores de los talleres con el propósito de guiar y orientar la reflexión colectiva durante los diálogos patrimoniales.

Convocatoria y participantes
El diagnóstico sustentado en mapeos colectivos parte de una convocatoria titulada Identificando nuestros saberes y tradiciones, nombre acorde al significado de PCI y pensado para ser cercano a las comunidades. En este tipo de convocatorias se emplean criterios selectivos, que fomentan la diversidad del público y la descentralización del territorio.
-Criterio de público: enfocado en grupos específicos, como estudiantes de un liceo de la comuna con formación en patrimonio, funcionarios municipales, referentes comunales, actores patrimoniales, empresarios turísticos y gestores culturales.
-Criterio territorial: se divide a la comuna en Vicuña cordillera y Vicuña costa.
Estructura de los diálogos patrimoniales
La iniciativa incluye una etapa de sensibilización comunitaria sobre la definición de PCI, seguida de un diagnóstico con un enfoque participativo y colaborativo, lo cual permite no solo revelar los aspectos patrimoniales únicos de cada territorio, sino también fomentar el sentido de pertenencia y la valoración comunitaria de su herencia cultural.
Los diálogos patrimoniales se organizan en dos fases principales.
La primera etapa comienza con una presentación que varía según los diferentes públicos. Si en algunos casos funciona la exposición teórica sobre el concepto de PCI y los objetivos del proyecto, en otros es preferible recurrir al storytelling para conectar emocionalmente con los participantes. Finalizada la parte introductoria, se realiza una visualización guiada del territorio de Vicuña, diseñada para despertar emociones y reflexiones colectivas respecto a elementos tradicionales y significativos de la comuna.
La segunda etapa involucra mesas de trabajo donde cada grupo utiliza un mapa del territorio para identificar sitios y elementos culturales significativos. En estas mesas se conectan los patrimonios identificados con la memoria colectiva y el componente emocional de los participantes. Además, se promueven discusiones en torno a la importancia de estos elementos y los motivos por los que podrían ser considerados patrimonio cultural.
Consideraciones éticas
Cabe destacar que la convocatoria garantiza la voluntariedad de la participación, pues son instancias de diálogo abierto que no excluyen a quienes no cumplen estrictamente con los criterios establecidos (público o territorial), permitiendo que todas las personas interesadas en colaborar con el proceso se integren de manera activa.
Para cada uno de los diálogos, se entrega a los participantes un consentimiento informado que detalla las implicancias del estudio, incluidos sus beneficios y posibles riesgos. Estos documentos también solicitan autorización para realizar registros de audio y producir material fotográfico durante las actividades. Además, se asume el compromiso de devolver los resultados a la comunidad, asegurando así la transparencia y la reciprocidad del proceso. Todas estas medidas, en conjunto, refuerzan los estándares éticos de la investigación y protegen la confianza entre las comunidades y quienes facilitan el proyecto.
Comentarios finales
Hemos procurado presentar un marco teórico‑conceptual y un diseño metodológico-participativo para levantar información sobre los PCI de Vicuña. Uno de los aspectos en los que más hemos insistido refiere a la necesidad de que la comunidad participe en todas las fases del proyecto, pues, de lo contrario, la creación de un observatorio centrado en la preservación patrimonial carecería de legitimidad social y metodológica, sobre todo por el impacto que las actividades e iniciativas pueden tener en su contexto local.
Por otro lado, es importante enfatizar que los patrimonios materiales e inmateriales están estrechamente conectados, en la medida en que se asocian saberes y prácticas vivas con lugares específicos, dando cuenta de la interdependencia entre lo tangible y lo intangible. En este sentido, elementos como el río Elqui o los cielos del valle se entretejen con experiencias comunitarias de valor local y cultural, como el astroturismo o las diversas actividades de esparcimiento social.
En el ámbito de las productos locales, el registro de archivos muestra un abanico patrimonial que abarca productos agroalimentarios (pisco, miel, hierbas medicinales), espacios de uso social como el río y el cosmos que comparten los observatorios astronómicos, sitios arqueológicos que preservan relatos diaguita‑incaicos, expresiones rituales como los bailes chinos, y cultores que resguardan técnicas ancestrales.
Abordar esto implica considerar la heterogeneidad de los elementos culturales y reflexionar sobre lo que se considera o no patrimonializable. Desde luego, esta reverberación muestra la necesidad de no reproducir brechas ya existentes entre recomendaciones oficiales y su aplicación local. Como se ha indicado, aunque la normativa chilena consagra la participación, los patrimonios cotidianos siguen siendo poco visibles, en parte porque la patrimonialización privilegia lo mostrable en términos turísticos.
Frente a este desafío, el Observatorio Territorial de PCI articula el saber de expertos y los conocimientos locales de Vicuña mediante enfoques participativos con metodologías variadas. Al guiarnos por los lineamientos de la Unesco, se busca responder a la demanda local mediante un modelo metodológico transferible que pueda replicar procesos de patrimonialización en otros territorios de Chile y Latinoamérica.
A modo de cierre, este trabajo ha buscado aportar a la reflexión crítica sobre la salvaguarda del PCI desde una perspectiva territorial, interdisciplinaria y participativa. Frente al avance de procesos de homogeneización cultural, extractivismo turístico y debilitamiento de los saberes tradicionales, urge fortalecer enfoques metodológicos que reconozcan el papel de las comunidades portadoras en la identificación, documentación y preservación de sus patrimonios. El caso de Vicuña evidencia la riqueza y diversidad de expresiones culturales que, a pesar de su valor simbólico y social, enfrentan serias amenazas debido a la ausencia de políticas públicas integradoras, de espacios efectivos de participación y de una educación cultural pertinente. Desde la academia, se vuelve éticamente necesario acompañar estos procesos de revalorización, evitando que se instrumentalicen para fines ajenos a la construcción de vínculos respetuosos entre conocimiento, memoria, territorio y comunidad.
Agradecimientos
La presente investigación se desarrolló en el marco de un proceso colaborativo con la Ilustre Municipalidad de Vicuña y la Unidad Agenda 2030 para el Desarrollo Sostenible.
Referencias
Andueza, P. (Ed.) (2008). El patrimonio cultural como factor de desarrollo en Chile: Bases teóricas y metodológicas de una gestión con enfoque ecosistémico-. Ediciones Universidad de Valparaíso.
Aravena Zamorano, P. (2023). Mapas geográficos en estudios de cultura y patrimonio, región de Tarapacá. Revista de Ciencias Sociales, 32(50), 81-105. https://doi.org/10.61303/07172257.v32i50.247
Astorga, A. y Van Der Bijil, B. (1991). Manual de diagnóstico participativo (2.a ed.). Cedepo Humanitas.
Baigorri-Ballarín, L. (2023). Prácticas curatoriales colaborativas vinculadas al territorio. Arte, Individuo y Sociedad, 35(4), 1355-1375. https://doi.org/10.5209/aris.87753
Berger, P. y Luckmann, T. (2019). La construcción social de la realidad. Amorrortu.
Bustos, S. (2021). Desafíos en la protección del patrimonio inmaterial. En D. Marsall (comp.), Hecho en Chile: Reflexiones en torno al patrimonio (vol. 1, pp. 203-222). Ediciones Mis Raíces.
Carrera Díaz, G. (2021). Una antropología patrimonial de las ausencias: ¿Salvaguardar el patrimonio inmaterial como acuerdo social a partir del “diálogo de saberes”? Revista Andaluza de Antropología, 20(1), 37-62. https://doi.org/10.12795/RAA.2021.20.03
Consejo de Monumentos Nacionales. (2009). Convenciones internacionales sobre patrimonio cultural (2.ª serie, n.º 20; 4.ª ed.). Gobierno de Chile. https://www.monumentos.gob.cl/sites/default/files/articles-45809_doc_pdf.pdf
Cortés Ferreira, C. (2022). Análisis genealógico del patrimonio cultural inmaterial: Conformación del concepto e identificación de sus arbitrariedades. Cultura y Representaciones Sociales, 16(32), e0001992. https://doi.org/10.28965/2022-32-e0001992
Creswell, J. W. (2009). Investigación cualitativa, cuantitativa y mixta. Sage.
Cuché, D. (2002). Cultura e identidad (trabajo original publicado en 1966). En La noción de cultura en las ciencias sociales (pp. 106-113). Nueva Visión.
Da Silva Catela, L. (2023). Museos para la comunidad. Potencialidades y dilemas para crear museos como espacios participativos y abiertos. Apuntes, 36. https://doi.org/10.11144/Javeriana.apu36.mcpd
Diario Oficial de la República de Chile. (1925, 17 de octubre). Decreto Ley 651 Monumentos Nacionales . https://bcn.cl/2sary
Diario Oficial de la República de Chile. (1970, 27 de enero). Ley 17288 Monumentos Nacionales. https://bcn.cl/2fkzm
Diario Oficial de la República de Chile. (2003, 23 de agosto). Ley 19.891. Crea el Consejo Nacional de la Cultura y las Artes y el Fondo Nacional de Desarrollo Cultural y las Artes.
Diario Oficial de la República de Chile. (2007, 18 de marzo). Decreto 82. Promulga la Convención sobre la Protección y Promoción de la Diversidad de las Expresiones Culturales y su Anexo. https://bcn.cl/27ik0
Diario Oficial de la República de Chile. (2017, 3 de noviembre). Ley 21.045. Crea el Ministerio de las Culturas, las Artes y el Patrimonio. https://bcn.cl/2er9a
Díaz, L. (2022). Folklore, etnografía y antropología: la gestión del patrimonio inmaterial y sus implicaciones éticas. Demófilo, 53, 247-267. https://digital.csic.es/handle/10261/305844
Escalera Reyes, J. y Guerrero Valdebenito, R. M. (2019). Conflictos y oportunidades de la participación ciudadana en procesos de patrimonialización local: Estudio de casos en España y Chile. Apuntes, 32(2). https://doi.org/10.11144/Javeriana.apc32-2.copc
Folgueiras-Bertomeu, P. y Sabariego-Puig, M. (2018). Investigación-acción participativa: El diseño de un diagnóstico participativo. REIRE Revista d’Innovació i Recerca en Educación, 11(1), 16-25.
García, L. (1998). De la cultura como patrimonio al patrimonio cultural. Política y Sociedad, 27, 9-20.
Geertz, C. (2006). La interpretación de las culturas. Editorial Gedisa.
Ilustre Municipalidad de Vicuña. (2021). Plan de Desarrollo Comunal (PLADECO) de Vicuña 2021-2025. Autor.
Ilustre Municipalidad de Vicuña. (2021, noviembre). Plan Municipal de Cultura de Vicuña 2022-2025. Autor.
Ilustre Municipalidad de Vicuña. (2022, julio). Plan de Desarrollo Turístico Vicuña 2021-2025. Autor. https://www.municipalidadvicuna.cl/download/pladetur/
Ilustre Municipalidad de Vicuña. (2023, marzo). Consulta Ciudadana de Patrimonio. Autor.
Instituto Nacional de Estadísticas de Chile. (2017). Estadísticas demográficas CENSO 2017. Autor. https://regiones.ine.cl/documentos/default-source/region-iv/estadisticas-r4/an%C3%A1lisis-demogr%C3%A1ficos/analisis-censo-2017---regi%C3%B3n-de-coquimbo.pdf
Instituto Nacional de Estadísticas de Chile. (2018). Síntesis de resultados CENSO 2017. Autor. http://www.censo2017.cl/descargas/home/sintesis-de-resultados-censo2017.pdf
Iparraguirre, G. (2014). Imaginarios patrimoniales y práctica etnográfica: experiencias en gestión cultural en el sudoeste de la Provincia de Buenos Aires, Argentina. Revista de Antropología Social, 23, 209-235. https://ri.conicet.gov.ar/handle/11336/36468
Loza, A. G. (2021). Procedimiento para la identificación de actores sociales: Custodios del patrimonio cultural inmaterial en ciudades patrimoniales. PASOS. Revista de Turismo y Patrimonio Cultural, 19(1), 117-143. https://doi.org/10.25145/j.pasos.2021.19.008
Lundy, P. y McGovern, M. (2006). Participation, Truth and Partiality: Participatory Action Research, Community-Based Truth-Telling and Post-Conflict Transition in Northern Ireland. Sociology, 40(1), 71-88. https://doi.org/10.1177/0038038506058431
Maillard, C. (2021). Construcción social del patrimonio. En D. Marsall (comp.), Hecho en Chile: Reflexiones en torno al patrimonio (volumen 1, pp. 21-37). Ediciones Mis Raíces.
Maillard, C. y Marsall, D. (2021). Gestión del patrimonio cultural: Caminos por recorrer. En D. Marsall (comp.), Hecho en Chile: Reflexiones en torno al patrimonio (volumen 1, pp. 179-199). Ediciones Mis Raíces.
Marsall, D. (Comp.). (2021). Hecho en Chile: Reflexiones en torno al patrimonio (volumen 1). Ediciones Mis Raíces.
Merino, I. (2020). El patrimonio cultural inmaterial de los pueblos indígenas: bienes comunes ligados a la identidad de la comunidad. CUHSO (Temuco), 30(2), 149-159. https://dx.doi.org/10.7770/2452-610x.2020.cuhso.05.a04
Prats, L. (2005). Concepto y gestión del patrimonio local. Cuadernos de Antropología Social, 21, 17-35. http://www.redalyc.org/articulo.oa?id=18091391000
Rebollo, M. (2012). Experiencia, análisis y reflexión de una propuesta de antropología aplicada a la salvaguarda del patrimonio cultural inmaterial (PCI): El caso del archivo de la palabra, voz y eco de los pueblos originarios de la Mixteca [Tesis de licenciatura]. Escuela Nacional de Antropología e Historia (ENAH), México.
Rebollo, M. (2017). Un acercamiento al patrimonio cultural inmaterial, su salvaguarda y patrimonialización. Campos en Ciencias Sociales, 5(1-2), 175-209.
Richmond, M. (1917). Social diagnosis. Russell Sage Foundation.
San Martín Salgado, K., Abad Parraguez, I., Aguilera Contreras, S. y Navarrete Provoste, F. (2020). Descentralización de la gestión del Patrimonio cultural: una mirada desde los municipios. Territorios y Regionalismos, (3), 122-136. https://revistas.udec.cl/index.php/rtr/article/view/2668
Seguel Gutiérrez, P. (2019). Derechos humanos y patrimonio. Ediciones Subdirección de Investigación, Consejo de Monumentos Nacionales.
Servicio Nacional del Patrimonio Cultural. (s. f.). Historia. Ministerio de las Culturas, las Artes y el Patrimonio, Gobierno de Chile. https://www.patrimoniocultural.gob.cl/historia
Sistema de Información para la Gestión del Patrimonio Cultural Inmaterial (SIGPA). (2023). ¿Quiénes somos? Registro de Patrimonios Coquimbo. https://www.sigpa.cl/quienes-somos/
Unesco. (1972). Convención sobre la protección del patrimonio mundial, cultural y natural. Autor. https://whc.Unesco.org/archive/convention-es.pdf
Unesco. (2003). Convención para la salvaguardia del patrimonio cultural inmaterial. Autor. https://unesdoc.Unesco.org/ark:/48223/pf0000132540_spa.locale=es
Unesco. (2005). Convención sobre la protección y promoción de la diversidad de las expresiones culturales. Autor.
Unesco. (2011). ¿Qué es el patrimonio cultural inmaterial? Autor. https://ich.unesco.org/doc/src/01851-ES.pdf
Valdés, C., et al. (2019). Herramientas para la gestión local del patrimonio cultural inmaterial. Ministerio de las Culturas, las Artes y el Patrimonio, Gobierno de Chile. https://www.cultura.gob.cl/wp-content/uploads/2019/08/herramientas-para-la-gestion-local-proceso-para-la-salvaguardia.pdf
Vizcaíno Estevan, A. (2023). Aproximación al uso de la cartografía social en la gestión del patrimonio: Algunas reflexiones y aplicaciones desde València (España). Cuadiernu : Revista Internacional de Patrimonio, Museología Social, Memoria y Territorio, 12, 67-98. https://dialnet.unirioja.es/servlet/articulo?codigo=9305332
Zamora, E. (2011). Sobre patrimonio y desarrollo. Aproximación al concepto de patrimonio cultural y su utilización en procesos de desarrollo territorial. PASOS. Revista de Turismo y Patrimonio Cultural, 9(1), 101-113.-
Notas
*
Artículo de Investigación
Origen de la
investigación
Este trabajo forma parte de una línea de investigación
aplicada orientada al fortalecimiento de los procesos participativos en la
gestión del patrimonio cultural inmaterial, con énfasis en metodologías
colaborativas y de desarrollo local, demandados por la Ilustre Municipalidad de
Vicuña.
Fuentes de
financiación
La investigación contó con el financiamiento de Ilustre
Municipalidad de Vicuña.
Notas de autor
a Autora de correspondencia. Correo electrónico: camila.flores@ucentral.cl
Información adicional
Cómo citar: Flores Galleguillos, C. J., Molina Escobar, V. F. y Henríquez Gutiérrez, C. I.
(2025). Propuesta metodológica para la implementación de un observatorio de
patrimonio cultural inmaterial: el caso de la comuna de Vicuña, Chile. Apuntes, 38. https://doi.org/10.11144/Javeriana.APU38.pmio