Producción capitalista de vivienda y consolidación espacial en asentamientos de origen informal: Mazatlán, México (2010-2022) *
Capitalist Housing Production and Spatial Consolidation in Informal Settlements: Mazatlán, Mexico (2010-2022)
Produção capitalista de habitação e consolidação espacial em assentamentos informais: Mazatlán, México (2010-2022)
Julio Ernesto Osuna Covarrubias
Producción capitalista de vivienda y consolidación espacial en asentamientos de origen informal: Mazatlán, México (2010-2022) *
Cuadernos de Vivienda y Urbanismo, vol. 18, 2025
Pontificia Universidad Javeriana
Julio Ernesto Osuna Covarrubias a julio.e.osuna@gmail.com
Universidad Autónoma de Sinaloa, México
Recibido: 05 febrero 2025
Aceptado: 17 octubre 2025
Publicado: 18 diciembre 2025
Resumen: El presente artículo propone analizar, de acuerdo con la geografía crítica, la relación entre la producción capitalista de vivienda y los procesos de consolidación espacial en dos asentamientos de origen informal en Mazatlán, México. La metodología implementada se estructura en tres fases, apoyada por las dimensiones espaciales de Harvey (2021): 1) espacio absoluto, analizado en los procesos de consolidación espacial (2010-2020); 2) espacio relativo, determinado por los elementos espaciales que condicionan la producción capitalista de vivienda, y 3) espacio relacional, estudiado en las motivaciones de consumo y de producción de los agentes implicados. Se concluye que la producción de vivienda, al ubicarse esta como mercancía de valor de cambio, no depende totalmente del nivel de consolidación espacial de su entorno, evidenciando la desarticulación entre las lógicas de producción Estado-mercado, siempre que las características de localización respondan a las dinámicas de movilidad residencial de los consumidores potenciales, como parte la producción del espacio relacional.
Palabras clave:producción capitalista de vivienda, consolidación espacial, asentamientos informales.
Abstract: The article proposes to analyze, from the perspective of critical geography, the relation between the capitalist production of housing and the processes of spatial consolidation in two informal settlements in Mazatlán, Mexico. The methodology is structured in three phases, supported by Harvey’s (2021) spatial dimensions: (1) absolute space, analyzed through the processes of spatial consolidation (2010-2020); (2) relative space, identified in the spatial elements that condition the capitalist production of housing; and (3) relational space, examined in the consumption and production motivations of the agents involved. The study concludes that housing production, positioned as a commodity with exchange value, does not depend entirely on the level of spatial consolidation of its surroundings, revealing the disarticulation between the logics of state-market production, insofar as location characteristics respond to the dynamics of residential mobility of potential consumers, as part of the production of relational space.
Keywords: Capitalist Housing Production, Spatial Consolidation, Informal Settlements.
Resumo: O artigo propõe analisar, a partir da geografia crítica, a relação entre a produção capitalista de habitação e os processos de consolidação espacial em dois assentamentos de origem informal em Mazatlán, México. A metodologia está estruturada em três fases, apoiada nas dimensões espaciais de Harvey (2021): 1) espaço absoluto, analisado nos processos de consolidação espacial (2010-2020); 2) espaço relativo, determinado nos elementos espaciais que condicionam a produção capitalista de habitação; e 3) espaço relacional, estudado nas motivações de consumo e de produção dos agentes envolvidos. Conclui-se que a produção de habitação, ao se situar como mercadoria de valor de troca, não depende totalmente do nível de consolidação espacial de seu entorno, evidenciando a desarticulação entre as lógicas de produção Estado-mercado, desde que as características de localização respondam às dinâmicas de mobilidade residencial dos consumidores potenciais, como parte da produção do espaço relacional.
Palavras-chave: produção capitalista de habitação, consolidação espacial, assentamentos informais.
Introducción
En la literatura latinoamericana se identifican diversas terminologías para referirse a los asentamientos desarrollados al margen de la normatividad legal y constructiva, según la temporalidad y la región en la que se abordan. Desde mediados del siglo pasado se les comenzó a ubicar como informales, irregulares, marginales, favelas, paracaidistas, proletarias, villas miseria, piratas, pueblos jóvenes, entre otros (Connolly, 2013; Ward, 1977). Asimismo, se han interpretado como apología al problema de asequibilidad a la vivienda (Camargo, 2023; Miranda y Maldonado, 2023). Históricamente, estas definiciones comparten el reconocimiento de un fenómeno complejo, derivado de la brecha constante entre lo que ofrece la producción capitalista de vivienda y las necesidades sociales de vivienda y hábitat (Borges, 2022; Di Virgilio y Rodríguez, 2013).
En décadas recientes, según el enfoque epistémico de la producción social del hábitat (Ortiz, 2002), se ha abordado la autoproducción progresiva de la vivienda y del entorno construido sin hacer referencia a cualquier indicio peyorativo de ilegalidad (Connolly, 2013; Cortés, 2018; Jiménez, 2015; Zapata et al., 2023). Aun así, este enfoque muchas veces deja de lado la posibilidad de convergencia de otras formas de producción del hábitat, sobre todo aquellas que se vislumbran según las lógicas del capital; es decir, motivadas por la especulación inmobiliaria y la generación de rentas de monopolio (Harvey, 2013; Medina, 2018; Paolinelli et al., 2018). Con ello, tales definiciones se cuestionan de acuerdo con el fundamento de que la consolidación espacial puede detonar incrementos en los valores de las viviendas, a su vez idóneos para la elitización de los entornos urbanos (Baqai y Ward, 2020; Cummings, 2015; Di Virgilio, 2015; Khan, 2023; Stiphany et al., 2022).
Las ciudades intermedias turísticas constituyen un objeto de investigación que demanda nuevos hallazgos en cuanto a las repercusiones de los procesos de consolidación en asentamientos de origen informal, en la medida que consiguen replicar muchos de los fenómenos ocurridos en las grandes ciudades (Medina, 2018; Schteingart, 1997). Así, se abonan elementos de análisis a la discusión académica que gira en torno a la producción del espacio y la accesibilidad a la vivienda. De acuerdo con esta premisa, se propone analizar el caso de Mazatlán, México, un destino de sol y playa cuya ubicación estratégica fomenta la creación de redes de intercambio poblacional, laboral, social y cultural a escala microrregional (Bolay y Kern, 2019).
Ante ello, se plantea la siguiente pregunta general: ¿qué relación existe entre la producción capitalista de vivienda y los procesos de consolidación espacial de los asentamientos de origen informal, en la ciudad de Mazatlán, México, en el período de 2010-2022? Por ende, el artículo tiene como objetivo principal analizar, según la geografía crítica, la relación entre la producción capitalista de vivienda y los procesos de consolidación espacial de los asentamientos de origen informal, en la ciudad de Mazatlán, México, en el período 2010-2022, para lo cual se proponen los siguientes objetivos específicos:
1) Analizar los procesos de consolidación espacial de los asentamientos de origen informal a partir de la evolución en el suministro de infraestructura vial.
2) Identificar las características de la producción capitalista de vivienda a través de la evolución de sus tipologías y valores.
3) Conocer las motivaciones de los agentes clave con relación al consumo y producción capitalista de vivienda.
Marco teórico
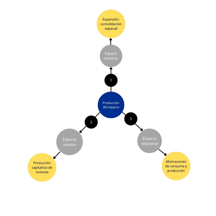
Partiendo de la geografía crítica, se retoman las dimensiones planteadas por Harvey (2021) para el análisis de la producción del espacio, mismas que refieren al espacio absoluto, el del valor de uso o de la propiedad privada y otras designaciones territoriales establecidas; espacio relativo, el del intercambio y los movimientos de mercancías: dinero, capital, fuerza de trabajo y personas en el tiempo, y espacio relacional, el que marca la tensión dialéctica permanente que existe entre lo material, lo concebido y lo vivido.
Procesos de expansión-consolidación en asentamientos de origen informal
Si bien la mayor parte de los asentamientos de origen informal tienden a compartir diversos elementos de carácter socioespacial, también disponen de ciertas características que permiten identificar la etapa de configuración espacial en la que se encuentran, que se advierten desde cambios en las densidades poblacionales y de vivienda hasta en la inserción de infraestructura y servicios (Bazant, 2009; Cortés, 2018). Según Schteingart (1997), el tiempo que puede tomar la transición entre las fases de expansión y consolidación es correlacional a las formas de ocupación del suelo que las originan y a sus características de localización.
Durante las primeras fases de ocupación, la informalidad en el acceso al suelo se manifiesta sobre todo mediante la invasión de terrenos públicos o privados, o bien mediante la adquisición de lotes en fraccionamientos que carecen de autorización legal (Camargo, 2005; Jaramillo, 2012; Jiménez et al., 2012). La continua configuración de estos asentamientos responde al funcionamiento del mercado de tierras, en esencia por las prácticas especulativas que limitan el acceso al suelo urbano. A su vez, no todos los que consiguen acceder a un predio dentro del mercado informal se encuentran en situación de pobreza, por lo que la adquisición de tierras puede tener como propósito la reubicación de excedentes de capital (Smolka, 2003).
Según esta premisa, los asentamientos de origen informal ya no pueden generalizarse como enclaves de pobreza o necesidad, estando ocupados por los estratos de la población sin capacidad de acceso a crédito o configurados mediante el loteo de terrenos irregulares o la invasión de suelo (Camargo, 2023; Miranda y Maldonado, 2023; Osuna, 2024), en donde de forma progresiva y autogestiva consiguen evolucionar las condiciones del entorno construido (Connolly, 2013; Cortés, 2018). Por lo tanto, la adquisición u ocupación de tierras puede verse motivada por las prácticas de especulación inmobiliaria (Smolka, 2003; Stiphany et al., 2022).
También la localización es determinante, puesto que los asentamientos en proceso de expansión se configuran principalmente alrededor del perímetro urbano, donde el suelo es más asequible y la regulación urbana y constructiva menos estricta. Sin embargo, conforme dichos asentamientos avanzan en su consolidación espacial, estos tienden a integrarse gradualmente a los anillos intraurbanos de crecimiento, para pasar a formar parte del tejido urbano consolidado.
Por ende, los asentamientos consolidados, o en proceso de consolidación, comúnmente forman parte de los anillos centrales o intermedios de la ciudad (Ward y Smith, 2015). Cabe mencionar que la mayoría de los asentamientos consolidados intraurbanos acumulan mínimamente dos décadas de existencia (Jiménez, 2015). Esta condición, vinculada a la localización y la temporalidad, permite estimar la etapa de configuración espacial en la que se encuentran.
La consolidación espacial del entorno
Para Duhau (2013), la consolidación espacial es un proceso en el que de manera paulatina las características del entorno construido de los asentamientos tienden a evolucionar. La consolidación representa un proceso complejo impulsado por múltiples actores, principalmente el Estado y líderes sociales (Ward et al., 2004). A nivel espacial, este tipo de consolidación se centra en la diversificación de los usos del suelo y en la eventual inserción de servicios e infraestructuras para el suministro de servicios básicos.
Conolly (2005), en consideración de los niveles de suministro de servicios e infraestructuras, define tres etapas de la consolidación: 1) asentamientos de reciente creación, que cuentan con menos de una década de existencia y que carecen de obras completas de urbanización, así como de equipamientos y servicios, dadas sus limitaciones arraigadas a la falta de fundamentos legales; 2) asentamientos en proceso de consolidación, que cuentan con algunas obras completas de urbanización y en donde las edificaciones presentan distintos grados de terminación, y, por último, 3) asentamientos consolidados, caracterizados por contar con obras concluidas de urbanización.
La consolidación se ha entendido como un proceso lineal y progresivo, sujeto a disparidades en la rehabilitación espacial de los entornos (Jiménez, 2015), dado que se prioriza la atención de los sectores intraurbanos o con potencial turístico (Baños, 2012). A la ecuación también se suma el clientelismo político y la discrecionalidad en la asignación de recursos por parte de los gobiernos locales, generando efectos diferenciados en la calidad de vida y el acceso a servicios en los distintos sectores de la ciudad (Calderón et al., 2023).
En este sentido, los procesos de ocupación de los asentamientos pueden ser analizados según la evolución de las características del entorno construido, tomando en cuenta su temporalidad y localización con relación a la ciudad. Este análisis puede inscribirse dentro de la dimensión del espacio absoluto, socialmente ubicado como el espacio de la propiedad privada y otras designaciones territoriales limitadas (Harvey, 2021). Se trata de categorías cuantitativas objetivamente medibles y observables que condicionan la consolidación espacial, como, por ejemplo, en la inserción de infraestructuras y servicios.
Producción capitalista de vivienda en asentamientos de origen informal
Algunos autores consideran que la consolidación espacial no consigue incidir totalmente en la mercantilización y revalorización de las viviendas de origen informal (Gilbert, 1999; Ward et al., 2004). En adjunto, se señala que las viviendas autoconstruidas que pretenden mercantilizarse pocas veces ofrecen precios competitivos, a menos que adquieran una centralidad urbana ambicionada por los especuladores inmobiliarios (Cravino y Ons, 2023).
En ciudades turísticas intermedias puede incentivarse una dinámica de producción espacial distinta (Osuna, 2024), dada la posibilidad de establecer redes de intercambio poblacional, laboral, social y cultural a escala microrregional (Bolay y Kern, 2019), lo que impacta en la configuración de las lógicas de mercado. Por ello, los procesos de mercantilización y revalorización inmobiliaria consiguen permear incluso dentro de los asentamientos de origen informal. Estas ciudades se enfrentan permanentemente a las lógicas de mercado (Cummings, 2015; Herzer et al., 2011; Medina, 2018; Stiphany et al., 2022), a partir de la especulación inmobiliaria, la elitización de entornos con potencial de rentas de monopolio y la privatización en enclaves urbanos (Harvey, 2013), en donde toma partida el sector capitalista.
En este sentido, los procesos de consolidación espacial incentivan la producción capitalista de vivienda (Rodríguez y Flores, 2020; Valverde y Zárate, 2015), debido a que las urbanizaciones paulatinamente consiguen mejorar sus condiciones de localización y de conectividad con la trama urbana existente, ya que en el proceso de consolidación resultan absorbidas e integradas al tejido urbano (Abramo, 2008; Di Virgilio, 2015). Según Jaramillo (2012), los asentamientos informales consolidados dan muestra de un mercado de vivienda activo en el que se ofertan diversas tipologías habitacionales.
La producción capitalista privada se destina a la generación de valor de cambio, cuyo fin no es otro que el de la acumulación de capital (Jaramillo, 1985, 2009; Schteingart, 1979). En la mayoría de los casos estas viviendas son adquiridas por los consumidores por mediación de créditos hipotecarios o a través de mecanismos de ahorro y de subsidio impulsados por las políticas de vivienda. Como consecuencia, la expansión del capital dentro de nuevos espacios geográficos modifica las condiciones socioespaciales del entorno y en algunos casos conduce al despojo de vivienda (Harvey, 2021; Soja, 2014).
En este contexto, la vivienda, vista como mercancía de valor de cambio, deja de ser un hogar para convertirse en un medio de consumo y de alienación residencial; es decir, cuando el suministro de vivienda queda a cargo de la clase capitalista para su explotación y beneficio de sus propios fines, como medio para la conservación de las estructuras políticas y económicas creadas por la industrialización y la urbanización (Marcuse y David, 2016).
Los factores que condicionan la producción capitalista de vivienda pueden vincularse con la dimensión del espacio relativo, entendido como aquel configurado por los flujos de mercancías, capital, fuerza de trabajo y personas a lo largo del tiempo y el espacio (Harvey, 2021). Esta lógica mercantil de producción puede verse influida por los niveles de consolidación espacial del entorno, ya que determinan el valor del suelo, la disponibilidad de infraestructura y las oportunidades de generar rentas de monopolio (Harvey, 2013). A su vez, el análisis puede ampliarse al espacio relacional, donde la tensión dialéctica entre lo material, lo concebido y lo vivido permite observar cómo distintos actores inciden en la producción y consumo del espacio, de acuerdo con intereses y motivaciones diversas.
Metodología
Se propone una metodología mixta de alcance comparativo, combinando enfoques cualitativos y cuantitativos. El enfoque cuantitativo se basa en la recopilación de datos estadísticos oficiales del Instituto Nacional de Estadística y Geografía (Inegi), mientras que el cualitativo se sustenta en la realización de levantamientos fotográficos, observación directa y entrevistas semiestructuradas a agentes clave.
La metodología se estructura en tres fases, retomando las dimensiones espaciales de Harvey (2021): 1) espacio absoluto, analizado con los procesos de expansión y consolidación urbana (2010-2020); 2) espacio relativo, determinado según los factores que condicionan la producción capitalista de vivienda, y 3) espacio relacional, estudiado a partir de las motivaciones de consumo y de producción de los agentes implicados (Figura 1).

Selección de los casos de estudio
Mazatlán, en el estado de Sinaloa, es una ciudad intermedia del litoral con especialidad en el turismo de sol y playa, localizada en la región noroeste de México (Figura 2). Las ciudades intermedias turísticas recurren a sus ventajas geográficas, naturales, históricas y culturales para su reproducción económica a partir de la captación del turismo nacional e internacional (Bolay y Kern, 2019). También estas se distinguen por una gran disparidad con respecto al suministro de recursos, infraestructuras, equipamientos y servicios entre los entornos urbanos destinados al turismo y aquellos en los que reside el grueso de la población de bajos ingresos.

Se seleccionaron dos casos de estudio para analizar en profundidad, con base en el análisis de fotografías históricas en el período entre 1984-2000, con el fin de identificar la década de configuración de los asentamientos en el tejido urbano y cómo su configuración progresa en el tiempo. Se descartaron aquellas urbanizaciones de origen informal que cuentan con menos de dos décadas de antigüedad al año 2022, ya que pocas veces alcanzan a consolidarse.
La revisión de las fotografías satelitales históricas permitió identificar un total 73 asentamientos conformados hasta el año 2000, de los cuales cincuenta son anteriores a 1984. Asimismo, se identificaron veintitrés asentamientos que surgieron principalmente en la década de los noventa (Figura 3).

Se seleccionaron dos asentamientos para su estudio a profundidad, que disponen de distintas condiciones de localización y temporalidad urbana para fines de su análisis comparativo. El primero es la colonia Jaripillo, con ubicación próxima a la periferia urbana, que se estableció en 1984 al norte de la ciudad a través de la venta de terrenos ejidales, 1 principalmente por especuladores inmobiliarios. El segundo es el caso Benito Juárez, que es un asentamiento intraurbano fundado en 1951 por la donación de terrenos de iniciativa gubernamental, con el propósito de reubicar a pobladores de distintos asentamientos informales; sin embargo, esta propuesta también condujo a la conformación de distintos asentamientos informales alrededor de los terrenos otorgados, que con el tiempo se integraron a la trama urbana de la colonia.
Fases de aplicación metodológica
A continuación, se describen las fases en las que se desarrolló la metodología y que se plantearon con relación a las fases y objetivos específicos de la investigación:
1) Análisis del proceso de consolidación de los asentamientos de origen informal de acuerdo con la evolución en el suministro de infraestructura vial
Se retomó información estadística del Inventario Nacional de Vivienda (INV) del Inegi (2010 y 2020). Los indicadores seleccionados fueron: suministro de pavimentación en la red vial, disposición de alumbrado eléctrico, arborización, rampas y distribución de señalética. Los resultados se condensaron en cartografías que exhiben la consolidación en tres estratos: no consolidado, en proceso de consolidación, consolidado. La información se corroboró mediante fotografías obtenidas en sitio y en street view de Google Maps™.
2) Identificación de las características de la producción de vivienda capitalista a través de la evolución de sus tipologías y valores
Esta etapa implicó la recolección de información sobre la producción de la vivienda capitalista configurada en los asentamientos de origen informal en su proceso de consolidación (2010-2022). El análisis partió del reconocimiento de la configuración de las tipologías habitacionales y valores inmobiliarios (valores catastrales y de mercado).
Para la identificación de las tipologías habitacionales, se recopilaron distintas imágenes a nivel de la calle en la temporalidad entre 2010-2022, a través de recorridos en el sitio y el manejo del Spatial Informatic Group (SIG)-Google Earth™. Los valores catastrales fueron recabados de la base de datos municipal en el año 2022, mientras que los valores de mercados se cotejaron por medio de anuncios inmobiliarios ubicados en el lugar y en sitios web especializados. Una vez identificadas las viviendas se procedió a su georreferenciación en el SIG para su sistematización y concentración dentro de una base de datos.
Posteriormente, la información se superpuso con las cartografías que expresan los niveles de consolidación de los casos de estudio. Esto se dividió dentro de dos temporalidades de análisis: primera, se abordó la superposición de la producción de vivienda derivada del período comprendido entre 2010-2015, junto con los niveles de consolidación expresados por los datos estadísticos del INV y del Inegi, 2010; segunda, se superpuso la producción de vivienda del año 2022 con los niveles de consolidación de 2020.
3) Conocimiento de las motivaciones de los agentes clave con relación al consumo y producción capitalista de vivienda
Se realizaron seis entrevistas semiestructuradas a desarrolladores inmobiliarios, así como a compradores e inquilinos de las viviendas de producción capitalista. Este esfuerzo parte de la selección de los entrevistados a partir del muestreo en cadena o por redes. Las transcripciones se procesaron en el software Atlas.ti, en el cual se codificaron los datos y se generaron categorías temáticas relacionadas con la localización, el valor de la vivienda y la consolidación espacial del entorno. Se construyeron redes de códigos para identificar conexiones entre las decisiones de los desarrolladores y los factores que condicionan las dinámicas de movilidad residencial de los compradores potenciales.
Resultados
Procesos de consolidación espacial en asentamientos de origen informal (2010-2020)
Caso JaripilloCaso Jaripillo
Con una antigüedad aproximada de cuatro décadas, este caso mantiene un grado significativo de proximidad con los sectores urbanos periféricos y refleja un entorno espacial en proceso de consolidación (Osuna y Cortés, 2019). Al año 2010, el 27 % de sus manzanas urbanas presentaron una consolidación encaminada, dato que para el 2020 se incrementó al 40 %, mientras que las manzanas en situación de consolidación son inexistentes. Las principales deficiencias tienen que ver con la carencia en el suministro de pavimentación de la red vial, así como en la disposición de rampas y letreros de identificación (Tabla 1).

Sobre el suministro de pavimentación de la red vial, se apreció un ligero incremento al término del período de estudio. De igual modo, dentro de las vialidades principales del asentamiento se ubicó con una cobertura total de pavimentación; es decir, en algunas de las vialidades destinadas al tránsito interno se carece principalmente de este tipo de infraestructura, reflejando ampliamente el carácter segmentado de los procesos de renovación del entorno espacial (Calderón et al., 2023; Jiménez, 2015).
Con relación al alumbrado eléctrico, se observó una distribución estática a lo largo del período entre 2010-2020. Es importante destacar que esta distribución tiende a concentrarse en las zonas con mayor densidad habitacional y que a su vez cuentan con pavimentación. Asimismo, en el 2010 se registró un alto porcentaje de arborización debido a la gran cantidad de terrenos vacantes. Sin embargo, en años más recientes, se precisó su disminución en los alrededores de las manzanas de mayor densidad habitacional, como parte de los procesos de producción habitacional y de inserción de infraestructuras.
En lo que respecta a la provisión de rampas en la red vial, se reflejó una estabilidad en su distribución, especialmente en las de mayor jerarquía. Este es uno de los indicadores que ha experimentado un menor grado de evolución a lo largo del tiempo, ya que las vialidades que disponen de ello son escasas. Esto es, en los cruces viales principales se puede apreciar una mayor integración de rampas en el diseño de la red vial.
En la distribución de señalética, que contempla la nomenclatura de calles, señalización de tránsito, etc., se constató un estancamiento notorio. Se encontró que la disposición de este indicador se correlaciona con el de pavimentación, en donde comúnmente se adjuntan los elementos de señalética. Asimismo, la disposición de señalética también aborda cuestiones referidas a la regularización de la propiedad y al reconocimiento oficial del asentamiento por parte del Estado, que se representa ante la existencia oficial de nombres de identificación vial.
Al comparar las cartografías que muestran la estratificación de los niveles de consolidación, fue perceptible un cierto nivel de estancamiento en cuanto a la consolidación espacial, con relación al período entre 2010-2020. Esta situación recae en el escaso suministro de nuevas infraestructuras, así como en el deterioro de las existentes.
De acuerdo con la categorización de Connolly (2013), el caso de estudio presenta un entorno en proceso de consolidación espacial con relación al nivel de suministro de servicios e infraestructuras, sobre todo hacia la parte sur y sur-poniente, en donde se ubican los mayores niveles de densificación habitacional (Figura 4). A nivel de calle, según las fotografías del sitio, se observa que el entorno en su actual etapa de consolidación espacial se representa a través de vialidades que disponen de pavimentación; no obstante, estas suelen carecer de banquetas, rampas, arborización y en algunos casos luminarias (Figura 5).


Dado que los procesos de consolidación no son lineales, la temporalidad urbana constituye únicamente un parámetro de referencia. Es decir, los asentamientos de origen informal pueden enfrentar diversos períodos de estancamiento en el suministro de infraestructuras, según el nivel de involucramiento de las administraciones públicas locales.
Caso Benito JuárezCaso Benito Juárez
El caso de Benito Juárez, con una antigüedad de más de siete décadas, ejemplificó cómo los asentamientos intraurbanos tienden a alcanzar mayores niveles de consolidación urbana (Ward y Smith, 2015). Lo anterior, a razón de comprobar que las manzanas en proceso de consolidación representaron al 69 % del total en el período de 2010-2020, mientras que las consolidadas correspondieron al 20 % y al 29 % en las temporalidades de 2010 y 2020, de forma respectiva. Tales resultados obedecen al elevado suministro de pavimentación de la red vial, además de la disposición de alumbrado eléctrico y arborización (Tabla 2).

A lo largo del período entre 2010-2020 solo un porcentaje menor de las vialidades no contó con pavimentación. Lo anterior dado que recientemente estas deficiencias han logrado cubrirse, por lo que la distribución de esta infraestructura consigue homogeneizarse; esto es, se incrementó en un 16 % el número de vialidades con pavimentación, pasando de un 72 % al inicio del período de estudio a un 88 % en el año 2020.
Con relación al alumbrado eléctrico, los datos correspondientes al año 2020 revelaron una disminución en su distribución. En el año 2010, el 84 % de las vialidades contaban con este servicio, mientras que en 2020 solo el 44 % mantenía dicha infraestructura, lo que representó un decremento de aproximadamente el 40 %.
Sobre el suministro de arborización, se encontró que este es un elemento con amplia representatividad y de distribución homogénea. Los datos del año 2010 exhibieron que por lo menos el 80 % de la red vial disponía de arborización, mientras que al 2020 tal indicador mostró una ligera depreciación, llegando a un 72 %. A pesar de que el suministro de arborización a lo largo del período de estudio consiguió mantenerse, su distribución espacial ha adquirido ligeros cambios progresivos.
En torno a la integración de rampas, se observó una evidente carencia dentro de la red vial existente. Es de resaltar que al año 2020 la mayor parte del conjunto vial contó con pavimentación; no obstante, la presencia de rampas resultó poco significativa, lo que implica que los procesos de consolidación espacial han dejado de lado su suministro.
El indicador de distribución de señalética se comportó de modo similar al de distribución de rampas; es decir, en el período de 2010-2020, su presencia fue poco significativa. Esto se debe a que, de forma reciente, se precisó una distribución de señalética en al menos el 22 % del conjunto vial. En suma, indicadores referentes al suministro de rampas y de señalización presentaron bajos niveles de disposición, incluso en urbanizaciones de edad avanzada.
El hecho de que los indicadores muestren un alto nivel de homogeneización en su distribución alude a que la consolidación espacial, a través del suministro de servicios e infraestructuras, no consigue acelerase en ciertas áreas específicas, sino que la mayor parte de la estructura urbana dispone de niveles de consolidación similares (Figura 6). A su vez, al nivel de la calle, las fotografías reflejaron el estado avanzado de consolidación de la mayor parte de las manzanas urbanas (Figura 7). Tales hallazgos son sobresalientes, considerando la naturaleza desigual de los procesos de consolidación espacial (Jiménez, 2015).


Figura 7. Consolidación espacial a nivel de calle: Benito Juárez
Fuente: street view de Google Maps (julio de 2022).
La producción capitalista de vivienda con relación a los procesos de consolidación (2010-2022)
Caso Jaripillo
Según el cruce de datos, la mayor parte de las viviendas que conforman el mercado de producción capitalista en el período que va entre 2010-2022 se encontró en manzanas con niveles de consolidación. La evidencia que corresponde a esta urbanización dejó ver que el nivel de suministro de servicios e infraestructuras no consigue incidir de forma decisiva en su grado de configuración.
En los años 2010-2015 cerca del 57 % de las viviendas de producción capitalista se ubicaron en las manzanas con bajos niveles de consolidación. Por su lado, las viviendas localizadas en manzanas en proceso de consolidación representaron al 43 % del total. Para el año 2022, se identificó que cerca del 67 % de las viviendas quedó en manzanas con bajos niveles de consolidación, mientras que el porcentaje restante se tuvo en manzanas que exhibieron un nivel medio de consolidación (Figura 8).

Durante los diversos recorridos se encontró que en el período de 2010-2022 la mayor parte de las viviendas ofertadas se clasificó como de tipo interés social, ya que estas disponen de alrededor de 45 m. de construcción. Estas, además, han sido desarrolladas por los promotores inmobiliarios en conjuntos que integran de dos a cinco viviendas ―dicho de otro modo―, llevando a cabo la fracción de un lote en partes iguales para la ubicación de viviendas de características homólogas (Figura 9).

Al consultar los registros catastrales en el portal web del municipio de Mazatlán, se observó que las viviendas ubicadas en el mercado presentaron un valor catastral promedio de 381,840 MX 2 (19,000 USD). Asimismo, al analizar el valor de mercado de viviendas con características similares a través de sitios web especializados en bienes raíces, se encontró que estos valores se elevaron significativamente, dado que en promedio el valor de mercado alcanzó los 665,000 MX (33,000 USD).
Según los resultados de las entrevistas, los agentes productores de vivienda mencionaron que su actuar contribuye a los procesos de consolidación espacial, ya que se requiere de un grado avanzado de densificación habitacional para que el Estado intervenga. Así, estos agentes se autodefinen como detonadores de los procesos de consolidación espacial.
En cuanto a las motivaciones de los compradores e inquilinos, se obtuvo que el valor de mercado es el factor de mayor incidencia en la toma de decisiones. Los entrevistados abordaron en muy pocas ocasiones el tema de las características espaciales de las viviendas, recalcando en bastantes ocasiones la asequibilidad de los precios existentes al momento de la compra, así como la posibilidad de obtención de créditos hipotecarios.
Caso Benito Juárez
En el período de 2010-2022 la producción de vivienda capitalista fue disminuyendo progresivamente. Tan solo en los años 2010-2015 se identificaron alrededor de veintiséis viviendas, de las cuales el 77 % resultaron del año 2010, mientras que el 23 % restante del año 2015. Para el año 2022, si bien la oferta de vivienda no consiguió disminuir, tampoco se acrecentó. En este caso, los niveles de consolidación espacial más elevados correspondieron con la localización de las viviendas encontradas (Figura 10).

Alrededor del 54 % de la producción la han ocupado las viviendas verticales de uso habitacional. Por su lado, las viviendas verticales de uso mixto (habitacional y comercial) representaron al 31 %. En menor proporción, estuvieron las viviendas de tipo interés social, que ocuparon el 15 % de la producción total (Figura 11).
Con relación a la consulta de valores, se encontró que el valor catastral promedio fue de 721,513 MX (39,000 USD). Por su parte, el valor de mercado adoptó una dinámica similar, ya que en promedio las viviendas mostraron un valor de 1,826,250 MX (100,000 USD). En este sentido, el comportamiento de los valores de las viviendas puede relacionarse hasta cierto punto con los altos niveles de consolidación espacial identificados.

Durante las entrevistas, los agentes involucrados en la producción de vivienda reconocieron que esta urbanización ofrece un potencial limitado de mercantilización. Esto se debe a que la mayoría de los posibles compradores se encuentra en la zona norte de la ciudad, dirección en la que se expande la mancha urbana y el desarrollo inmobiliario. En su mayoría, estas viviendas se ofrecen en el mercado por los propietarios originales o sucesores según lógicas de producción premercantilistas (Jaramillo, 2009) y, en algunos casos, están siendo adquiridas por promotores privados y empresas constructoras.
En las entrevistas realizadas a compradores e inquilinos, el tema de las condiciones espaciales de las viviendas también quedó en segundo término durante la toma de decisiones. En este caso, la principal motivación aludió al elevado nivel de consolidación espacial del entorno, que más allá del suministro de infraestructuras también involucró la amplia disposición de unidades económicas, la alta densidad de rutas de transporte público y el grado de proximidad con otros sectores consolidados.
Conclusiones
Diversos autores se refieren al papel del Estado como agente protagónico de los procesos de consolidación espacial de los asentamientos de origen informal, a través de la provisión de servicios básicos e infraestructuras, así como de la evolución socioeconómica de los hogares en el tiempo (Bazant, 2009; Ward et al., 2004), categorías que se inscriben en el espacio absoluto; es decir que pueden ser medibles cuantitativamente y que se inscriben dentro de limitaciones territoriales definidas.
En ciudades como Mazatlán la consolidación espacial puede requerir más de dos décadas para evidenciarse, no respondiendo necesariamente a un proceso lineal y progresivo, puesto que se ve sujeto a disparidades en la rehabilitación espacial de los entornos. Lo anterior dado que se prioriza la atención de los sectores intraurbanos o con potencial turístico, todo esto en la promoción de una economía sustentada a través de la creación de redes de intercambio poblacional, laboral, social y cultural a escala microrregional.
En este sentido, a través del análisis de los casos Jaripillo y Benito Juárez se determina que una consolidación espacial avanzada no representa en todos los casos un indicador decisivo para la producción capitalista de vivienda (Rodríguez y Flores, 2020; Valverde y Zárate, 2015); esto, pues no se condiciona totalmente a la producción del espacio absoluto, sino que dicha producción se ve sujeta a las lógicas que persiguen la reubicación de excedentes del capital, o del espacio relacional, que surgen en el marco de la asequibilidad en el valor del suelo de los asentamientos de origen informal poco consolidados y en el fenómeno de especulación inmobiliaria. Así, el sector capitalista en determinados contextos también puede ser partícipe de la consolidación con la producción de vivienda.
La producción de vivienda ofertada a través de mecanismos formales de mercado puede verse implicada en el desplazamiento progresivo de los sectores socioeconómicamente vulnerables. La falta de regulación por parte del Estado en los procesos subsecuentes a la consolidación espacial de estos entornos resulta favorable para la elitización progresiva, configurando una nueva etapa espacial creada como medio de recirculación del capital y de conservación de las estructuras políticas y económicas (Harvey, 2021; Soja, 2014; Marcuse y David, 2016). Esto podría ubicarse en una nueva fase de tipo posconsolidación, motivada por la extracción de plusvalía con base en la configuración de formas de producción habitacional mercantil que se superponen a las de autoconstrucción premercantil.
Dada la complejidad que adoptan los fenómenos espaciales, es necesario atender puntualmente los contextos específicos en los que se desarrollan las ciudades de menor tamaño y que adoptan economías especializadas, como las ciudades intermedias turísticas (Bolay y Kern, 2019). Ciudades como Mazatlán se posicionan territorialmente como polos de atracción de capital, incluso facilitando su reproducción en contextos urbanos de origen informal. Por ello, el estudio del espacio relacional (en este caso ubicado en las motivaciones de los agentes que intervienen en la producción del espacio) es crucial para la comprensión de los modos específicos en los que se constituyen las distintas tipologías de ciudad, lo que en este trabajo se analiza específicamente de acuerdo con la perspectiva de la ciudad intermedia.
Entonces, ¿qué relación existe entre la producción capitalista de vivienda y los procesos de consolidación espacial de los asentamientos de origen informal? El caso Benito Juárez, dada su antigüedad y localización intraurbana, presenta una evolución mucho más avanzada en cuanto a niveles de densificación y suministro de infraestructuras, en comparación con el caso Jaripillo, asentamiento más reciente y de localización periférica. Los resultados únicamente demuestran que el grado de consolidación urbana incide directamente en las tipologías habitacionales y en los valores de mercado y no necesariamente en un incremento en la producción capitalista de vivienda.
Los hallazgos revelan que los asentamientos que expresan una consolidación baja o intermedia son mayormente susceptibles a la producción de vivienda capitalista (Figura 8), dada la disponibilidad del suelo vacante y asequibilidad de los valores de mercado, así como la proximidad que entablan con los anillos intraurbanos de crecimiento.
Las motivaciones de los agentes implicados en la producción y consumo de la vivienda también inciden en la definición de las tipologías (Figura 11). Según las entrevistas, la localización de las urbanizaciones, la oferta de valores de mercado competitivos, las tendencias de expansión habitacional de la ciudad y las preferencias de ubicación de los compradores potenciales consiguen sobreponerse a los niveles de consolidación espacial.
Esto pone en foco de atención a los asentamientos que se encuentran en el proceso de consolidación, cuestión que en este trabajo quedó constatada con el caso Jaripillo, en donde es apreciable la superposición de las formas de producción capitalista sobre las de autoconstrucción (Figura 9). Asimismo, se pone en encrucijada la disponibilidad y capacidad de los servicios e infraestructuras para atender el incremento de densidad habitacional promovido.
Futuros trabajos deben contemplar técnicas de recolección de datos cualitativos más amplios para el análisis de la producción de vivienda capitalista en los entornos urbanos informales. Su abordaje cartográfico, por medio del análisis de datos estadísticos en el SIG, se limita a la naturaleza cuantitativa del fenómeno y no precisamente a los factores que la determinan. Los hallazgos derivados de estas investigaciones resultan de utilidad para un mayor entendimiento de los procesos de consolidación de las formas de producción de vivienda y, con ello, la adecuación de las políticas de vivienda existentes, sobre todo con enfoque en los asentamientos consolidados.
Referencias
Abramo, P. (2008). El mercado del suelo informal en favelas y la movilidad residencial de los pobres en las grandes metrópolis: un objeto de estudio para América Latina. Territorios, 18(18), 55-73. https://doi.org/10.12804/territ
Baqai, A. y Ward, P. (2020). Renting and Sharing in Low-Income Informal Settlements: Lacunae in Research and Policy Challenges. Current Urban Studies, 8(3), 456-483. https://doi.org/10.4236/cus.2020.83026
Baños, A. (2012). Ocupación del territorio litoral en ciudades turísticas de México. Bitácora Urbano Territorial, 20(1), 42-52. https://repositorio.unal.edu.co/handle/unal/37047
Bazant, J. (2009). Periferias urbanas: expansión urbana incontrolada de bajos ingresos y su impacto en el medio ambiente. Trillas.
Bolay, J. y Kern, A. (2019). Intermediate Cities. En Orum, A. (Ed.), The Wiley Blackwell Encyclopedia of Urban and Regional Studies (pp. 1-5.). Wiley-Blackwell. https://doi.org/10.1002/9781118568446.eurs0163
Borges, I. (2022). Formas de producción del hábitat popular en América Latina: de autoconstrucción a la autoproducción de mercado, transformaciones e implicacions en la producción del espacio. En E. Pradilla (ed.), La producción de la ciudad latinoamericana durante el neoliberalismo (pp. 409-437). Universidad Autónoma Metropolitana.
Calderón, J., León, I. y Campos, E. (2023). De invasores a compradores. Mercantilización del suelo en la Lima popular del siglo XXI. Territorios, 49, 1-26. https://doi.org/10.12804/revistas.urosario.edu.co/territorios/a.11669
Camargo, A. (2005). Perfil de informalidad urbana: principales características de los asentamientos de origen informal. Urbanismo, 15(15), 3-6. http://repository.unipiloto.edu.co/handle/20.500.12277/8499
Camargo, A. (2023). Metropolización y crecimiento informal: dinámicas de movilidad residencial intrametropolitana en Bogotá y los municipios aledaños. Eure, 49(148), 1-24. http://dx.doi.org/10.7764/eure.49.148.06
Connolly, P. (2005). La ciudad y el hábitat popular: paradigma latinoamericano. Teorías sobre la ciudad en América Latina, 2, 505-562.
Cortés, M. (2018). Las urbanizaciones populares de origen irregular y su proceso de consolidación con relación a la configuración socio-espacial de la ciudad. UDEG-Iteso.
Cravino, M. y Ons, M. (2023). Integración sociourbana y procesos de mercantilización en asentamientos informales. El caso del Barrio Padre Carlos Mugica (Ciudad de Buenos Aires). Pilquen, 26(1), 116-144.
Cummings, J. (2015). Confronting Favela Chic: The Gentrification of Informal Settlements in Rio de Janeiro, Brazil. En L. Lees, H. Bang y E. López (eds.), Global Gentrifications: Uneven Development Displacement (pp. 81-99). Policy Press. https://doi.org/10.1332/policypress/9781447313472.003.0005
Di Virgilio, M. (2015). Urbanizaciones de origen informal en Buenos Aires. Lógicas de producción de suelo urbano y acceso a la vivienda. Estudios Demográficos y Urbanos, 30(3), 651-690. https://doi.org/10.24201/edu.v30i3.1496
Di Virgilio, M. y Rodríguez, M. (2013). La producción social del hábitat en América Latina: desafíos para una región en transformación. En M. Di Virgilio y M. Rodríguez (eds.), Producción social del hábitat: abordajes conceptuales, prácticas de investigación y experiencias en las principales ciudades del Cono Sur (pp. 9-36). Consejo Nacional de Investigaciones Científicas y Técnicas (Conicet).
Duhau, E. y Giglia, A. (2008). Las reglas del desorden: habitar la metrópoli. Arquitectura y urbanismo. Siglo XXI.
Duhau, E. (2013). La ciudad informal ¿precariedad persistente o hábitat progresivo? En T. Bolívar y J. Espinosa (eds.), Los lugares del hábitat y la inclusión (pp. 59-85). Flacso. https://biblio.flacsoandes.edu.ec/libros/digital/54060.pdf
Gilbert, A. (1999). A home is for ever? Residential Mobility and Homeownership in Self-Help Settlements. Environment and Planning A: Economy and Space, 31(6), 1073-1091. https://doi.org/10.1068/a311073
Harvey, D. (2013). Ciudades rebeldes: del derecho de la ciudad a la revolución urbana. Ediciones akal.
Harvey, D. (2021). Espacios del capitalismo global: hacia una teoría del desarrollo geográfico desigual. Ediciones Akal.
Herzer, H., Di Virgilio, M., Guevara, T., Ramos, J., Vitale, P. y Imori, M. (2011). Unos llegan y otros se van: cambios y permanencias en el barrio de La Boca. Población de Buenos Aires, 8(14), 7-27. https://ri.conicet.gov.ar/handle/11336/193569
Instituto Nacional de Estadística y Geografía (Inegi). (2010). Censo de Población y Vivienda 2010. Información Demográfica y Social. Autor. https://www.inegi.org.mx/programas/ccpv/2010/
Instituto Nacional de Estadística y Geografía (Inegi). (2020). Censo de Población y Vivienda 2020. Información Demográfica y Social. Autor. https://www.inegi.org.mx/programas/ccpv/2020/
Jaramillo, S. (1985). Las formas de producción de vivienda en Medellín 1930-1980. Revista Desarrollo y Sociedad, 17(18), 55-102. https://doi.org/10.13043/dys.17-18.3
Jaramillo, S. (2009). Hacia una teoría de la renta del suelo urbano. Ediciones Uniandes.
Jaramillo, S. (2012). Urbanización informal: diagnósticos y políticas: Una revisión al debate latinoamericano para pensar líneas de acción actuales. Documentos CEDE, 1(34), 1-36. http://hdl.handle.net/1992/8320
Jiménez, E. (2015). Colonias populares y su consolidación. En E. Jiménez y H. Cruz (eds.), Colonias populares consolidadas del área metropolitana de Guadalajara. Retos y oportunidades (pp. 9-23). Universidad de Guadalajara.
Jiménez, E., Cruz, H., y Ubaldo, C. (2012). El regreso a la irregularidad de las colonias populares. Títulos de propiedad y sucesión. En C. Salazar (ed.), Irregular: Suelo y mercado en América Latina (pp. 337-378). El Colegio de México. https://www.jstor.org/stable/j.ctt14jxpwm
Khan, D. (2023). Political Economy of the ‘Informal’housing Question: Institutional-Hybridity of the Postcolonial State. Review of International Political Economy, 30(6), 2052-2068. https://doi.org/10.1080/09692290.2023.2265971
Marcuse, P. y David, M. (2016). In Defense of Housing: The Politics of Crisis. Verso Books.
Medina, V. (2018). Dinámica inmobiliaria y acceso al suelo urbano en San Carlos de Bariloche. Revista Urbano, 37, 54-67. https://doi.org/10.22320/07183607.2018.21.37.05
Miranda, A. y Maldonado, S. (2023). El desafío de garantizar una vivienda adecuada en México: una nueva visión. Revista Jurídica Jalisciense, 6, 69-90. https://doi.org/10.32870/rjj.v3i6.169
Ortiz, E. (2002), La producción social del hábitat: opción marginal o estrategia transformadora. En E. Ortiz y M. Zárate (eds.), Vivitos y coleando: 40 años trabajando por el hábitat popular en América Latina (pp 164-168). Coalición Internacional para el Hábitat/Universidad Autónoma de México.
Osuna, J. (2024). La evolución del mercado de vivienda en los procesos de consolidación de las urbanizaciones populares de origen irregular. Universidad de Guadalajara.
Osuna, J. y Cortés, M. (2019). Expansión y consolidación de las urbanizaciones populares en la periferia de Mazatlán, México (1970-2010). Revista F@ ro, 2(30), 183-209. https://www.revistafaro.cl/index.php/Faro/article/view/586
Paolinelli, J., Nussbaum, M. y Guevara, T. (2018). Evolución y situación actual del hábitat informal en la ciudad. En T. Guevara (ed.), Urbanización y hábitat en Bariloche. Ciudades que habitan una ciudad. UNRN. https://ri.conicet.gov.ar/handle/11336/134005
Rodríguez, L., y Flores, E. (2020). De la informalidad a la consolidación de las colonias populares en la ciudad de México. Revista Planeo, 85, 1-12. https://revistaplaneo.cl/wp-content/uploads/Artículo_Cecilia-Rodriguez-1.pdf
Schteingart, M. (1979). Sector inmobiliario capitalista y formas de apropiación del suelo urbano: el caso de México. Demografía y economía, 13(4), 449-466. https://doi.org/10.24201/edu.v13i04.424
Schteingart, M. (1997). Urbanización popular y regularización de la tenencia de la tierra. Dos casos en municipios conurbados del Estado de México. En A. Azuela y F. Tomas (eds.), El acceso de los pobres al suelo urbano (pp. 277-295). Centro de Estudios Mexicanos y Centroamericanos, Universidad Nacional Autónoma de México. https://books.openedition.org/cemca/941?lang=es
Smolka, M. (2003). Informalidad, pobreza urbana y precios de la tierra. The Lincoln Institute of Land Policy, 15(1), 4-7. https://www.lincolninst.edu/publications/articles/informalidad-pobreza-urbana-precios-la-tierra
Soja, E. (2014). En busca de la justicia espacial. Tirant México.
Stiphany, K., Ward, P., y Perez, L. (2022). Informal Settlement Upgrading and the Rise of Rental Housing in São Paulo, Brazil. Journal of Planning Education, 1-19.
Valverde, M. y Zárate, M. (2015). Densificación habitacional y procesos socio-espaciales en colonias populares. Academia XXII: Revista Semestral de Investigación, 6(11), 81-100. https://doi.org/10.1177/0739456X2110654
Ward, P. (1977). Una comparación entre colonias paracaidistas y ciudades perdidas de la Ciudad de México: Hacia una nueva política. Investigaciones Geográficas, 8, 101-121. https://doi.org/10.14350/rig.58909
Ward, P., de Souza, F. y Giusti, C. (2004). Colonial Land and Housing Market Performance and the Impact of Lot Title Regularisation in Texas. Urban Studies, 41(13), 2621-2646. https://doi.org/10.1080/0042098042000294592
Ward, P. y Smith, C. (2015). Housing Rehab for Consolidated Informal Settlements: A New Policy Agenda for 2016 UN-Habitat III. Habitat International, 50, 373-384. https://lbj.utexas.edu/publications/7434
Zapata, M. C., Díaz-Parra, I. y Candón-Mena, J. (2023). Políticas de vivienda en Marinaleda (Andalucía): un abordaje desde la producción social del hábitat. Revista INVI, 38(107), 97-121. https://doi.org/10.5354/0718-8358.2023.68469
Notas
*
Artículo de investigación científica
1
Tras las reformas de 1992 al artículo 27 de la Constitución, en México la forma más común de obtener terrenos en la periferia urbana es mediante la compra y venta de tierras ejidales (Duhau y Giglia, 2008).
2
El valor se presenta en pesos mexicanos.
Notas de autor
a Autor de correspondencia. Correo electrónico: julio.e.osuna@gmail.com
Información adicional
Cómo citar: Osuna Covarrubias, J. E. (2025). Producción
capitalista de vivienda y consolidación espacial en asentamientos de origen
informal: Mazatlán, México (2010-2022). Cuadernos de Vivienda y Urbanismo, 18.
https://doi.org/10.11144/Javeriana.cvu18.pcvp