Mapeo de las tendencias y perspectivas de las políticas públicas en salud en Colombia desde el año 1995 al 2024*
Mapping Trends and Perspectives in Public Health Policy in Colombia, 1995-2024
Mapeamento das Tendências e Perspectivas das Políticas Públicas em Saúde na Colômbia, 1995-2024
Viviana Pérez Lugo
, Alexander Almeida Espinosa
, Oscar Marino López-Mallama
Mapeo de las tendencias y perspectivas de las políticas públicas en salud en Colombia desde el año 1995 al 2024*
Revista Gerencia y Políticas de Salud, vol. 24, 2025
Pontificia Universidad Javeriana
Viviana Pérez Lugo
Universidad del Valle, Colombia
Alexander Almeida Espinosa
Universidad del Valle, Colombia
Oscar Marino López-Mallama a oscar.mallama@correounivalle.edu.co
Universidad del Valle, Colombia
Recibido: 26 julio 2024
Aceptado: 10 marzo 2025
Publicado: 20 noviembre 2025
Resumen: Introducción: en el amplio campo de la salud pública, la investigación científica desempeña un papel trascendental al proporcionar el conocimiento necesario para orientar las políticas y prácticas que buscan mejorar la salud y el bienestar de las poblaciones. Objetivo: este artículo tuvo como propósito identificar la dinámica de la producción científica investigativa en el ámbito de la salud pública, en Colombia, en el periodo comprendido entre 1995 y 2024. Metodología: se llevó a cabo una investigación documental de naturaleza descriptiva y transversal, empleando indicadores bibliométricos para analizar la producción científica del campo de estudio. Se recolectaron 322 documentos publicados en la base de datos Scopus, y, mediante el uso de VOSviewer, se obtuvieron los mapas de redes. Resultados: el análisis temporal permitió identificar la evolución, países, revistas, autores e instituciones con mayor frecuencia de uso sobre los temas, conceptos y métodos de la política pública en salud dentro del periodo investigado. Se mapearon 3 clústeres sobre las barreras, disparidades y desigualdades socioeconómicas en el acceso y uso de los servicios de salud en América Latina. Conclusiones: las desigualdades socioeconómicas se identifican significativamente en el acceso a la atención médica de la población, siendo los gastos de bolsillo un problema fundamental principalmente para los hogares de bajos ingresos. La principal acción que deben emprender los actores del sistema general de seguridad social en salud (SGSSS) es la coordinación e integración de los sistemas de salud a través de reformas a las políticas públicas para mejorar la equidad y accesibilidad de la atención sanitaria.
Palabras clave:bibliometría, Colombia, políticas públicas, políticas en salud, salud pública.
Abstract: Introduction: In the broad field of public health, scientific research plays a pivotal role by providing the knowledge needed to guide policies and practices aimed at improving population health and well-being. Objective: This article aimed to identify the dynamics of scientific research production in the field of public health in Colombia between 1995 and 2024. Methods: A descriptive and cross-sectional documentary study was conducted using bibliometric indicators to analyze scientific output in this area. A total of 322 documents published in the Scopus database were collected. Network maps were generated using VOSviewer. Results: The temporal analysis made it possible to identify the evolution of topics and the most frequent countries, journals, authors, and institutions involved in public health policy research. Three thematic clusters were mapped: barriers, disparities, and socioeconomic inequalities in access to and use of health services in Latin America. Conclusions: Socioeconomic inequalities were prominently identified in access to healthcare, with out-of-pocket expenditures representing a major issue, especially for low-income households. A key action for actors within the General System of Social Security in Health (SGSSS) is to coordinate and integrate health systems through public policy reforms aimed at improving healthcare equity and accessibility.
Keywords: Bibliometrics, Colombia, Public Policy, Health Policy, Public Health.
Resumo: Introdução: no vasto campo da saúde pública, a pesquisa científica desempenha um papel essencial ao fornecer o conhecimento necessário para orientar políticas e práticas voltadas à melhoria da saúde e do bem-estar das populações. Objetivo: este artigo teve como objetivo identificar a dinâmica da produção científica na área da saúde pública na Colômbia, no período de 1995 a 2024. Metodologia: realizou-se uma pesquisa documental de natureza descritiva e transversal, utilizando indicadores bibliométricos para analisar a produção científica do campo. Foram coletados 322 documentos publicados na base de dados Scopus, e os mapas de redes foram elaborados com o uso do software VOSviewer. Resultados: a análise temporal permitiu identificar a evolução dos temas, bem como os países, revistas, autores e instituições com maior frequência de atuação no estudo das políticas públicas em saúde. Foram mapeados três agrupamentos temáticos relacionados a barreiras, disparidades e desigualdades socioeconômicas no acesso e uso dos serviços de saúde na América Latina. Conclusões: as desigualdades socioeconômicas foram identificadas de forma significativa no acesso à atenção médica, sendo os gastos diretos um problema crucial, principalmente para os domicílios de baixa renda. A principal ação recomendada para os atores do Sistema Geral de Segurança Social em Saúde (SGSSS) é a coordenação e integração dos sistemas de saúde por meio de reformas nas políticas públicas, visando melhorar a equidade e a acessibilidade da atenção à saúde.
Palavras-chave: bibliometria, Colômbia, políticas públicas, políticas de saúde, saúde pública.
Introducción
La investigación científica es clave en la salud pública, ya que guía políticas y prácticas para mejorar el bienestar de las comunidades. En este contexto, la cienciometría se ha consolidado como un campo de estudio fundamental para comprender el desarrollo, impacto y dinámica de la ciencia, incluyendo la producción, colaboración y difusión del conocimiento. Dentro de este campo, la bibliometría se constituye como una herramienta metodológica específica que emplea técnicas cuantitativas para analizar publicaciones científicas, citas y redes de colaboración (1).
El presente estudio se enmarca en la cienciometría, utilizando herramientas bibliométricas para examinar la producción científica relacionada con las políticas públicas en salud en Colombia (2,3). Este enfoque permite identificar tendencias emergentes, áreas prioritarias de investigación, y patrones de colaboración entre autores e instituciones, ofreciendo una visión integral del desarrollo del conocimiento en este campo (4,5), también, ayuda a detectar áreas subrepresentadas y fomentar la colaboración interdisciplinaria. (6,7).
En Colombia, las políticas públicas en salud han avanzado integrando enfoques intersectoriales que abordan factores biológicos, sociales, económicos y ambientales, promoviendo la equidad en salud y la inclusión social. La colaboración entre gobiernos, organizaciones internacionales, la sociedad civil y el sector privado ha permitido implementar estrategias innovadoras para problemas de salud complejos (8).
Además, la tecnología y la digitalización han transformado la formulación de políticas de salud, permitiendo avances significativos en la prevención, diagnóstico y tratamiento de enfermedades mediante el uso de datos masivos, inteligencia artificial y análisis predictivo. Sin embargo, estos avances también han generado nuevos desafíos, especialmente en términos de equidad. En Colombia, persisten brechas digitales importantes entre zonas urbanas y rurales, así como entre diferentes grupos socioeconómicos, lo que limita el acceso equitativo a los beneficios de la transformación digital. Esta situación plantea la necesidad de diseñar políticas públicas que no solo promuevan la innovación tecnológica, sino que también garanticen condiciones de acceso justo, infraestructura adecuada y alfabetización digital para toda la población (9).
En Colombia, la cienciometría y el estudio de políticas públicas en salud ofrecen una visión de las tendencias y perspectivas que han moldeado la salud pública en el país. Analizar estos aspectos es esencial para desarrollar políticas efectivas que enfrenten los desafíos actuales y futuros en salud pública (10).
En ese orden de ideas, el estudio tuvo como objetivo identificar la dinámica de la producción científica en el ámbito de la salud pública Colombia en un periodo de tiempo comprendido entre 1995-2024, mediante un análisis bibliométrico y cienciométrico de las publicaciones científicas, con el fin de comprender la diversidad de temas y conceptos presentes en la literatura sobre las políticas públicas en salud.
Metodología
La bibliometría es una técnica o disciplina dentro de las ciencias de la información que usa métodos cuantitativos y estadísticos para analizar la producción, difusión y uso de la información (11), sobre un tema o campo del conocimiento especifico (4,12). Dado el creciente volumen de información que se registra, la bibliometría es una herramienta o método para cualificar y organizar grandes bases de información (13,14). En la figura 1, se presenta el proceso metodológico del estudio.
Selección de bases de datos
Scopus fue la base de datos seleccionada, teniendo en cuenta que se destaca debido a su amplia cobertura en diversas disciplinas, la alta calidad de sus contenidos gracias a sus rigurosos procesos de evaluación, y sus avanzadas herramientas analíticas que permiten realizar detallados análisis bibliométricos. Además, su interfaz intuitiva, funciones avanzadas de búsqueda y compatibilidad con herramientas de gestión de referencias y software de análisis de datos facilitan la eficiencia y efectividad en la investigación científica. Por estas razones, Scopus ofrece acceso a información relevante y de alta calidad, esencial para la generación de nuevos conocimientos (16-18).
Definición de tesauros de búsqueda
Para la recuperación de documentos, se emplearon los términos de búsqueda “Health Policy”, “Colombia”, de manera no excluyente. La búsqueda no se limita a un periodo de tiempo específico ya que se espera analizar todos los documentos disponibles en la base de datos sobre el tema. De acuerdo con lo anterior, se generó la siguiente ecuación de búsqueda:
( TITLE-ABS-KEY ( “Health Policy” ) AND TITLE-ABS-KEY ( “Colombia” ) ) AND ( LIMIT-TO ( OA , “all” ) ) AND ( LIMIT-TO ( DOCTYPE , “ar” ) )
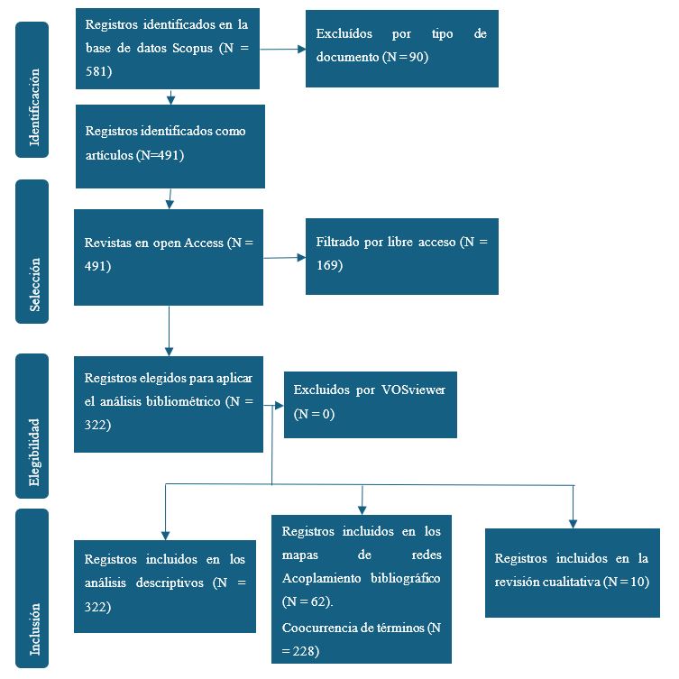
Esta ecuación arrojó un total de 322 documentos publicados sobre el campo. Cabe destacar que la extracción se realizó en enero de 2024.
Procedimientos de selección
Los datos se descargaron en formato CSV directamente desde la plataforma Scopus, e incluyen todos los registros que cumplieron con los criterios de inclusión y exclusión especificados (Figura 2).

Revisión cualitativa complementaria
Con el fin de complementar los hallazgos del análisis bibliométrico, se realizó una revisión cualitativa de diez artículos seleccionados por su fecha de publicación reciente. Esta selección se basó en los resultados obtenidos en la búsqueda en Scopus, priorizando los documentos más actuales que abordaran explícitamente temas relacionados con políticas públicas en salud en Colombia. El objetivo fue identificar tendencias emergentes, vacíos de investigación y propuestas recientes en el campo. La revisión se centró en el análisis temático de los contenidos, permitiendo identificar categorías clave para futuras líneas de investigación.
Resultados
A continuación, se relacionan los resultados obtenidos por medio de los análisis bibliométricos aplicados en este estudio. En concreto, se define la evolución de la producción científica en torno a las políticas públicas de salud en Colombia, también se mencionan aquellos países que, en la actualidad, poseen mayores documentos publicados acordes al tema, las revistas científicas más importantes, así como las instituciones educativas con mayor producción en el campo. Posteriormente, se presentan los autores y artículos con mayor número de citaciones, incluyendo una pequeña descripción de sus aportes. Para terminar, se expone el resultado de la construcción de redes bibliométricas, las cuales delimitan el acoplamiento bibliográfico entre documentos y los términos con mayor ocurrencia en textos que abordan el estudio de las políticas públicas de salud en Colombia.
Evolución de la producción científica
La figura 3 muestra la evolución en la cantidad de artículos publicados por año desde 1995 hasta 2024. Entre 1995 y 2000, el número de publicaciones es bajo y estable, lo que indica un interés limitado en el campo, aunque marca el inicio de la discusión de las políticas públicas en salud para las mujeres en Colombia. Sin embargo, estas políticas por sí solas no son suficientes, ya que dependen de una implementación adecuada y de un abordaje del contexto social (19). A partir del año 2000, se observa un incremento moderado, con publicaciones que abordan las inequidades sociales desde la distribución equitativa de recursos y oportunidades (20) y temas como la prevalencia de la transmisión del VIH en usuarios de drogas inyectables (21). La producción alcanza un primer pico hacia 2009, seguido de una tendencia ascendente más pronunciada. Posteriormente, se registra una disminución notable, especialmente en 2019, posiblemente reflejando dificultades y cambios en las prioridades ante la inminente llegada de la pandemia. En 2020, se observa un incremento significativo, lo que sugiere un auge en la investigación, seguido de una posible consolidación o cambio en el interés científico en los años recientes, lo que subraya la importancia de las políticas públicas del país.

Países de mayor producción
Entre los países más productivos, se encuentra Colombia con 240 documentos publicados lo que representa un 37% de la búsqueda bibliográfica realizada, seguido por Estados Unidos con 79 artículos publicados equivalente a 12% de la búsqueda bibliográfica realizada, 25 de los países representan cada uno el 1% de la búsqueda. Tal como se logra identificar en la Figura 4.

Revistas más importantes en el campo
En la tabla 1, se presenta la clasificación de las 10 revistas académicas con mayor número de documentos publicados sobre políticas públicas en salud en Colombia. Se destaca que el 60% de estas se encuentra en los cuartiles Q1 y Q2 demostrando el interés de la investigación y publicación en revistas de alto impacto o tipo TOP. Su actividad investigadora y el impacto de su difusión promedian 119, 7.
Entre las revistas más significativas se encuentra la Revista de Salud Pública de la Universidad Nacional de Colombia, con una participación del 10% del total de documentos identificados en la búsqueda bibliográfica. Esta revista, activa desde el año 2003, ha tenido un papel destacado en la difusión del conocimiento sobre políticas públicas en salud en el país. Su trayectoria refleja una actividad investigadora constante y una contribución relevante al desarrollo del campo, especialmente en temas relacionados con salud pública, equidad y sistemas de salud.

Instituciones con mayor productividad académica
Las entidades de afiliación se clasificaron de acuerdo con su producción científica. Las cinco instituciones nacionales con mayores niveles de producción son Universidad Nacional de Colombia, con una participación del 9% en toda la búsqueda bibliográfica realizada. Esta está clasificada en el número de 1 del ranking de las instituciones Universitarias de Colombia, con 40 publicaciones. Le sigue la Universidad de Antioquia que ocupa el puesto 2.° en el ranking y cuya participación en la búsqueda es del 7%, con 34 publicaciones. La producción nacional en esta clasificación tiene el 41% en la participación de la producción científica a nivel nacional y una participación internacional del 3% (ver Tabla 2).

Autores más productivos
Los autores más productivos en el campo se presentan en la tabla 3. En el primer lugar, está el doctor Carlos Gómez Restrepo, médico y docente de la Universidad Javeriana de Cali, con 5 documentos y un índice H de 19. Su artículo más citado es “COVID-19: The forgotten priorities of the pandemic” (22), con 205 referenciaciones. Este artículo analiza cómo las medidas no farmacológicas tales como el distanciamiento social y el uso de tapabocas limitan la propagación del virus, generan efectos secundarios relevantes en el bienestar de las personas principalmente en poblaciones vulnerables, con afectaciones notables en su salud mental. También destaca la necesidad de combatir la desinformación y establecer mejores canales de comunicación entre académicos, investigadores y generadores de políticas públicas.
En segundo lugar, está el médico Mario J Olivera, perteneciente a la Universidad Javeriana de Cali y al Instituto Nacional de Salud, con 5 documentos y un índice H de 13. Su artículo más citado es “Blastocystis subtyping and its association with intestinal parasites in children from different geographical regions of Colombia” (23), con 60 citas. Este artículo realiza el análisis del comportamiento de Blastocystis hominis, un protista entérico que infecta a más de mil millones de personas y diversos hospedadores no humanos, a través de una distribución de subtipos en niños sintomáticos y asintomáticos de nueve regiones de Colombia. Se recolectaron 2026 muestras de las cuales 256 salieron positivas para Blastocystis y también se encontraron otros paracitos intestinales.
En tercer lugar, está Juan Manuel Anaya, médico especialista en reumatología e inmunólogo y doctor en Biología, con 4 publicaciones en la búsqueda bibliográfica realizada y un índice H de 75. Pertenece al Centro de Investigación e Innovación en Salud de Coosalud. Su artículo más citado es “Variants at multiple loci implicated in both innate and adaptive immune responses are associated with Sjögren's síndrome” (24), con 397 citaciones. Este artículo analiza las variantes genéticas asociadas con el síndrome de Sjögren, una enfermedad autoinmune común que afecta a aproximadamente el 0.7% de los estadounidenses de origen europeo. Este estudio de asociación a gran escala identificó múltiples lugares genéticos que influyen tanto en la inmunidad innata como en la adaptativa.
En cuarto lugar, está el médico Álvaro Javier Idrovo Velandia, con 4 documentos y un índice H de 15. Pertenece a la Universidad Industrial de Santander, y su artículo más citado cuenta con 81 citas y se titula: “Violence committed against migrants in transit: Experiences on the Northern Mexican border” (25). Este artículo examina la violencia que sufren los migrantes en tránsito hacia los Estados Unidos. Es un estudio mixto entre el 2006 y 2007, en el que se revelan las diferentes formas de violencia y detenciones arbitrarias basadas en la etnicidad. Se destaca la vulnerabilidad de estos inmigrantes debido a la falta de acceso a atención médica y asistencia legal, y se subraya la necesidad urgente de abordar y documentar las condiciones violentas en las que se encuentran durante su tránsito.
Finalmente, en el quinto lugar está la médica y cirujana de la Universidad Pontificia, Olga Lucia Sarmiento, con 4 documentos y un índice H de 57, adscrita a la Universidad de los Andes. Su artículo más citado cuenta con 5817 referenciaciones y se titula “Effect of physical inactivity on major non-communicable diseases worldwide: An analysis of burden of disease and life expectancy” (26). Este artículo analiza cómo la falta de actividad física afecta a las enfermedades no transmisibles y la esperanza de vida a nivel global. Además, estiman que una reducción significativa en la inactividad física podría aumentar la esperanza de vida en la población mundial. La investigación destaca la necesidad de políticas de salud pública que promuevan el ejercicio regular para mejorar la salud y reducir la carga de estas enfermedades.

Artículos más citados
El documento con mayor número de citaciones fue publicado por La Lanceta, cuenta con 5997 citas y en él se analiza exhaustivamente de las tendencias de mortalidad a lo largo de 23 años, utilizando datos de 188 países. El estudio detalla las variaciones en las tasas de mortalidad y la carga de enfermedades, identificando las principales causas de muerte, las diferencias regionales y las disparidades entre sexos y grupos de edad. Este trabajo proporciona una base sólida para la formulación de políticas de salud pública (27).
En segundo lugar, se encuentra un documento publicado en la revista American Journal of Public Health, cuenta con 246 citas y explora los obstáculos que enfrentan las trabajadoras sexuales al negociar el uso de preservativo con sus clientes. Estas barreras incluyen la criminalización del trabajo sexual, el estigma social, la violencia, la falta de acceso a servicios de salud y las presiones económicas. Estos factores hacen que muchas trabajadoras sexuales se vean obligadas a aceptar clientes sin protección, aumentando su riesgo de enfermedades de transmisión sexual. El estudio sugiere que, para mejorar las estrategias de prevención del VIH, es crucial abordar estas barreras estructurales y promover políticas que protejan los derechos y la salud de las trabajadoras sexuales (28).
En tercer lugar, contamos un artículo publicado por The Lancet Haematology, el cual cuenta con 149 citaciones y analiza la supervivencia infantil frente a la leucemia a nivel mundial. Un análisis de 89.828 niños provenientes de 198 registros en 53 países revela diferencias notables en las tasas de supervivencia según los subtipos de leucemia, la edad y el sexo. Los hallazgos ponen de relieve las desigualdades globales en el acceso a la atención médica, subrayando la urgencia de mejorar las estrategias de tratamiento y las políticas de salud para disminuir estas disparidades (29).
En cuarto lugar, identificamos un artículo publicado en Neurology, con 121 referencias, el cual resalta el aumento de la prevalencia de la demencia en los países latinoamericanos (LAC) a medida que estos se acercan demográficamente a las estructuras de los países desarrollados. Este incremento plantea desafíos significativos debido a las disparidades regionales en la infraestructura y los recursos de atención médica (30).
Finalmente, en quinto lugar, está un artículo publicado en Social Science and Medicine, con 103 referencias. Este artículo analiza las dificultades que enfrentan los pacientes al buscar atención médica en estas regiones. El estudio, que incluyó a 2163 personas en Colombia y 2155 en Brasil, destaca varias barreras significativas y diferencias entre los dos países debido a sus distintos sistemas de salud. Los resultados del estudio subrayan la necesidad de políticas de salud que aborden estos puntos críticos para mejorar el acceso equitativo a la atención médica en ambos países (31).
Finalmente, en la tabla 4 se presenta un resumen de los documentos descritos anteriormente y los artículos que ocupan las 5 posiciones subsiguientes.

Redes bibliométricas
A continuación, se describirán las redes de acoplamiento bibliográfico y coocurrencia de términos.
Red de acoplamiento bibliográfico

Análisis de clúster
En la tabla 5, se presentan los clústeres de la red de acoplamiento bibliográfico y sus respectivas afinidades temas de investigación.

Clúster 1. Barreras y desigualdades en el acceso a la salud en América Latina. Este clúster, conformado por tres artículos, evalúa las desigualdades socioeconómicas como un factor primordial que condiciona el acceso a los servicios de salud, en relación con los niveles de ingreso de la población. Estas desigualdades determinan la posibilidad de acceder a una atención médica adecuada y oportuna. Además, los estudios destacan que las barreras no son únicamente económicas, sino que también incluyen la escasez de personal, la infraestructura deficiente y los problemas administrativos. En este contexto, se hace evidente la necesidad de implementar reformas estructurales en las políticas públicas de salud, orientadas a garantizar un servicio más eficiente, equitativo y sensible a las condiciones sociales actuales, que responda a la insatisfacción generalizada con los sistemas existentes (32-34).
Clúster 2. Barreras y disparidades en el acceso a los servicios de salud en América Latina. Este clúster, conformado por 3 artículos, evalúa los obstáculos que enfrentan las personas en América Latina para acceder a los servicios de salud, y en las desigualdades que resultan de las diferentes políticas y sistemas sanitarios. Incluye análisis comparativos de las barreras económicas, geográficas y administrativas, y examina cómo las reformas y las políticas de seguros afectan la accesibilidad y la calidad de la atención médica. Además, propone la integración y coordinación de los sistemas de salud locales como soluciones para mejorar el acceso y reducir las desigualdades en la atención sanitaria (35-37).
Clúster 3. Desigualdades socioeconómicas en el acceso y uso de servicios de salud en América Latina. Todos los estudios destacan la existencia de desigualdades significativas en el acceso y uso de servicios de salud, influenciadas principalmente por el nivel de ingresos, mencionando el impacto adverso de los gastos de bolsillo en los hogares, especialmente aquellos con menores ingresos, lo que lleva a situaciones de gastos catastróficos, por lo que se enfoca la discusión en la implementación de políticas que promuevan la equidad en salud y la necesidad de reformas continuas para abordar las desigualdades. Este clúster proporciona un marco integral para entender cómo las desigualdades socioeconómicas afectan el acceso y uso de servicios de salud en América Latina, y subraya la importancia de políticas de salud equitativas y reformas estructurales para mejorar la equidad en la región (38-40).
Red de coocurrencia de términos
En la figura 6, se presenta la red de coocurrencia de términos.

La coocurrencia de términos permitió analizar las palabras clave más frecuentes en los artículos científicos de la búsqueda bibliográfica realizada, complementando así los resultados del acoplamiento bibliográfico. En el clúster 1 se identificaron 54 términos; en el clúster 2, 27 términos; en el clúster 3, 26 términos; en el clúster 4, 26 términos, y en el clúster 5, 16 términos. Los primeros 10 términos de cada clúster se relacionan según la tabla 6.

Limitaciones y futuras líneas de investigación
Para complementar los hallazgos del estudio y contribuir al avance científico en el campo de las políticas públicas en salud en Colombia, se realizó una revisión cualitativa de los documentos publicados entre los años 1995-2024. Esta revisión permitió identificar diversas brechas que señalan áreas clave para futuras investigaciones.
Los autores examinan las barreras que enfrentan las poblaciones para acceder a los servicios de salud en América Latina, destacando las diferencias entre las políticas públicas y los sistemas sanitarios activos en la región (41). Subrayan la necesidad de adaptar e implementar políticas de salud basadas en contextos regionales específicos mediante estrategias como la evaluación y el desarrollo de intervenciones comunitarias en salud mental, especialmente en contextos de conflicto (42). Enfatizan la importancia de la promoción y prevención integral, ya que la pandemia de COVID-19 ha exacerbado afecciones mentales a largo plazo y aumentado los factores de riesgo en enfermedades infecciosas (43). Además, resaltan la importancia de investigar mecanismos de resiliencia en crisis, promover la actividad física para el bienestar, evaluar la gestión de salud pública, integrar la salud mental en los currículos educativos ( 44 ), investigar las desigualdades en salud global (45) y examinar la relación entre el medio ambiente y enfermedades crónicas (46).
Adicionalmente, es importante reconocer las limitaciones metodológicas del enfoque utilizado. En primer lugar, los análisis bibliométricos y cienciométricos no permiten evaluar la calidad intrínseca del contenido de los artículos ni su impacto real en la formulación o implementación de políticas públicas. En segundo lugar, el uso exclusivo de la base de datos Scopus puede generar un sesgo de cobertura, ya que excluye literatura relevante publicada en revistas no indexadas en esta plataforma o en otras bases como Web of Science, SciELO o RedALyC. Estas limitaciones deben ser consideradas al interpretar los resultados y refuerzan la necesidad de complementar este tipo de estudios con enfoques cualitativos y análisis de caso que permitan una comprensión más profunda del impacto de la investigación científica en la salud pública.
Discusión
Los análisis realizados y los resultados obtenidos generaron una serie de grupos o conjuntos de información, también llamados clústeres, que concuerdan en subrayar las profundas desigualdades y barreras en el acceso a los servicios de salud en América Latina y Colombia principalmente. Esto ha generado un incremento del interés en el tema, con un pico de generación de nuevo conocimiento en políticas públicas en Colombia en el año 2021, año en el que se publicaron 38 artículos. Colombia se posiciona como el principal generador de producción científica con 240 artículos indexados en Scopus, seguido por Estados Unidos con 79 documentos. Las universidades son las entidades con mayor participación, lo que nos brinda un panorama claro de las necesidades y preocupaciones que tiene la población en temas tan álgidos como la salud (47).
A partir del acoplamiento bibliográfico llevado a cabo, se identificaron tres líneas de investigación: (1) como principal barrera, la escasez de personal la insuficiencia de infraestructura y las fallas administrativas, sumando las carencias económicas. (2) La presencia de barreras no solo económicas, sino geográficas y administrativas, exponiendo la necesidad de integrar todos los niveles del sistema. (3) El impacto “catastrófico” que el gasto de bolsillo en salud representa para la población de menores ingresos, lo que profundiza la brecha de desigualdad en el acceso y uso del sistema sanitario. Estas líneas coinciden en señalar las desigualdades y barreras de acceso a salud que surgen en los contextos regionales específicos o las condiciones geográficas de Colombia y la importancia de que para cada uno de estos factores debe haber formulaciones de políticas públicas de fondo y estructurales, que contemplen temas tales como mecanismos de resiliencia durante la crisis, fomento de la actividad física para el bienestar, evaluación de la gestión de la salud pública, integración de la salud mental en los programas educativos, investigación de las desigualdades en la salud a nivel global y examen de la relación entre el bienestar y la salud, medio ambiente y las enfermedades crónicas. Estas áreas de estudio complementarán los hallazgos existentes y contribuirán al avance científico en el campo de las políticas públicas de salud (48).
La salud mental debe ser una prioridad en las políticas públicas, integrándose desde la educación de la población en todos los niveles. Promover la actividad física como parte de las políticas de salud pública es esencial para mejorar el bienestar general y reducir la carga de enfermedades no transmisibles. La pandemia de COVID-19 ha exacerbado las afecciones mentales y aumentado los factores de riesgo en enfermedades infecciosas, lo que destaca la necesidad de políticas de salud pública que aborden estos problemas de manera integral (49).
Colombia ha mostrado un notable incremento en la producción científica en políticas públicas de salud, especialmente a partir del año 2000, con un pico en 2021. Este crecimiento refleja el creciente interés y la necesidad de investigar y mejorar las políticas de salud. Las instituciones universitarias, lideradas por la Universidad Nacional de Colombia y la Universidad de Antioquia, han sido las principales generadoras de producción científica en este campo. Las redes de conocimiento científico identificadas en el estudio resaltan la colaboración entre investigadores e instituciones, tanto a nivel nacional como internacional (50).
Las políticas públicas deben enfocarse en promover la equidad en el acceso a los servicios de salud, considerando las barreras económicas, geográficas y administrativas que enfrentan las poblaciones. Es fundamental desarrollar y adaptar políticas basadas en los contextos regionales específicos, utilizando estrategias como la evaluación y el desarrollo de intervenciones comunitarias en salud mental y otras áreas críticas. Estas políticas equitativas son esenciales para reducir las disparidades en la atención sanitaria y mejorar la salud y el bienestar de las poblaciones (51).
Asimismo, los hallazgos del estudio sugieren la pertinencia de explorar reformas estructurales en el sistema de salud colombiano, orientadas a mejorar la calidad, oportunidad, equidad y eficiencia en la prestación de servicios. No obstante, es importante reconocer que la implementación de reformas no garantiza por sí sola estos resultados, por lo que se requiere un análisis contextual y multidimensional que considere las particularidades del sistema y las necesidades de la población (52).
Finalmente, es importante mencionar que el campo de las políticas públicas en salud en Colombia se encuentra en constante retroalimentación y construcción, generando la necesidad de estudios futuros que permitan una mejor comprensión de las interacciones, desigualdades y barreras que tienen estas para el acceso de un servicio de calidad, oportuno, equitativo y eficiente, involucrando aspectos de todas y cada una de las ramas del sistema contribuyendo así a una toma de decisiones mejor informada y políticas públicas en salud de mayor eficiencia.
Conclusiones
El presente estudio bibliométrico ha permitido evidenciar la evolución y el estado actual de la producción científica en políticas públicas de salud en Colombia, utilizando la base de datos Scopus como fuente de información. Las profundas desigualdades y barreras en el acceso a los servicios de salud en América Latina, y especialmente en Colombia, han quedado claramente identificadas. Entre estas barreras se encuentran la escasez de personal, la infraestructura deficiente, los problemas administrativos y las limitaciones económicas. Además, las poblaciones de menores ingresos enfrentan un impacto catastrófico debido a los gastos de bolsillo en salud, lo cual exacerba la desigualdad en el acceso y uso de los servicios sanitarios.
Para complementar los hallazgos del estudio y contribuir al avance científico en el campo de las políticas públicas en salud, es necesario realizar investigaciones futuras que aborden las brechas identificadas, como las desigualdades en salud, la resiliencia en tiempos de crisis, y la relación entre el medio ambiente y las enfermedades crónicas. Las futuras investigaciones deben enfocarse en promover la integración de la salud mental en los currículos educativos, evaluar la gestión de la salud pública y desarrollar políticas de salud equitativas que reduzcan las disparidades en la atención sanitaria.
A modo general, el campo de las políticas públicas en salud en Colombia está en constante evolución y requiere de estudios continuos para comprender mejor las interacciones, desigualdades y barreras que afectan el acceso a un servicio de salud de calidad. Este estudio destaca la necesidad de políticas públicas bien informadas y reformas estructurales que promuevan la equidad y el bienestar de la población, contribuyendo así a una toma de decisiones más eficiente y efectiva en el ámbito de la salud pública.
Referencias
1. Cárdenas-Torres PA, Orozco-Nuñez E, Dreser-Mansilla AC, Torres-De La Rosa CP, Pérez-Tamayo EM. Challenges to the development of taxation policies for sugar-sweetened beverages in Colombia. BMJ Glob Health. 2024;8(Suppl 8):1-9. https://doi.org/10.1136/bmjgh-2023-012074
2. De Vasconcellos SL, Monticelli JM, Santos AM Dos, Falaster C. A scientometric analysis of institutions in the international business research. RAE Rev Adm Empres. 2024;64(1):1-28. https://doi.org/10.1590/S0034-759020240106
3. Serenko A, Bontis N, Grant J. A scientometric analysis of the proceedings of the mcMaster world congress on the management of intellectual capital and innovation for the 1996/2008 period. J Intellect Cap. 2009;10(1):8-21. http://dx.doi.org/10.1108/13673271011015534
4. Glänzel W, Schubert A. Analysing scientific networks through co-authorship. En: Moed HF, Glänzel W, Schmoch U, eds. Handbook of quantitative science and technology research. Dordrecht: Kluwer Academic Publishers; 2004. p. 257-76. http://dx.doi.org/10.1007/1-4020-2755-9_12
5. Newman MEJ. Coauthorship networks and patterns of scientific collaboration. Proc Nat Acad Sci. 2004 Apr 6;101(suppl_1):5200-5. https://doi.org/10.1073/pnas.0307545100
6. Lewison G, Sullivan R. The impact of cancer research: how publications influence UK cancer clinical guidelines. Br J Cancer. 2008 Jun 27;98(12):1944-50. https://doi-org.bd.univalle.edu.co/10.1038/sj.bjc.6604405
7. Grant J, Buxton MJ. Economic returns to medical research funding. BMJ Open. 2018 Sep;8(9):e022131. https://doi.org/10.1136/bmjopen-2018-022131
8. Marmot M. Social determinants of health inequalities. The Lancet. 2005 Mar;365(9464):1099-104. https://doi.org/10.1016/s0140-6736(05)71146-6
9. García Saisó S, Marti MC, Mejía Medina F, Pascha VM, Nelson J, Tejerina L, et al. La transformación digital para una salud pública más equitativa y sostenible en la era de la interdependencia digital. Rev Panam Salud Pública. 2022 Aug 17;46:1. https://doi.org/10.26633/RPSP.2022.1
10. Yepes CE, Marín YA. The challenges of health situation analysis in Colombia. Biomédica. 2018 Jun 15;38(2):162-72. https://doi.org/10.7705/biomedica.v38i0.3594
11. Żarczyńska A. Nicola De Bellis: Bibliometrics and citation analysis, from the science citation index to cybermetrics, Lanham, Toronto, Plymouth 2009. Toruńskie Studia Bibliologiczne. 2012 May 9;5(1 (8)). http://dx.doi.org/10.12775/TSB.2012.009
12. Thelwall M. Bibliometrics to webometrics. J Inf Sci. 2008 Aug;34(4):605-21. http://dx.doi.org/10.1177/0165551507087238
13. Viana Machado F, Rech CM, Silveira Pinto R, Romão W de M, Maria Marques Matias M, Freitas GC de et al. Mapeamento temático e tendências conceituais dos estudos sobre a participação social em saúde na América. Rev Gerenc Polit Salud. 2023 Mar 27;22:1-22. https://doi.org/10.11144/Javeriana.rgps22.mttc.
14. Gracio M. C. C. Análises relacionais de citação para a identificação de domínios científicos: uma aplicação no campo dos Estudos Métricos da Informação no Brasil [online]. Marília: Oficina Universitária; São Paulo: Cultura Acadêmica, 2020, 252 p. ISBN: 978-65-86546-12-5. http://books.scielo.org/id/tx83k. https://doi.org/10.36311/2020.978-65-86546-12-5
15. Rodríguez Orejuela A, Osorio Andrade C. F, , Peláez Muñoz J. Dos décadas de investigación en electronic word-of-mouth: un análisis bibliométrico. Pensamiento & Gestión [Internet]. 2020; (48):251-275. Recuperado de: https://www.redalyc.org/articulo.oa?id=64671238011
16. Falagas ME, Pitsouni EI, Malietzis GA, Pappas G. Comparison of PubMed, Scopus, Web of Science, and Google Scholar: strengths and weaknesses. FASEB J. 2008 Feb 20;22(2):338-42. https://doi.org/10.1096/fj.07-9492lsf
17. Burnham JF. Scopus database: a review. Biomed Digit Libr. 2006 Dec 8;3(1):1. https://doi.org/10.1186/1742-5581-3-1
18. Mongeon P, Paul-Hus A. The journal coverage of Web of Science and Scopus: a comparative analysis. Scientometrics. 2016 Jan 19;106(1):213-28. http://dx.doi.org/10.1007/s11192-015-1765-5
19. Plata MI, González AC, de la Espriella A. A policy is not enough: women’s health policy in Colombia. Reprod Health Matters. 1995 Jan;3(6):107-13. https://doi.org/10.18597/rcog.3982
20. Arias-Valencia MM. Comportamiento reproductivo en las etnias de Antioquia-Colombia. Salud Publica Mex. 2001 Aug;43(4):268-78. https://www.scielosp.org/pdf/spm/2001.v43n4/268-278
21. Rodríguez CM, Marques LF, Touzé G. HIV and injection drug use in Latin America. AIDS. 2002 Dec;16:S34-41. https://doi.org/10.1097/00002030-200212003-00006
22. Mesa Vieira C, Franco OH, Gómez Restrepo C, Abel T. COVID-19: The forgotten priorities of the pandemic. Maturitas. 2020 Jun;136:38-41. https://doi.org/10.1016/j.maturitas.2020.04.004
23. Ramírez JD, Flórez C, Olivera M, Bernal MC, Giraldo JC. Blastocystis subtyping and its association with intestinal parasites in children from different geographical regions of Colombia. PLoS One. 2017 Feb 21;12(2):e0172586. https://doi.org/10.1371/journal.pone.0172586
24. Lessard CJ, Li H, Adrianto I, Ice JA, Rasmussen A, Grundahl KM, et al. Variants at multiple loci implicated in both innate and adaptive immune responses are associated with Sjögren’s syndrome. Nat Genet. 2013 Nov 6;45(11):1284-92. https://doi.org/10.1038/ng.2792
25. Infante C, Idrovo AJ, Sánchez-Domínguez MS, Vinhas S, González-Vázquez T. Violence committed against migrants in transit: experiences on the northern mexican border. J Immigr Minor Health. 2012 Jun 8;14(3):449-59. https://doi.org/10.1007/s10903-011-9489-y
26. Lee IM, Shiroma EJ, Lobelo F, Puska P, Blair SN, Katzmarzyk PT. Effect of physical inactivity on major non-communicable diseases worldwide: an analysis of burden of disease and life expectancy. The Lancet. 2012 Jul;380(9838):219-29. https://doi.org/10.1016/s0140-6736(12)61031-9
27. Global, regional, and national age-sex specific all-cause and cause-specific mortality for 240 causes of death, 1990-2013: a systematic analysis for the global burden of disease study 2013. The Lancet. 2015 Jan;385(9963):117-71. https://doi.org/10.1016/s0140-6736(14)61682-2
28. Shannon K, Strathdee SA, Shoveller J, Rusch M, Kerr T, Tyndall MW. Structural and environmental barriers to condom use negotiation with clients among female sex workers: implications for HIV-Prevention strategies and policy. Am J Public Health. 2009 Apr;99(4):659-65. https://doi.org/10.2105/AJPH.2007.129858
29. Bonaventure A, Harewood R, Stiller CA, Gatta G, Clavel J, Stefan DC, et al. Worldwide comparison of survival from childhood leukaemia for 1995-2009, by subtype, age, and sex (CONCORD-2): a population-based study of individual data for 89 828 children from 198 registries in 53 countries. Lancet Haematol. 2017 May;4(5):e202-17. https://doi.org/10.1016/s2352-3026(17)30052-2
30. Parra MA, Baez S, Allegri R, Nitrini R, Lopera F, Slachevsky A, et al. Dementia in Latin America. Neurology. 2018 Jan 30;90(5):222-31. https://doi.org/10.1212/wnl.0000000000004897
31. Garcia-Subirats I, Vargas I, Mogollón-Pérez AS, De Paepe P, da Silva MRF, Unger JP, et al. Barriers in access to healthcare in countries with different health systems. A cross-sectional study in municipalities of central Colombia and north-eastern Brazil. Soc Sci Med. 2014 Apr;106:204-13. https://doi.org/10.1016/j.socscimed.2014.01.054
32. Houghton N, Bascolo E, Riego A del. Socioeconomic inequalities in access barriers to seeking health services in four Latin American countries. Rev Panam Salud Pública. 2020 Mar 4;44:1. https://doi.org/10.26633/RPSP.2020.11
33. Pérez-Cuevas R, Guanais FC, Doubova S V., Pinzón L, Tejerina L, Pinto Masis D, et al. Understanding public perception of the need for major change in Latin American healthcare systems. Health Policy Plan. 2017 jul;32(6):816-24. https://doi.org/10.1093/heapol/czx020
34. Restrepo-Zea JH, Silva-Maya C, Andrade-Rivas F, VH-Dover R. Acceso a servicios de salud: análisis de barreras y estrategias en el caso de Medellín, Colombia. Gerencia y Políticas de Salud. 2014 Dec 19;13(27). https://doi.org/10.11144/Javeriana.rgyps13-27.assa
35. Garcia-Subirats I, Vargas I, Mogollón-Pérez AS, De Paepe P, da Silva MRF, Unger JP, et al. Barriers in access to healthcare in countries with different health systems. A cross-sectional study in municipalities of central Colombia and north-eastern Brazil. Soc Sci Med. 2014 Apr;106:204-13. https://doi.org/10.1016/j.socscimed.2014.01.054
36. Laurell AC, Ronquillo JH. La Segunda Reforma de Salud. Aseguramiento y compra-venta de servicios. Salud Colect. 2010 Aug 6;6(2):137. https://doi.org/10.18294/sc.2010.362
37. Levino A, Carvalho EF de. Análise comparativa dos sistemas de saúde da tríplice fronteira: Brasil/Colômbia/Peru. Rev Panam Salud Pública. 2011 Nov;30(5):490-500. https://iris.paho.org/handle/10665.2/9435. .
38. Almeida G, Sarti FM. Measuring evolution of income-related inequalities in health and health care utilization in selected Latin American and Caribbean countries. Rev Panam Salud Pública. 2013 Feb;33(2):83-9. https://iris.paho.org/handle/10665.2/9216
39. Amaya-Lara JL. Catastrophic expenditure due to out-of-pocket health payments and its determinants in Colombian households. Int J Equity Health. 2016 Dec 10;15(1):182. https://doi.org/10.1186/s12939-016-0472-z
40. Ruiz Gómez F, Zapata Jaramillo T, Garavito Beltrán L. Colombian health care system: results on equity for five health dimensions, 2003-2008. Rev Panam Salud Pública. 2013 Feb;33(2):107-15. https://doi.org/10.1590/s1020-49892013000200005
41. García Hernández H, Esquer Bojorquez D. Comparative analysis of the Mexican and Colombian health system. Poblac Salud Mesoam. 2024;21(2). https://doi.org/10.15517/psm.v21i2.54151
42. Bernal O, Garcia-Betancourt T, León-Giraldo S, Rodríguez LM, González-Uribe C. Impact of the armed conflict in Colombia: consequences in the health system, response and challenges. Confl Health. 2024;18(1):1-9. https://doi.org/10.1186/s13031-023-00561-6
43. Perdomo Sandoval LA, Goberna-Tricas J. Sexual health beliefs and prevention of sexually transmitted infections among cisgender women sex workers in Colombia. PLoS One. 2024 Jun 12;19(6):e0305293. https://doi.org/10.1371/journal.pone.0305293
44. Curiel Gómez RY, Chiquillo Rodelo J, Muñoz Rojas D. Gestión de políticas públicas en salud mental en el contexto laboral colombiano. Rev Venez Gerenc. 2024 Mar 18;29(106):847-64. https://doi.org/10.52080/rvgluz.29.106.25
45. Gomez W, Fernández-Niño JA, Guillén JR, Stevenson M, Ortíz J, Barriga Talero MÁ, et al. The impact of policy and policy communication on COVID-19 vaccination inequalities among Venezuelan refugees and migrants in Colombia: a comparative cross-sectional interrupted time-series analysis. BMJ Glob Health. 2024 Mar 7;9(3):e014464. http://dx.doi.org/10.1136/bmjgh-2023-014464
46. Hallum SH, Wende ME, Hesam Shariati F, Thomas KM, Chupak AL, Witherspoon E, et al. Unearthing inequities in the relationship between multiple sociodemographic factors and diverse elements of park availability and quality in a major southern metropolitan region. Int J Environ Res Public Health. 2024 Feb 9;21(2):204. https://doi.org/10.3390/ijerph21020204
47. Abramo L, Cecchini S, Ullmann H. Enfrentar las desigualdades en salud en América Latina: el rol de la protección social. Cien Saude Colet. 2020 May;25(5):1587-98. https://doi.org/10.1590/1413-81232020255.32802019
48. Dammert Guardia M, Delgadillo V, Erazo J. Bibliografía sobre América Latina: nuevas desigualdades urbanas. Andamios, Rev Inv Social. 2019 Feb 19;16(39):255-62. https://doi.org/10.29092/uacm.v16i39.682
49. Lopez-Quintero C, Freeman P, Neumark Y. Hand washing among school children in Bogotá, Colombia. Am J Public Health. 2009 Jan;99(1):94-101. https://doi.org/10.2105/ajph.2007.129759
50. De‐la‐Torre A, López‐Castillo CA, Rueda JC, Mantilla RD, Gómez‐Marín JE, Anaya J. Clinical patterns of uveitis in two ophthalmology centres in Bogota, Colombia. Clin Exp Ophthalmol. 2009 jul 12;37(5):458-66. https://doi.org/10.1111/j.1442-9071.2009.02082.x
51. Pradilla A. G, Vesga A.BE, León-Sarmiento FE. Estudio neuroepidemiológico nacional (EPINEURO) colombiano. Rev Panam Salud Pública. 2003 Aug;14(2):104-11. https://www.scielosp.org/pdf/rpsp/v14n2/a05v14n2.pdf
52. Franco-Giraldo, Álvaro. (2012). Referentes teóricos para el análisis de la reforma del sistema de salud colombiano. Rev Gerenc y Polít Salud, 11 (22), 28-42. [26 de julio de 2024] http://www.scielo.org.co/scielo.php?script=sci_arttext&pid=S1657-70272012000100003&lng=en&tlng=es
Notas
*
Artículo de revisión
Origen de la investigación
El artículo es parte del
proyecto de investigación: “Estudio cienciométrico de
las políticas públicas en salud: tendencias y perspectivas en Colombia desde el
año 1995 a 2024” en el marco de la asignatura de Proyecto de Tesis I de la
Maestría en Administración en Salud, Universidad del Valle, Colombia.
Notas de autor
Autor de correspondencia. Correo electrónico: oscar.mallama@correounivalle.edu.co
Información adicional
Cómo citar: Pérez Lugo, V., Almeida Espinosa, A. y López-Mallama, O. M. (2025). Mapeo de las tendencias y
perspectivas de las políticas públicas en salud en Colombia desde el año 1995
al 2024. Gerencia y Políticas de Salud,
24. https://doi.org/10.11144/Javeriana.rgps24.mtpp