Análisis de la política alimentaria de Medellín: una comprensión desde las tensiones y percepciones de los sujetos participantes en su implementación *
Analysis of Medellín’s Food Policy: Understanding Through the Tensions and Perceptions of the Actors Involved in Its Implementation
Análise da política alimentar de Medellín: uma compreensão a partir das tensões e percepções dos sujeitos participantes de sua implementação
Jenifer Puerta Zapata
, Lorena Patricia Mancilla López
Análisis de la política alimentaria de Medellín: una comprensión desde las tensiones y percepciones de los sujetos participantes en su implementación *
Revista Gerencia y Políticas de Salud, vol. 24, 2025
Pontificia Universidad Javeriana
Jenifer Puerta Zapata a jenifer.puerta@gmail.com
Universidad de Antioquia , Colombia
Lorena Patricia Mancilla López
Universidad de Antioquia, Colombia
Recibido: 10 noviembre 2024
Aceptado: 07 julio 2025
Publicado: 16 diciembre 2025
Resumen: Introducción. En Colombia, las políticas alimentarias han estado permeadas por el neoliberalismo y la lógica de mercado, lo que ha llevado a su implementación bajo modelos asistencialistas orientados por un enfoque top-down, que a su vez configura un sujeto receptor. Objetivo. Analizar las tensiones de la política alimentaria de Medellín en relación con las brechas de implementación desde la percepción de los sujetos en el año 2023. Método. El análisis se realizó desde una perspectiva hermenéutica y se fundamentó en el enfoque integracionista del análisis de políticas públicas. Los métodos empleados fueron la revisión documental de textos gubernamentales y la teoría fundamentada constructivista; las técnicas utilizadas fueron el análisis de contenido y la entrevista semiestructurada aplicada a sujetos participantes de la política. Resultados. Entre los hallazgos más relevantes se identificó que, en la implementación de la política alimentaria de Medellín, existe una carencia de perspectiva integral en la atención y un predominio de la complementación alimentaria. Esto deriva en un enfoque de seguridad alimentaria y manejo social del riesgo, que desvirtúa el enfoque de derechos y su carácter universal. Lo anterior, aunque dista de los principios concebidos desde la formulación de la política, se alinea con intereses gubernamentales centrados en el cumplimiento de metas mediante indicadores cuantitativos. Conclusión. Las voces de los sujetos reconocen la necesidad de incorporar otros enfoques en la implementación de la política pública para disminuir las brechas de implementación y construyen narrativas de recomendación en clave de implementación.
Palabras clave:política pública, seguridad alimentaria, Estado, sujeto.
Abstract: Introduction. In Colombia, food policies have been shaped by neoliberalism and market logic, leading to their implementation under assistance-oriented models guided by a top-down approach, which, in turn, constructs a passive recipient subject. Objective. To analyze the tensions of Medellín’s food policy in relation to implementation gaps from the perception of the actors involved in 2023. Methods. The analysis was conducted from a hermeneutical perspective and based on the integrationist approach to public policy analysis. Methods included documentary review of governmental texts and constructivist grounded theory; techniques comprised content analysis and semi-structured interviews with participants involved in the policy. Results. Among the most relevant findings, a lack of comprehensive perspective in service delivery and a predominance of food supplementation were identified in the implementation of Medellín’s food policy. This results in an approach centered on food security and social risk management, which distorts the human rights framework and its universal scope. Although this diverges from the principles established during policy formulation, it aligns with governmental interests focused on meeting goals through quantitative indicators. Conclusions. The participants’ voices highlight the need to incorporate alternative approaches into policy implementation to reduce implementation gaps and to construct recommendation narratives oriented toward effective implementation.
Keywords: Public Policy, Food Security, State, Subject.
Resumo: Introdução. Na Colômbia, as políticas alimentares têm sido influenciadas pelo neoliberalismo e pela lógica de mercado, o que levou à sua implementação sob modelos assistencialistas orientados por uma abordagem top-down, que, por sua vez, configura um sujeito receptor. Objetivo. Analisar as tensões da política alimentar de Medellín em relação às lacunas de implementação a partir da percepção dos sujeitos envolvidos em 2023. Métodos. A análise foi realizada sob uma perspectiva hermenêutica e fundamentada na abordagem integracionista da análise de políticas públicas. Os métodos empregados foram a revisão documental de textos governamentais e a teoria fundamentada construtivista; as técnicas utilizadas incluíram a análise de conteúdo e a entrevista semiestruturada aplicada a participantes da política. Resultados. Entre os achados mais relevantes, identificou-se que, na implementação da política alimentar de Medellín, há falta de uma perspectiva integral no atendimento e predominância da complementação alimentar. Isso resulta em uma abordagem centrada na segurança alimentar e na gestão social do risco, que desvirtua o enfoque de direitos e seu caráter universal. Embora isso se distancie dos princípios concebidos desde a formulação da política, alinha-se a interesses governamentais voltados ao cumprimento de metas por meio de indicadores quantitativos. Conclusões. As vozes dos participantes reconhecem a necessidade de incorporar outros enfoques na implementação da política pública para reduzir as lacunas de implementação e constroem narrativas de recomendação voltadas à efetiva execução.
Palavras-chave: política pública, segurança alimentar, estado, sujeito.
Introducción
Las políticas públicas que se han configurado en América Latina desde comienzos de la década de 1980, como respuesta a la crisis de la deuda externa, han encaminado las acciones hacia una ratificación de los principios impuestos por el mercado, obedeciendo a un panorama en el que priman las concepciones ideológicas del neoliberalismo y la construcción de instrumentos de política fundamentados en las recomendaciones del Consenso de Washington (1). El modelo neoliberal ha generado una nueva forma de operación del mercado, donde los bienes, servicios y valores sociales se convierten en mercancías, con vendedores privados cuyo único interés es la rentabilidad económica bajo el principio de libre competencia (2).
En Colombia, la protección social se ha caracterizado por generar políticas públicas con un enfoque asistencialista en el marco de la pobreza, acompañado de una lógica de manejo social del riesgo (3). En este sentido, las políticas públicas asistencialistas se fundamentan en una lógica de intercambio de favores y no en el enfoque de derechos humanos, respondiendo a las pretensiones impuestas por este modelo (4). En el caso de las políticas públicas alimentarias, esto ha dejado como consecuencia un panorama de pobreza y hambre en el territorio.
Respecto a la pobreza, según el Departamento Administrativo Nacional de Estadística (DANE), en 2021 el 39,3 % de los colombianos se encontraba en condición de pobreza monetaria (5). En 2015, de acuerdo con los resultados de la Encuesta Nacional de la Situación Nutricional (ENSIN), la prevalencia de inseguridad alimentaria en los hogares fue de 54,2 %, con una incidencia superior en mujeres (57,6 %) (6). Esto se relaciona con las cifras que evidencian la magnitud de la problemática alimentaria a nivel mundial: según el informe sobre el estado de la seguridad alimentaria en el mundo 2022, entre 2017 y 2020 aumentó la cantidad de personas que no pueden acceder a una dieta saludable, principalmente en América del Sur. En Colombia, el porcentaje pasó de 24,7 % en 2017 a 26,5 % en 2020 (7).
Este panorama no dista de la realidad de Medellín, territorio objeto de estudio. El Departamento Administrativo de Planeación, en la Encuesta de Calidad de Vida, indicó que en 2021 la prevalencia de inseguridad alimentaria y nutricional fue de 62,37 %. En la zona rural de Medellín, el perfil alimentario y nutricional de 2015 evidenció una prevalencia superior a la de la zona urbana, con 60,6 % (8). Esto estaría relacionado con el acceso a los alimentos, ya que los habitantes de la zona rural, pertenecientes en su mayoría a estratos socioeconómicos bajos, deben desplazarse hasta la zona urbana para adquirirlos.
El sujeto y la participación social en la implementación de las políticas alimentarias
En las políticas públicas sociales se construye una concepción del sujeto con principios de individualismo, en la cual el Estado solo existe para brindar apoyo a quienes no son capaces de proveer sus necesidades sociales en el mercado privado. Además, se considera que las elecciones de los individuos están condicionadas por la ocupación social que desempeñan en la estructura social (9). Este individualismo desdibuja el papel del Estado en la provisión de condiciones dignas para el desarrollo de todos los sujetos; en consecuencia, no promueve acciones colectivas, sino que cada persona debe generar sus propias estrategias para superar las condiciones que la rodean.
En este sentido, investigaciones relacionadas señalan que la trayectoria de los procesos de evaluación de las políticas alimentarias se ha caracterizado por medir resultados biológicos e indicadores de peso y talla, lo que, según los autores, deja de lado otros resultados de los programas alimentarios (10). Mancilla refiere que los programas implementados en torno a la alimentación están basados en parámetros de medición que no consideran a los sujetos participantes de las políticas públicas. En ellos se evidencia el rol protagónico de los programas de complementación alimentaria para la población vulnerable, los cuales se desarrollan sin considerar aspectos territoriales o étnicos, bajo la concepción de una población homogénea que se instrumentaliza dentro de estrategias asistencialistas (11).
Esto evidencia que, si bien las políticas públicas, desde sus planteamientos teóricos, promueven la participación, en la práctica persiste una brecha de implementación. Esta es reconocida por los técnicos, quienes señalan que los mecanismos definidos de participación no resultan efectivos y requieren ser replanteados (11). En este marco opera la Política Pública de Seguridad y Soberanía Alimentaria y Nutricional de Medellín (PPSSAN), formulada mediante el Acuerdo 038 de 2005, complementada en el Acuerdo 100 de 2013 y actualmente materializada a través del Plan Docenal de Seguridad Alimentaria 2018-2030. Aunque se han realizado ejercicios de análisis y seguimiento, persisten vacíos en torno a la incorporación de las perspectivas de los actores sociales, cuyas percepciones sobre el diseño y la implementación han sido escasamente documentadas (12). En esta línea, se plantea como objetivo analizar las tensiones de la PPSSAN de Medellín en relación con las brechas de implementación desde la percepción de los sujetos en 2023.
Metodología
Esta investigación se sustenta en el enfoque integracionista del análisis de políticas públicas, el cual privilegia la comprensión de lo político desde las creencias y sentires ciudadanos, interpretando las relaciones de poder que las atraviesan. En esta línea, Roth señala que el reto del investigador es “esclarecer, develar y comunicar a los ciudadanos las posibilidades actuales de vida mejor y de acciones emancipadoras” (13). Para el análisis de la política alimentaria de Medellín, se parte de la premisa de Müller (14), quien sostiene que no existe un marco metodológico estándar para el análisis de políticas públicas.
Por ello, se seleccionaron como métodos la revisión documental y la teoría fundamentada. Para la revisión documental se realizó un rastreo normativo de la Política Pública De Seguridad Alimentaria en los ámbitos nacional, departamental y local (Tabla 1), lo que permitió incluir cinco instrumentos de política pública que presentan la estructura de textos gubernamentales, señalando principios, enfoques, conceptos, objetivos y líneas estratégicas en seguridad alimentaria. Se empleó un sistema de revisión que facilitó la creación de fichas de contenido en una matriz en Excel.
La técnica utilizada fue el análisis de contenido, que implicó la elaboración de notas y memos analíticos para identificar “patrones, recurrencias, vacíos, tendencias, convergencias, contradicciones, levantamiento de categorías y códigos” (15).

Por su parte, la teoría fundamentada (TF) acogida para este estudio corresponde a la propuesta de Charmaz, quien plantea la teoría fundamentada constructivista. Esta se caracteriza por generar beneficios recíprocos en el proceso investigativo, ya que no se limita al cumplimiento de unos objetivos académicos, sino que constituye un método para analizar las realidades sociales y movilizar a la sociedad a partir de los hallazgos. Asimismo, se enriquece con la postura reflexiva de los actores involucrados, quienes, desde sus experiencias sociales, aportan a la transformación y al posicionamiento de nuevas perspectivas (16), lo cual favorece la adopción de posturas críticas frente a los procesos sociales (17).
El proceso de análisis se desarrolló con base en el método de teoría fundamentada de Strauss y Corbin (18), quienes proponen un modelo de tres etapas de codificación: abierta, axial y selectiva.
La técnica empleada fue la entrevista semiestructurada, que exige del investigador una alta capacidad de escucha. En este caso, permitió construir los relatos de los sujetos involucrados en la política pública analizada. A continuación, se presenta el tipo de actor y los criterios de inclusión definidos para la selección de los participantes (Tabla 2).

Cabe destacar que el muestreo se realizó tomando como referencia el muestreo teórico, el cual, según Glaser y Strauss (19), establece que las decisiones relacionadas con la elección de participantes se toman a partir de la recolección e interpretación de datos. Por tanto, no se trata de un procedimiento basado en criterios estadísticos, sino en el nivel esperado de aportes para la construcción de la teoría en desarrollo (20). En este sentido, las entrevistas fueron transcritas y codificadas de manera paralela hasta alcanzar la saturación teórica, completando un total de 12 entrevistas. A continuación, se describen algunas características sociodemográficas de los participantes (Tabla 3).

El análisis de la información inició con la organización de códigos en un archivo de Excel, en el que se incorporó un total de 307 códigos. A partir de la codificación abierta surgieron las primeras categorías descriptivas y se avanzó en la construcción de propiedades y dimensiones en torno a los fenómenos relevantes para la pregunta de investigación. Esto permitió transitar hacia la codificación axial, cuyo propósito es explicar aspectos más específicos de los fenómenos o categorías, como cuándo, dónde, por qué, quién, cómo y con qué consecuencias. En esta fase, se consolidaron las propiedades y dimensiones para cada una de las categorías. A continuación, se presentan las subcategorías, denominadas propiedades, que emergieron a partir de las categorías (Tabla 4).

Como parte de la codificación axial, se elaboraron matrices paradigmáticas que relacionaban los hallazgos con los fenómenos identificados, respondiendo en cada caso al contexto, las causas, las consecuencias y las interacciones entre actores. Posteriormente, a partir de un proceso de mayor abstracción, correspondiente a la codificación selectiva, se definió el fenómeno central, el cual se desarrolla en los resultados.
Consideraciones éticas
La investigación se rigió por los principios éticos para investigaciones en seres humanos establecidos en la Declaración de Helsinki de 1964, actualizada en octubre de 2013. Asimismo, se acogió a lo dispuesto en la Resolución 8430 del Ministerio de Salud de la República de Colombia (hoy Ministerio de la Protección Social) de octubre de 1993, que clasificó este estudio como “sin riesgo”. La investigación recibió aval del Comité de Ética de la Facultad de Odontología de la Universidad de Antioquia mediante el acta No. 03 de 2023.
Resultados
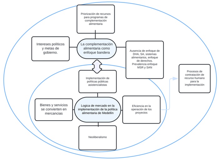
A partir de la ruta metodológica propuesta para el análisis de la Política Pública de Seguridad y Soberanía Alimentaria y Nutricional de Medellín, este apartado integra los resultados de la revisión documental y las voces de los sujetos desde el método de la teoría fundamentada. A través de este proceso se identificó como fenómeno central la carencia de una perspectiva integral en la atención y el predominio de la complementación alimentaria, lo cual deriva en un enfoque de seguridad alimentaria y manejo social del riesgo. Asimismo, se observa que en su implementación se desvirtúa el carácter universal del enfoque de derechos.
Este fenómeno se enmarca en un contexto de brechas de implementación de la política, mediadas principalmente por dos hechos: los intereses políticos de las administraciones vigentes, que históricamente han priorizado proyectos de entrega de paquetes alimentarios o suministro de alimentos a diferentes grupos poblacionales; y los procesos de contratación o tercerización para la ejecución de la política. En este escenario, los hallazgos también muestran la interacción de los sujetos de la política, quienes asumen roles en el marco de su implementación y construyen posturas críticas frente a la misma (Figura 1).

Brechas entre los enfoques y principios formulados y su implementación en la política pública alimentaria de Medellín
La Política Pública de Seguridad y Soberanía Alimentaria de Medellín plantea diversos principios y enfoques orientados a garantizar el acceso de la población a una alimentación suficiente, sana y equilibrada, tal como lo refiere el primer artículo consignado en la política. Estos enfoques y principios, identificados en los documentos analizados, fueron organizados en categorías temáticas de acuerdo con la trayectoria de la política pública, lo cual permitió establecer que se concentran en cuatro áreas: derechos, género, participación y sostenibilidad. Dichas categorías se presentan en la tabla 5 y son analizadas a continuación a partir de los documentos y de las percepciones de los actores.

Desde las voces de los actores, los enfoques y principios son reconocidos como elementos centrales para orientar la política alimentaria. Sin embargo, señalan que, aunque en lo teórico se incorporan de manera amplia, en la práctica persisten vacíos que se convierten en brechas de implementación. En consecuencia, construyen posturas críticas que interpelan a los hacedores de política, subrayando la necesidad de que los instrumentos formulados trasciendan lo discursivo y se materialicen en acciones concretas en el territorio:
Pero también desde la planeación para mí sería importante, más que extendernos en escribir una política súper densa y llena de unos enfoques que ni siquiera alcanzamos a comprender, yo creo que con unos poquitos que sepamos que vamos a abordar de principio a fin ya con eso hacemos bastante. TEC_02
En esa misma línea, los actores concluyen que los documentos plantean una amplia variedad de enfoques y principios, sin que se cuestionen en la práctica ni se revisen sus posibles contradicciones. Esta situación también se evidencia en la revisión documental realizada por la autora, que muestra cómo los documentos de política pública de Medellín incorporan múltiples elementos conceptuales, principios y enfoques, pero sin una misionalidad clara ni coherencia entre ellos.
La lógica de mercado promovida por los enfoques de seguridad alimentaria y el manejo social de riesgo en la política alimentaria de Medellín en el periodo 2005-2023
En términos teóricos, la seguridad alimentaria se presentó en la Política Nacional de Seguridad Alimentaria mediante el Conpes 113 de 2008 y fue ratificada en la política municipal a través del Acuerdo 100 de 2013. Este acuerdo hace referencia a las dimensiones de la Seguridad Alimentaria y Nutricional (SAN), priorizando acciones en torno a los cinco ejes definidos en la política pública nacional.
Como consecuencia, en Medellín se consolidó la complementación alimentaria como estrategia principal de implementación, planteada desde el Acuerdo 038 como una línea orientada a mejorar el acceso de la población a alimentos necesarios para una vida sana y activa. Esta visión es reconocida tanto por técnicos como por funcionarios:
La complementación alimentaria sigue siendo el gran fuerte de la política, o sea, entregar el alimento ya sea preparado o para preparar. TEC_02
En ese sentido, la complementación alimentaria se percibe como la estrategia predominante, conectando acciones de suministro de alimentos y de educación alimentaria, principalmente en torno a hábitos saludables. Sin embargo, esta priorización también concentra la mayor parte de los recursos económicos destinados a la política.
Por ejemplo, con algunas alcaldías nosotros logramos hasta atender 17 mil personas, teníamos jóvenes, teníamos madres, y se entregaban hasta siete u ocho paquetes… en otras administraciones se lograban entregar cinco a 10 mil… se notan los dos enfoques y obviamente unas alcaldías que le dan mucha, mucha prioridad a la seguridad alimentaria, otras lo politizan, ¿cierto?, entonces ahí es donde se pierde el enfoque. TEC_03
Desde la percepción de los sujetos, la complementación alimentaria resulta insuficiente, pues limita la acción a la entrega de insumos básicos sin enfrentar de manera integral los problemas de inseguridad alimentaria y nutricional.
Otro hallazgo relevante se relaciona con la conexión establecida entre seguridad alimentaria y manejo social del riesgo. El Conpes 113 de 2008 incorpora este enfoque, señalando que, si bien todas las personas pueden estar expuestas al hambre, la acción gubernamental debe dirigirse especialmente a la población más vulnerable mediante estrategias de prevención, mitigación y superación. Esta visión también fue adoptada en Medellín a través del Plan Docenal de Seguridad Alimentaria 2018-2030.
No obstante, este enfoque desdibuja el concepto de derecho, ya que introduce criterios de priorización de recursos que contradicen el principio de universalidad. Aunque en lo conceptual el manejo social de riesgo se presenta como una herramienta integral y articulada con diferentes actores e instancias, en la práctica su implementación se ha traducido en una lógica asistencialista que limita la pluralidad de enfoques, particularmente el de soberanía alimentaria.
Es empezar a hablar de eso, de sostenibilidad, de soberanía alimentaria y demás, esos temas no se tocan en la ejecución de otros proyectos. Tiene que ser que el profesional ya esté sensibilizado en algún tema para que también lo toque en los encuentros educativos. TEC_05
A esto se suma la falta de apoyo financiero a proyectos vinculados con la soberanía alimentaria, como lo ilustra el testimonio de un técnico:
Que me digan “no, eso no es de aquí”, “para eso no hay plata”, me dolía en el alma… si los que producen alimentos no caben en seguridad alimentaria, no cabe nadie, ¿cierto? TEC_05
La contratación como brecha de implementación en la política alimentaria de Medellín
En cuanto a los procesos de contratación, se identifican dos asuntos clave: (1) la ejecución de proyectos mediante operadores y (2) la contratación del personal encargado de implementar la política pública.
La tercerización es señalada por los participantes como una barrera que afecta la ejecución oportuna de los proyectos debido a trámites administrativos y retrasos en la aprobación de recursos. Además, algunos operadores no implementan los proyectos conforme a lo planteado, lo que refleja una delegación excesiva de responsabilidades estatales.
Un caso ilustrativo es el proyecto de huertas, considerado uno de los más representativos en la política:
Yo digo que son los recursos, porque a mí me convocan y me hablan de los cultivos, me enseñan… pero no me llegan los insumos… nos enseñaron, pero no nos dieron nada. PART_02
Esta situación genera discontinuidades en la implementación de programas, como ocurre con la complementación alimentaria, en la que la población deja de recibir atención durante meses, debido a retrasos en los procesos contractuales.
El segundo aspecto se relaciona con la contratación del personal técnico, cuya discontinuidad impacta negativamente los proyectos:
Pero sí hay una deficiencia, ¿cómo se llamará eso?, una limitante porque esos procesos se interrumpen, se interrumpen a causa de la contratación de los profesionales, ¿cierto?” PART_05
Los participantes destacan el rol fundamental de los técnicos en la implementación de la política, considerándolos enlaces directos con la administración municipal:
Entonces creo que ellos forman un papel fundamental… porque ellos dan a conocer el territorio, nos ayudan y tienen un contacto más directo con la alcaldía, más que el ciudadano, considero que son fundamentales. PART_07
Los hallazgos develan que el rol del técnico les permite incidir en los enfoques con los cuales implementar la política pública. En ese sentido, los técnicos cuentan con autonomía para implementar las estrategias según los enfoques y principios que tienen presente, y acorde a las tareas y propósitos definidos en las acciones; lo cual debería estar direccionado desde la operación misma de la política. Otro de los aspectos de interés en relación con los técnicos y funcionarios es que la operación de los proyectos está supeditada a las habilidades profesionales y personales del técnico, en tal sentido, las características humanas y técnicas constituyen un factor fundamental en la efectiva implementación de la política.
Percepciones y significados de los sujetos participantes de la política alimentaria de Medellín
Uno de los hallazgos más relevantes de la investigación es la capacidad de los participantes de la política pública para identificar necesidades y retos para su implementación, los cuales se agrupan en tres aspectos principales.
La primera necesidad está relacionada con la importancia de los espacios de veedurías y supervisión a la implementación de la política, reconociendo escenarios de vigilancia territoriales en los cuales adquiere relevancia la capacidad de los territorios para vigilar y exigir sobre los asuntos de la implementación de la política. En lo concerniente a la participación, este principio es reiterado en los relatos de los sujetos participantes, quienes lo reconocen como un aspecto fundamental en la implementación de la política y consideran que los espacios de veeduría y seguimiento son necesarios para disminuir las brechas, dado que permiten analizar las dinámicas de ejecución.
Dentro de sus expresiones se destaca el control social, que para los sujetos constituye una manera de materializar la participación y la incidencia de la ciudadanía en la política pública. Igualmente, identifican que en los escenarios de participación hacen presencia principalmente colectivos u organizaciones de mujeres, que, como fue expuesto en apartados anteriores, asumen no solo un rol en temas alimentarios, sino también como actores fundamentales en la implementación de la política.
La segunda necesidad, mencionada de manera reiterada, está vinculada con la pertinencia de beneficiar a la población que realmente requiere el producto o servicio suministrado. Se señala que los beneficiarios de los programas no son seleccionados de manera efectiva, como lo ilustra el siguiente relato:
Eso es muy común, muy común, entonces eso causa mucha tristeza, porque no se está haciendo la labor como debe ser, se están aprovechando, le están quitando la oportunidad a otro que verdaderamente lo necesita. PART_05
La tercera necesidad, que adquiere mayor relevancia en esta investigación, es la implementación de la política considerando los enfoques diferencial y territorial. Aunque dichos enfoques aparecen plasmados en lo teórico, como se presentó en el apartado anterior, se evidencia que en la práctica no son tenidos en cuenta:
Entonces creo que ahí sí hay una falencia dentro de la política pública porque está a nivel general, no está a nivel local y yo entiendo que obviamente es muy difícil colocarlo a nivel local, ver cada necesidad, pero sí veo que dentro del territorio ellos tenían que focalizar la necesidad, no es lo mismo un estrato cero que un estrato 3, 4, o sea, es muy variante, entonces no puede ser aplicada la política pública de la misma manera, tiene que ser medida depende del público que va a recibir. PART_07
Finalmente, como respuesta a las falencias en la implementación de la política, los sujetos asumen un rol activo en su accionar, alineado con el concepto de gobernanza territorial, lo que permite identificar nuevos papeles de la sociedad en la toma de decisiones políticas y públicas. De allí surge la importancia de fortalecer las relaciones entre el gobierno local y la ciudadanía. En estos nuevos roles, la ciudadanía implementa estrategias para contribuir a la seguridad y soberanía alimentaria y nutricional en el territorio, destacándose la generación de acciones territoriales en torno a la complementación alimentaria, la capacidad de convertirse en replicadores de la política pública y la conformación y participación en veedurías ciudadanas.
Discusión
Los resultados del presente proceso investigativo evidencian que la implementación de la Política Pública de Seguridad y Soberanía Alimentaria de Medellín está inmersa en un contexto de políticas sociales que responden a las características del neoliberalismo y, por tanto, a la lógica de mercado. Esto imprime dinámicas que incluyen tercerización, contratación y misionalidades configuradas para dar cumplimiento a las metas de gobierno. Todo lo anterior genera brechas de implementación y una necesidad, evidenciada por los sujetos, de aplicar la política en coherencia con los planteamientos de su formulación.
En este apartado se discuten las implicaciones de los enfoques de seguridad alimentaria y manejo social del riesgo en la implementación de la política pública alimentaria de Medellín, los cuales han detonado a su vez procesos de outsourcing para la operación de programas y proyectos del Distrito, y la configuración de un sujeto enmarcado en políticas con lógica de mercado.
La seguridad alimentaria y nutricional y el manejo social del riesgo como enfoques predominantes de la implementación de la política alimentaria de Medellín
De acuerdo con los hallazgos, los enfoques predominantes en la implementación de la política alimentaria de Medellín son el manejo social del riesgo y la seguridad alimentaria. En relación con el primero, este enfoque sugiere direccionar las acciones hacia la población que presente mayor grado de vulnerabilidad y que esté expuesta a amenazas o riesgos, considerando las limitaciones presupuestales de los gobiernos para la implementación de estrategias (21).
Se fundamenta en la idea de que los recursos disponibles son limitados y que la inversión del gasto público debe ejecutarse de la manera más adecuada. Para ello, la generación de programas y proyectos para los más vulnerables se convierte en el eje central de los programas sociales del Estado (22). Este enfoque incorpora dimensiones territoriales, de ciclo de vida y de vulnerabilidad, con acciones dirigidas a segmentos de la población que carecen de mecanismos para enfrentar los riesgos. Sin embargo, los programas sociales enmarcados en este enfoque solo permiten reducir la pobreza de manera transitoria (23).
Este planteamiento está alineado con el concepto de seguridad alimentaria, centrado en la disponibilidad de alimentos, sin considerar su origen. Para autores como Holt-Giménez y Patel, citado por López-Giraldo (2), se trata de un enfoque que privilegia el desarrollo económico y se ratifica como una apuesta que favorece los lineamientos del neoliberalismo. Así, la seguridad alimentaria promovida desde la visión de organismos multilaterales permea la implementación de las políticas alimentarias con un enfoque top-down (24).
En consecuencia, las políticas públicas de alimentación y nutrición se han concentrado más en el principio de focalización que en el de universalidad, lo que ha llevado al Estado a movilizar recursos públicos con el propósito de brindar asistencia social a determinados grupos considerados socialmente marginados (4). De esta manera, se reemplaza la concepción de ciudadano y derechos por la de pobre con necesidades básicas insatisfechas (3). En materia alimentaria, esto se traduce en un distanciamiento de la alimentación como derecho. Dicha narrativa no solo es sostenida por la institucionalidad, sino que también ha sido apropiada por los beneficiarios, quienes reproducen el discurso de la focalización como horizonte de la política pública, invisibilizando otras posibilidades de comprensión desde el enfoque de derechos.
En este sentido, las políticas públicas formuladas en torno a la alimentación y nutrición se han orientado a transferir beneficios específicos a un grupo de seleccionados por su condición de pobreza o vulnerabilidad. Además, se han centrado en la disponibilidad de alimentos, priorizando el suministro y el cumplimiento de requerimientos calóricos de la población (25). Este carácter asistencialista no aborda los problemas estructurales, y sus resultados se limitan a mitigar los problemas alimentarios de la población, como lo demuestra el caso de la política pública de Medellín.
Los procesos de contratación: una barrera en la implementación de las políticas públicas alimentarias
La disminución de la contratación directa en la administración pública es el resultado de la instauración de políticas de austeridad —basadas en la reducción del gasto público— que han derivado en el adelgazamiento de las instituciones gubernamentales. Pese a ello, las dependencias continúan con las mismas metas, o incluso con metas superiores, pero con igual capacidad operativa. En consecuencia, recurren a mecanismos de contratación como el outsourcing para cumplir, entre otros aspectos, con las metas de los planes de desarrollo vigentes (26). Esta situación sitúa a la nación como un Estado check-list de las acciones de los operadores y como un oferente de un paquete de acciones (11).
Además de las actividades operativas a cargo de las empresas contratadas, estas también participan en la planeación y evaluación de las políticas públicas. De este modo, a muchas dependencias del Estado solo les resta realizar labores de interventoría o supervisión de los proyectos, limitándose a verificar el cumplimiento de metas de los planes de desarrollo. Esto las convierte en un actor netamente administrativo, que deja de lado la reflexión sobre los procesos y la integración de elementos de su quehacer para el cumplimiento de los objetivos de las políticas públicas.
Por el contrario, el Estado debería posicionarse como garante de los derechos sociales, formular y operar políticas integrales, y trascender la tendencia asistencialista, cuestionada tanto en la administración pública como en la sociedad civil (27).
Los procesos de contratación también implican la vinculación de personal para la ejecución de la política, aspecto que adquiere gran relevancia en los hallazgos de este estudio, considerando la importancia que tienen los técnicos en su implementación.
En esta línea, González (28) señala que, tras analizar el rol de los técnicos en un programa social, confirma la importancia de estos actores, quienes no solo representan al Estado, sino que también pueden comunicar las realidades del territorio, los sentires, conocimientos previos y problemas latentes. Con ello se puede beneficiar la planeación de las actividades e incluso repensar los programas y proyectos para generar un impacto más amplio. Así, los comportamientos y actitudes de los técnicos terminan por determinar la representación del Estado (29).
En torno al papel de los técnicos existen múltiples aspectos a revisar, entre ellos los vínculos que se generan entre estos actores y los beneficiarios, y cómo dichos vínculos impactan de manera positiva o negativa la implementación de las políticas. La política pública trasciende a un documento aprobado por los actores gubernamentales y se materializa en un conjunto de acciones y decisiones que los funcionarios ejecutan y que tienen incidencia en un territorio (30).
Otro aspecto relevante son las condiciones laborales. En este sentido, se ha identificado que los técnicos enfrentan constantemente situaciones adversas que dificultan su labor y los llevan a generar estrategias para impedir que factores externos afecten negativamente sus actividades. Según Lipsky, citado por Dussauge et al. (29), estas estrategias que desarrollan los técnicos para afrontar las incertidumbres y presiones laborales se convierten en políticas públicas efectivas que ellos aplican en su trabajo.
Las condiciones en las que los técnicos desempeñan sus funciones —reflejadas en sus testimonios— constituyen barreras en la implementación de la política. Dichas limitaciones, sumadas a una interacción predominantemente asistencialista y de fiscalización, en la que lo principal es la firma de listados de asistencia y la entrega de paquetes o kits, generan en algunos profesionales la sensación de no estar cumpliendo con las expectativas relacionadas con su área o carrera, especialmente en el ámbito de las políticas sociales orientadas al servicio comunitario. Estas dinámicas han sido señaladas por Mancilla (11) y Dussauge et al. (29).
El participante de la política pública alimentaria concebido como sujeto receptor
Desde la perspectiva de que la política pública constituye un dispositivo para la construcción de realidades sociales, que involucra además las relaciones entre los actores participantes (31), resulta necesario reconocer las interacciones que configuran a los sujetos en una política pública.
En el contexto de las políticas públicas sociales, la atención se orienta a la población pobre y con necesidades básicas insatisfechas, con el fin de garantizar el acceso a un mínimo de servicios (32). Varela y Otálvaro (33) sostienen que en América Latina la trayectoria de las políticas asistencialistas configura un sujeto receptor, lo cual genera una escasa construcción de ciudadanía en la operación de las políticas y limita la consolidación de procesos de autonomía entre actores.
Esta investigación parte del reconocimiento de la importancia de estudios que asuman a las personas como sujetos con voz, no como simples receptores de servicios públicos, sino como actores protagónicos en el contexto de las políticas sociales (34). En este sentido, la perspectiva del sujeto receptor constituye una de las principales problemáticas, ya que reduce su participación a la pasividad. Este análisis se fundamenta en el enfoque de Foucault, citado por Mancilla (11), quien posiciona al sujeto desde el contexto y la historia, entendiendo que no es una forma idéntica y estática, sino que es cambiante y dinámico.
No obstante, esta apuesta por el sujeto protagónico se ha desvirtuado en la trayectoria de la política alimentaria de Medellín. Como señalan Mancilla y Yepes Delgado (35), los programas y proyectos formulados e implementados bajo lógicas de mercado configuran un sujeto receptor, caracterizado por la dependencia, la pasividad y la instrumentalización al servicio del asistencialismo. Dicho sujeto pasivo se consolida a través de acciones medidas por la asistencia a espacios y que promueven una participación limitada.
En los relatos de la investigación fue común escuchar que las participantes de los programas reclamaban espacios para expresar sus experiencias como beneficiarias. Este vacío en las políticas alimentarias contradice los principios de Subirats y colaboradores, quienes sostienen que el diseño de políticas públicas debe representar una construcción conjunta con los actores desde sus intereses, percepciones y representaciones de la situación (36).
A pesar de este contexto, los sujetos beneficiarios de la política alimentaria de Medellín han asumido un rol protagónico desde la participación y el reconocimiento de debilidades en su implementación. Esto les ha permitido recomendar acciones concretas para disminuir las brechas en la política.
Conclusiones
La trayectoria de la política alimentaria de Medellín ha estado permeada por la lógica de mercado y los lineamientos neoliberales que caracterizan la política social en Colombia. Esto se traduce en una implementación que prioriza programas de complementación alimentaria con enfoques de seguridad alimentaria y manejo social del riesgo como respuestas inmediatas a la pobreza. Sin embargo, estos enfoques no logran materializar los principios de derechos y universalidad planteados en la formulación de la política.
Los sujetos participantes reconocen estas tensiones y construyen una postura crítica frente a las brechas de implementación. Sus narrativas aportan recomendaciones de política que reivindican la necesidad de transformaciones orientadas a atender las problemáticas alimentarias del territorio y garantizar la seguridad y la soberanía alimentaria, enfoques planteados desde el origen de la política en 2005 y que, en la actualidad, continúan siendo un desafío.
Referencias
1. Mejía-Ortega LM, Franco-Giraldo Á. Protección social y modelos de desarrollo en América Latina. Rev Salud Publica. 2007;9(3):471-83. Disponible en: https://doi.org/10.1590/S0124-00642007000300016
2. Holt-Giménez E. Un libro para el cambio, un libro para el futuro. El capitalismo también entra por la boca: comprendamos la economía política de nuestra comida. New York: Monthly Review Press; 2018. Disponible en: https://www.iis.unam.mx/wp-content/uploads/2020/10/Eric-Holt_2017.pdf
3. Giraldo C. ¿Protección o desprotección social? [Internet]. ResearchGate; 2007 [citado 2024 Nov 11]. Disponible en: https://www.researchgate.net/publication/343240488_Proteccion_o_desproteccion_social
4. Guarín-Ramírez ÉA, Rojas-Claros A. Solidaridad, política social asistencial y bien común. Reflexión Política. 2017;19(38):74-85. Disponible en: https://dialnet.unirioja.es/servlet/articulo?codigo=6399821&orden=0&info=link
5. Departamento Administrativo Nacional de Estadística (DANE). Pobreza monetaria [Internet]. Bogotá: DANE; 2022 [citado 2023 Nov 11]. Disponible en: https://www.dane.gov.co/index.php/estadisticas-por-tema/pobreza-y-condiciones-de-vida/pobreza-monetaria
6. Ministerio de Salud y Protección Social. Encuesta Nacional de la Situación Nutricional - ENSIN 2015. Indicadores priorizados [Internet]. Bogotá: Ministerio de Salud y Protección Social; 2015 [citado 2023 Nov 11]. Disponible en: https://www.icbf.gov.co/sites/default/files/tabla_de_indicadores_23012019_0.pdf
7. Organización de las Naciones Unidas para la Alimentación y la Agricultura (FAO). El estado de la seguridad alimentaria y la nutrición en el mundo 2022. Roma: FAO; 2022. Disponible en: https://doi.org/10.4060/cc0639es
8. Alcaldía de Medellín. Política pública de seguridad y soberanía alimentaria y nutricional de Medellín: Plan de seguridad y soberanía alimentaria y nutricional [Internet]. Medellín: Alcaldía de Medellín; 2018 [citado 2023 Nov 11]. Disponible en: https://www.cipdh.gob.ar/catalogo-politicas-publicas/es/politica-publica/politica-publica-de-seguridad-y-soberania-alimentaria-y-nutricional-del-municipio-de-medellin/
9. Giraldo, C. Política social contemporánea: Un paradigma en crisis (1. ed.). Centro Editorial Universidad Nacional de Colombia. (2018). https://cebem.org/wp-content/uploads/2019/07/Pol%C3%ADticaSocialContemp%C3%B3raneaUnParadigmaEnCrisisLbGiraldo18.pdf
10. Goez-Rueda JD, Álvarez-Castaño LS. Percepciones sobre la evaluación de algunos profesionales y usuarios de los programas nutricionales en Medellín, Colombia. Univ Salud. 2015;17(2):233-45. Disponible en: http://www.scielo.org.co/pdf/reus/v17n2/v17n2a09.pdf
11. Mancilla L. Los significados en tensión de las políticas de alimentación y nutrición para un grupo de beneficiarias y de técnicos, en dos municipios de Antioquia [tesis de doctorado]. Medellín: Universidad de Antioquia; 2017. Disponible en: https://bibliotecadigital.udea.edu.co/handle/10495/12029
12. López-Giraldo LA. Análisis de discursos y contextos de las políticas públicas de seguridad y soberanía alimentaria: El caso de Medellín—Colombia, 2002-2013 [tesis de doctorado]. Medellín: Universidad de Antioquia; 2015. Disponible en: https://bibliotecadigital.udea.edu.co/bitstream/10495/30911/2/L%C3%B3pezLuis_2015_Pol%C3%ADticaAlimentariaMedell%C3%ADn.pdf
13. Roth-Deubel A. Perspectivas teóricas para el análisis de las políticas públicas: ¿de la razón científica al arte retórico? Estud Polít. 2008;1(33):67-91. Disponible en: https://dialnet.unirioja.es/descarga/articulo/5263711.pdf
14. Muller P. Las políticas públicas. 3ª ed. Bogotá: Editorial Universidad del Externado de Colombia; 2010. Disponible en: https://catalogo.uexternado.edu.co/cgi-bin/koha/opac-detail.pl?biblionumber=65988&shelfbrowse_itemnumber=333314
15. Galeano-Marín ME. Estrategias de investigación social cualitativa: El giro en la mirada. 2ª ed. Fondo Editorial FCSH; 2018. Disponible en: https://biblioteca.colson.edu.mx/e-docs/RED/Estrategias_de_investigacion_social_cualitativa.pdf
16. Charmaz K. Constructing grounded theory. London: Sage Publications; 2006. Disponible en: http://www.sxf.uevora.pt/wp-content/uploads/2013/03/Charmaz_2006.pdf
17. Denzin NK, Lincoln YS. The SAGE Handbook of Qualitative Research. 3ª ed. Thousand Oaks: Sage Publications; 2005. Disponible en: https://www.researchgate.net/publication/359898621_The_SAGE_Handbook_of_Qualitative_Research_Design_Being_Creative_with_Resources_in_Qualitative_Research
18. Strauss A, Corbin J. Bases de la investigación cualitativa. Técnicas y procedimientos para desarrollar la teoría fundamentada. 1ª ed. Medellín: Editorial Universidad de Antioquia; 2002. Disponible en: https://www.academia.edu/29601295/Bases_de_la_investigaci%C3%B3n_cualitativa_T%C3%A9cnicas_y_procedimientos_para_desarrollar_la_teor%C3%ADa_fundamentada
19. Palacios-Rodríguez OA. La teoría fundamentada: Origen, supuestos y perspectivas. Intersticios Sociales. 2021;1(22):47-70. Disponible en: https://www.scielo.org.mx/pdf/ins/n22/2007-4964-ins-22-47.pdf
20. Flick U. Introducción a la investigación cualitativa. 2ª ed. Madrid: Ediciones Morata, S.L.; 2007. Disponible en: https://investigacionsocial.sociales.uba.ar/wp-content/uploads/sites/103/2013/03/INVESTIGACIONCUALITATIVAFLICK.pdf
21. Holzmann R, Jorgensen S. Manejo social del riesgo: Un nuevo marco conceptual para la protección social y más allá. Rev Fac Nac Salud Pública. 2003;21(1):73-106. Disponible en: https://doi.org/10.17533/udea.rfnsp.816
22. Uribe-Gómez M. Enfoques contemporáneos de política social en México. Teoría y Debate. 2011;18(52):37-75. Disponible en: https://www.scielo.org.mx/pdf/espiral/v18n52/v18n52a2.pdf
23. Mancilla L, Yepes C, Molina G. Las políticas de alimentación y nutrición en Colombia bajo la lógica del mercado. Ciênc Saúde Coletiva. 2020;25(11):4411-22. Disponible en: https://doi.org/10.1590/1413-812320202511.06142019
24. Del Castillo-Matamoros SE, Ramírez-Noy IA, editores. Análisis de la gobernanza, el territorio y la soberanía alimentaria en Colombia. Bogotá: Universidad Nacional de Colombia; 2018. Disponible en: https://medicina.bogota.unal.edu.co/component/phocadownload/category/46-adelantos-editoriales?download=871
25. Posada JP, Franco CJ. Acercamiento desde el enfoque sistémico a la problemática de seguridad alimentaria en la ciudad de Medellín: Políticas para la superación. Rev Avances Sist Informática. 2010;7(3):119-26. Disponible en: https://repositorio.unal.edu.co/bitstream/handle/unal/38706/26659-93570-1-PB.pdf?sequence=1&isAllowed=y
26. Vargas LI. El Servicio Civil y el Outsourcing en la Administración Pública [tesis de maestría]. Querétaro: Universidad Autónoma de Querétaro; 2020. Disponible en: https://ri-ng.uaq.mx/handle/123456789/2709
27. Mancilla L, Álvarez L, Pérez E. Las políticas alimentarias y nutricionales en Colombia y América Latina. Historia, contexto y desafíos. Medellín: Editorial Universidad de Antioquia; 2016. Disponible en: https://unilibros.co/gpd-las-politicas-alimentarias-y-nutricionales-en-colombia-y-america-latina-historia-contexto-y-desafios.html
28. González D. C. La importancia de los actores sociales en el programa de lucha contra la anemia en el distrito de Trujillo 2021 [tesis de maestría]. Trujillo: Universidad César Vallejo; 2021. Disponible en: https://hdl.handle.net/20.500.12692/69160
29. Dussauge M, Cejudo G, Pardo MC. Las burocracias a nivel de calle: Una antología. Ciudad de México: Centro de Investigación y Docencia Económicas; 2018. Disponible en: https://www.researchgate.net/profile/Mauricio_Dussauge/publication/327602389_Estudio_introductorio_Las_burocracias_a_nivel_de_calle/links/5b992e87a6fdcc59bf8c9b68/Estudio-introductorio-Las-burocracias-a-nivel-de-calle.pdf?origin=publication_detail
30. Casas GI, Aguirre CD, Mancilla LP. Burócratas y ciudadanos. La burocracia de nivel de calle en la implementación de la política pública de seguridad alimentaria y nutricional en el departamento de Antioquia. Estud Polít. 2021;(61):125-52. Disponible en: https://doi.org/10.17533/udea.espo.n61a06
31. Alfaro J, Sánchez A, Zambrano A, editores. Psicología comunitaria y políticas sociales: Reflexiones y experiencias. Buenos Aires: Paidós; 2012. Disponible en: https://www.researchgate.net/profile/Jaime-Alfaro-4/publication/295253826_Alfaro_J_Sanchez_A_Zambrano_A_2012_Eds_Psicologia_Comunitaria_y_Politicas_Sociales_Reflexiones_y_Experiencias_Buenos_Aires_Paidos/links/56c8840e08ae110637077a28/Alfaro-J-Sanchez-A-Zambrano-A-2012-Eds-Psicologia-Comunitaria-y-Politicas-Sociales-Reflexiones-y-Experiencias-Buenos-Aires-Paidos.pdf
32. Servio M. Cuestión social y constitución del sujeto receptor en la Asignación Universal por Hijo para Protección Social. Rev Katálysis. 2015;18(2):231-8. Disponible en: https://doi.org/10.1590/1414-49802015180200009
33. Varela-Barrios E, Otálvaro-Marín B. La reinvención de las políticas públicas de asistencia y protección social en Colombia. Rev Castellano-Manchega Cienc Soc. 2013;1(15):273-85. Disponible en: https://dialnet.unirioja.es/descarga/articulo/4519081.pdf
34. Pía-Martín M, Alfaro J. Políticas de bienestar en contextos neoliberales: Tensiones del modelo chileno. Caderno CRH. 2017;30(79):137-55. Disponible en: https://www.redalyc.org/pdf/3476/347651659009.pdf
35. Mancilla, L. P., y Yepes, C. E. (2023). Los sujetos configurados como receptores en el marco de las políticas de alimentación y nutrición en una región de Antioquia-Colombia. Gerencia y Políticas de Salud, 22, 1–24. https://doi.org/10.11144/Javeriana.rgps22.scrm
36. Subirats J. Análisis y gestión de políticas públicas. Barcelona: Grupo Planeta (GBS); 2008. Disponible en: https://igop.uab.cat/wp-content/uploads/2014/01/subirats2aparte1.pdf
Notas
*
Artículo
de investigación
Notas de autor
a Autora de correspondencia. Correo electrónico: jenifer.puerta@gmail.com
Información adicional
Cómo citar: Puerta
Zapata, J. y Mancilla López, L. P. (2025). Análisis de la política alimentaria de Medellín: una comprensión
desde las tensiones y percepciones de los sujetos participantes en su
implementación. Gerencia y Políticas de
Salud, 24. https://doi.org/10.11144/Javeriana.rgps24.apam